깃 브랜치 전략
1. 깃 브랜치 개념
Tip
브랜치 전략이란 여러 개발자가 하나의 저장소를 사용하는 환경에서 저장소를 효과적으로 활용하기 위한 work-flow다.
브랜치의 생성, 삭제, 병합 등 git의 유연한 구조를 활용해서, 각 개발자들의 혼란을 최대한 줄이며 다양한 방식으로 소스를 관리하는 역할을 한다.
즉, 브랜치 생성에 규칙을 만들어서 협업을 유연하게 하는 방법론을 말한다.
1.1 필요한 이유?
- 어떤 브랜치가 최신 브랜치?
- 어떤 브랜치를 끌어와서 개발을 시작해야 하지?
- 어디에 Push를 보내야 하지?
- 핫 픽스를 해야하는데 어떤 브랜치를 기준으로 수정해야 할까?
- 배포 버전은 어떤 걸 골라야하지?
이처럼 다양한 상황이 발생할 수 있는데 이런 상황을 최소화하기 위해 규칙을 만드는 것이 브랜치 전략이다.
1.2 브랜치 전략을 세우는 이유와 요령
- 하나의 프로젝트 소스코드를 여러 개발자가 다루면서 발생하는 각종 부작용을 해결하자.
- 개발 협업을 원활하게 하기 위한 약속
- 전략을 세울 떄 고려할 수 있는 요소들
- 이 브랜치는 제품으로 내보낼 수 있는가?
- 이 브랜치는 빌드 실패를 허용하는가?
- 이 브랜치는 테스트 실패를 허용하는가?
- 이 브랜치는 임시로 운영하는가? 유지하지 않고 수시로 삭제하는가?
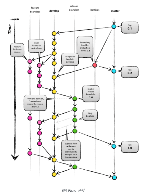
2. Git-flow 전략

- 기본적인 가지의 이름은 아래의 5가지로 구분하곤 한다.
- feature > develop > release > hotfix > master
- 위 순서들은 왼쪽으로 갈수록 포괄적인 가지이며 master branch를 병합할 경우 그 왼쪽에 있는 hotfix 등 모든 가지들에 있는 커밋들도 병합하도록 구성하게 된다.
- 5가지 중, 항시 유지되는 메인 브랜치 master, develop 2가지와 merger 되면 사라지는 보조 브랜치 feature, release, hotfix 3가지로 구성된다.
3. Git-flow 브랜치 구조

- master : 라이브 서버에 제품으로 출시되는 브랜치
- develop : 다음 출시 버전을 대비하여 개발하는 브랜치
- feature : 추가 기능 개발 브랜치. develop 브랜치에 들어간다.
- release : 다음 버전 출시를 준비하는 브랜치. develop 브랜치를 release - 브랜치를 옮긴 후 QA, 테스트를 진행하고 master 브랜치로 합친다.
- hotfix : master 브랜치에서 발생한 버그를 수정하는 브랜치.
4. Github-flow 전략

- Git flow가 좋은 방식이지만 GitHub에 적용하기에는 복잡하다는 Scott Chacon의 판단에 따라 만들어진 새로운 깃 관리 방식이다.
- 자동화 개념이 들어가 있다라는 큰 특징이 존재하며 만일 자동화가 적용되어 있지 않은 곳에서만 수동으로 진행하면 된다.
- Git flow에 비해 흐름이 단순해짐에 따라 그 규칙도 단순해졌다.
- 기본적으로 master branch에 대한 규칙만 정확하게 정립되어 있다면 나머지 가지들에 대해서는 특별한 관여를 하지 않으며 pull request기능을 사용하도록 권장한다.
5. Github-flow 특징
- release branch가 명확하게 구분되지 않은 시스템에서의 사용이 유용하다.
- GitHub 자체의 서비스 특성상 배포의 개념이 없는 시스템으로 되어있기 때문에 이 flow가 유용하다.
- 웹 서비스들에 배포의 개념이 없어지고 있는 추세이기 때문에 앞으로도 Git flow에 비해 사용하기에 더 수월할 것이다.
- hotfix와 가장 작은 기능을 구분하지 않는다.
- 모든 구분사항들도 결국 개발자가 전부 수정하는 일들 중 하나이기 때문이다.
이 대신 구분하는 것은 우선 순위가 어떤 것이 더 높은지에 대한 것이다.
6. Github flow vs Git flow
- 1개월 이상의 긴 호흡으로 개발하여 주기적으로 배포, QA 및 테스트, hotfix 등 수행할 수 있는 여력이 있는 팀이라면 git-flow가 적합하다.
- 수시로 릴리즈 되어야 할 필요가 있는 서비스를 지속적으로 테스트하고 배포하는 팀이라면 github-flow 와 같은 간단한 work-flow가 적합하다.
7. Github Backlog

7.1 깃 브랜치 전략 선택하기
-
Github-flow로 선택
많은 대기업과 개발회사에서는 정형화된 프로세스가 많아 Git-flow 전략을 사용한다.
Git-flow는 master 브랜치와 develop 브랜치를 분리한다는 중요한 특징이 있다. 빠르게 개발 브랜치를 만들고 배포하는 서비스에서는 다소 과한면이 있다. 그래서 Github-flow를 선택한다.
-
Github-flow 문제
Git-flow는 오래되서 관련된 도구들이 많이 있지만, Github-flow는 나와있는 도구가 상대적으로 덜 알려져 있다. Git-Kraken에서도 Git-flow 통합기능이 있는데 Command +','을 사눌러서 사용할 수 있다.
7.2 깃 브랜치 전략 적용하기
- 가짜 브랜치 생성

가짜 브랜치를 생성한 이유는 git-flow를 초기화하기 위해서는 반드시 Gitflow 옵션에 들어가는 브랜치가 실제로 만들어져 있어야 한다. 그래서 master 또는 develop을 안쓰겠다고해서 develop을 지우면 안된다.
feature 브랜치에 gitflow 전략은 feature을 만들어서 develop으로 가는 구조를 한다. 그래서 feature가 master로 바로 가지 않는다.(gitflow 도구를 사용하면 그렇게 할 수가 없음.)
master(main) 브랜치 -> develop, master 브랜치 -> dummy로 설정
기능적으로 master 브랜치를 사용하지 않고 develop만 가지고 개발을 하는데 develop이 main과 같은 역할을 한다.
그래서 main 브랜치는 즉 gitflow에 develop 브랜치는 production-ready 브랜치가 된다. 나머지는 동일한데 초기화는 하지만 사용하지 않을 것이다. 우리는 feature만 사용할 것이다. 이와 같이 gitflow를 github-flow로 우회해서 사용할 수 있다.
