You are given two non-empty linked lists representing two non-negative integers. The digits are stored in reverse order, and each of their nodes contains a single digit. Add the two numbers and return the sum as a linked list.
You may assume the two numbers do not contain any leading zero, except the number 0 itself.

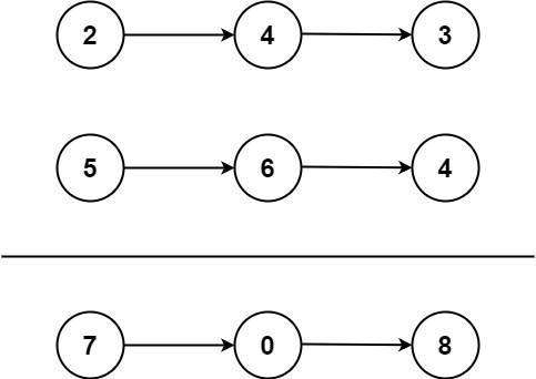
Input: l1 = [2,4,3], l2 = [5,6,4]
Output: [7,0,8]
Explanation: 342 + 465 = 807.
Input: l1 = [0], l2 = [0]
Output: [0]
Input: l1 = [9,9,9,9,9,9,9], l2 = [9,9,9,9]
Output: [8,9,9,9,0,0,0,1]
# Definition for singly-linked list.
# class ListNode:
# def __init__(self, val=0, next=None):
# self.val = val
# self.next = next
class Solution:
def addTwoNumbers(self, l1: Optional[ListNode], l2: Optional[ListNode]) -> Optional[ListNode]:
carry = 0
dummy = ListNode(0)
current = dummy
while l1 or l2:
sumVal = carry
if l1:
sumVal += l1.val
l1 = l1.next
if l2:
sumVal += l2.val
l2 = l2.next
carry = sumVal // 10
digit = sumVal % 10
current.next = ListNode(digit)
current = current.next
if carry:
current.next = ListNode(carry)
return dummy.next
