Given the head of a singly linked list, group all the nodes with odd indices together followed by the nodes with even indices, and return the reordered list.
The first node is considered odd, and the second node is even, and so on.
Note that the relative order inside both the even and odd groups should remain as it was in the input.
You must solve the problem in O(1) extra space complexity and O(n) time complexity.

Input: head = [1,2,3,4,5]
Output: [1,3,5,2,4]

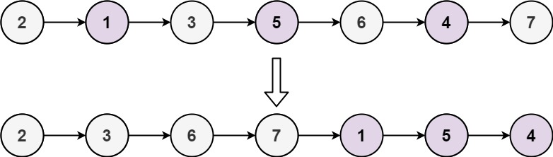
Input: head = [2,1,3,5,6,4,7]
Output: [2,3,6,7,1,5,4]
Initialize the odd pointer to the first node and the even pointer to the second node, then store even_head to later connect it to the end of the odd list.
While even and even.next exits, repeat the following:
odd.next to even.next to point to the next odd node.odd to the next odd node.even.next to odd.next to point to the next even node.even to the next even node.Once the loop is finished, set odd.next to even_head to connect the odd and even lists.
# Definition for singly-linked list.
# class ListNode:
# def __init__(self, val=0, next=None):
# self.val = val
# self.next = next
class Solution:
def oddEvenList(self, head: Optional[ListNode]) -> Optional[ListNode]:
if not head:
return head
odd = head
even = head.next
even_head = even
while even and even.next:
odd.next = even.next
odd = odd.next
even.next = odd.next
even = even.next
odd.next = even_head
return head
