react vs reactNative

낭만개발자·2021년 12월 30일

출 : https://reactnativeseoul.org/t/topic/1875
https://burkui-developer.tistory.com/20

React

  • class, id 방식으로 css 주로 구성. HTML태그 사용
  • 출력시 ReactDom 사용

여기에 Dom의 작동 방식과 함께 Virtual Dom을 사용한 이용하는 이유를 친절하게 설명되어 있는 글.
-> https://velopert.com/3236

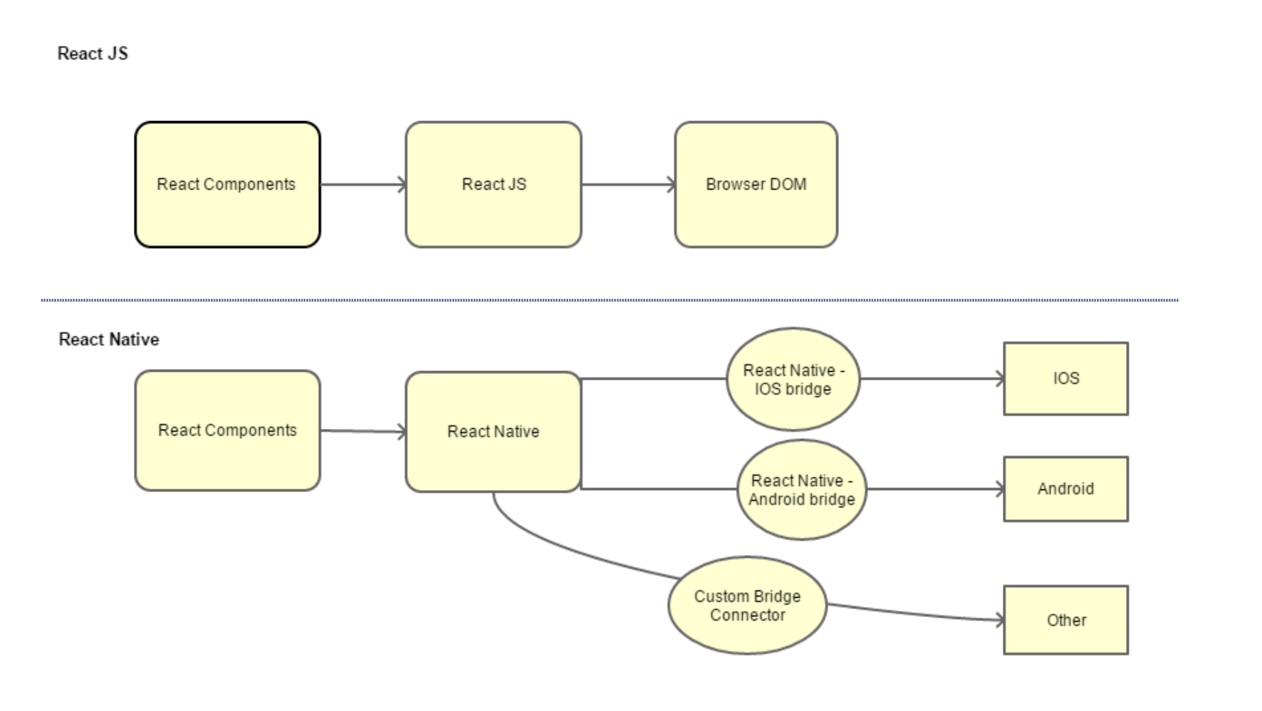
RN

  • HTML 태그 사용 안함
    기본 컴포넌트 <Text , <View 등 제공. 그걸 바탕으로 CSS 구성
    따라서 Dom 자체는 React로 제작해도 RN형식으로 재구성 필요함
  • 출력시 AppRegistry 사용
  • 아래 사진 처럼 Bridge 활용해서 Native 언어에 접근 사용


사진 출 : https://burkui-developer.tistory.com/20

profile
낭만닥터와 슬의를 보고 저런 개발자가 되어야 겠다고 꿈꿔봅니다.

0개의 댓글