트리의 지름
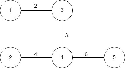
예제의 트리를 그리면 다음과 같다.

트리의 지름의 정의는 두 정점 사이의 거리 중 가장 긴 것이므로 1-3-4-5를 잇는 거리가 11로 가장 길다. 1에서 DFS/BFS를 하면 가장 큰 거리를 구할 수 있다.
그런데 어느 정점에서 탐색을 해야 최대 거리가 될 것인가? 모든 정점()에 대해 DFS/BFS()를 하면 시간복잡도가 가 된다. 너무 비효율적이다.
트리의 지름의 양 끝점에서 DFS/BFS를 하면 가장 먼 거리라는 것을 이용하면 어떨까?
1. 임의의 점 에서 가장 먼 정점 을 찾는다. (이때, 은 트리의 지름의 양 끝 점중 하나이다.)
2. 에서 가장 먼 정점 를 찾는다. (이때, 는 트리의 지름의 양 끝점중 하나이다.)
3. 이고, 과 가 트리의 지름의 양끝이므로 사이의 거리가 트리의 지름이 된다.
1과 2에서 DFS/BFS를 호출하므로 총 2번의 DFS/BFS가 전체 시간복잡도를 차지한다. 따라서 여전히 이다.
(정확한 증명은 아래 2개의 사이트를 참고)
https://www.quora.com/How-does-following-algorithm-for-finding-longest-path-in-tree-work
https://blog.myungwoo.kr/112
import sys
N = int(input())
# Construct Graph
G = dict()
for i in range(N):
L = list(map(int, sys.stdin.readline().split()))
L.pop() # remove -1
src = L[0]
G[src] = []
for j in range(1, len(L), 2):
dst = L[j]
cost = L[j + 1]
G[src].append([cost, dst])
def get_max_vertex(start):
""" Using BFS """
q = [[0, start]] # [cost, vertex]
max_dist = 0
max_vertex = start
visit = set()
visit.add(start)
while q:
dist = q[0][0]
x = q[0][1]
del q[0] # queue.pop
# update max_dist, max_vertex
if max_dist < dist:
max_dist = dist
max_vertex = x
for L in G[x]:
cost = L[0] # weight of the edge
next = L[1] # destination fo x
if next not in visit:
q.append([dist + cost, next])
visit.add(next)
return max_vertex, max_dist
# 1번 정점은 항상 존재하므로 임의의 정점으로 삼는다.
v1, dist = get_max_vertex(1) # v1는 1에서 가장 먼 정점
v2, dist = get_max_vertex(v1) # v2는 v1에서 가장 먼 정점
print(dist)
파이썬에서 시간초과를 벗어나기 위한 방법이다.
나는 2번 이유때문에 처음에 시간초과를 받았다.
- input()대신에 sys.stdin.readline()을 이용한다.
- 정점 방문 여부(visit)를 로 할것.
- queue를 collections의 deque로 한다. (BFS에서)