
팀원이 빠진 관계로 기존 프로젝트 그대로 진행하기 어렵다고 판단
기능 축소 및 DB 변경

공지 게시판이 사라짐에 따라 bbs 테이블 삭제
월말 보고서를 위해 만들었던 report 테이블 삭제
=> 기존 테이블들에 report들어갈 부분을 각각 저장
=> 데이터를 실시간으로 집계하는 방식으로 처리
sample 기능 삭제에 따른 테이블 삭제
일기 작성 기능 삭제에 따른 테이블 삭제
faq 기능 삭제에 따른 테이블 삭제
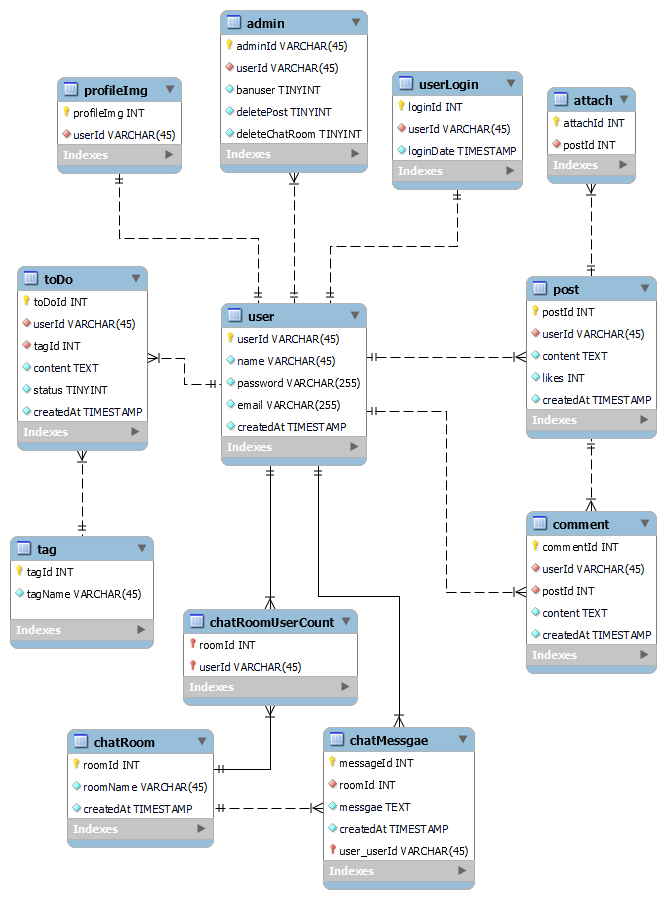
User - ProfileImg
카디널리티: 1:1
참여도: User 필수 ProfileImg 선택
User - UserLogin
카디널리티: 1:1
참여도: User 필수 UserLogin 선택
User - Admin
카디널리티: 1:n
참여도: User는 선택 Admin은 필수
User - Post
카디널리티: 1:n
참여도: User 필수 Post 선택
Post - Attach
카디널리티: 1:n
참여도: Post 선택 Attach 필수
Post - Comment
카디널리티: 1:n
참여도: Post 선택 Comment 필수
User - Comment
카디널리티: 1:n
참여도: User 선택 Comment 필수
User - ToDo
카디널리티: 1:n
참여도: User 선택 ToDo 필수
ToDo - Tag
카디널리티: 1:n
참여도: ToDo 필수 Tag 필수
ChatRoom - ChatMessage
카디널리티: 1:n
참여도: ChatRoom 필수 ChatMessage 선택
User - ChatMessage
카디널리티: 1:n
참여도: User 선택 ChatMessage 필수
ChatRoom - ChatRoomUserCount
카디널리티: 1:1
참여도: ChatRoom 필수 ChatRoomUserCount 선택

관계 연결 간단 정리
식별자 :
pk에 영향을 주네? => 실선 연결
pk에 영향을 주지는 않아, 그냥 fk정도야 => 점선 연결
카디널리티 :
1 : 1 대응
1 : n 대응
n : m 대응 => 특이 케이스 제외, 너가 이상한거임 / 좀 더 세분화 가능한지 확인 필요
1 표시 => |
n 표시 => <
관계선 내 가장 안쪽에 표시
참여도 :
관계선 끝에 그리는 그 이상한거 맞음ㅇㅇ
| => 없으면 ㅈ댐
o => 없어도 안죽음
카디널리티보다 바깥쪽에 표