✔ 기간: 23.06.12 ~ 23.06.28
✔ 프로젝트 소개: Final Project Day1의 설명으로 대체한다.





AWS 관리형 규칙
- AWS-AWSManagedRulesAmazonIpReputationList
- Amazon IP 평판 목록을 사용하여 웹 요청의 IP 주소를 평가하고, 악성 행위가 의심되는 IP 주소에서의 액세스를 차단
- AWS-AWSManagedRulesAnonymousIpList
- 익명 프록시 및 VPN 서비스와 관련된 IP 주소 목록을 사용하여 익명 사용자의 액세스를 제한
- AWS-AWSManagedRulesCommonRuleSet
- 일반적으로 알려진 웹 어플리케이션 취약성과 관련된 공격을 차단
- AWS-AWSManagedRulesKnownBadInputsRuleSet
- 알려진 악성 입력값과 관련된 웹 어플리케이션 공격을 탐지하고 차단
- AWS-AWSManagedRulesLinuxRuleSet Use rule actions
- Linux 서버와 관련된 취약성 및 공격 패턴을 탐지하여 보호
- AWS-AWSManagedRulesSQLiRuleSet
- SQL 삽입(SQL Injection) 공격을 탐지하고 차단하는 역할


실시간 알림 Email

AWS Config Rule 설정하여 자동화



System Dashboard

Security Dashboard

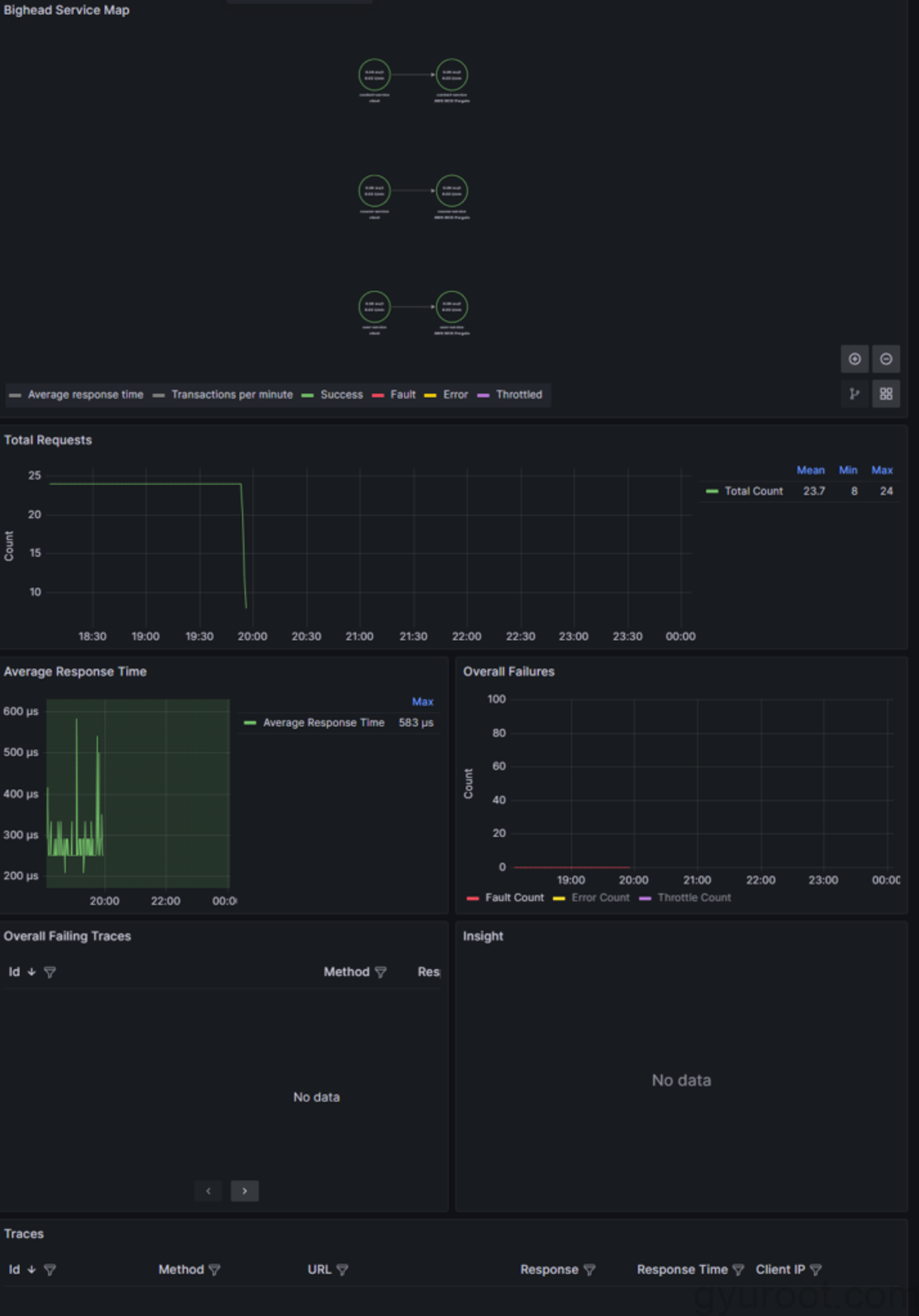
X-ray Dashboard


사용한 서비스
Cloud Trail, Resourcw Groups, Budget, AWS WAF, NAT, AWS Config, AWS Inspector, AWS Security Hub, AWS System Manager, EventBridge, Opentelemetry, AMP, AWS X-ray, Grafana사용한 서비스에 대한 설명은 추후에 자세하게 풀을 예정이다.
사실 아직 제대로 이해를 못했다.
안녕하세요
포스팅 글 잘보았습니다~!
혹시 보안쪽에서 Cloudwatch로 로그를 남기신 이유를 여쭤볼 수 있을까요?
감사합니다.