[LeetCode] Maximum Depth of N-ary Tree

아르당·2026년 1월 29일

LeetCode

목록 보기
117/303
post-thumbnail

문제를 이해하고 있다면 바로 풀이를 보면 됨
전체 코드로 바로 넘어가도 됨
마음대로 번역해서 오역이 있을 수 있음

Problem

n진 트리가 주어졌을 때, 최대 깊이를 구해라.
최대 깊이는 루트 노드에서 가장 먼 리프 노드까지의 가장 긴 경로에 있는 노드의 개수이다.

Example

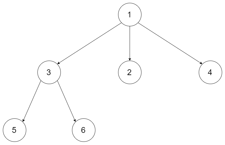
#1

Input: root = [1, null, 3, 2, 4, null, 5, 6]
Output: 3

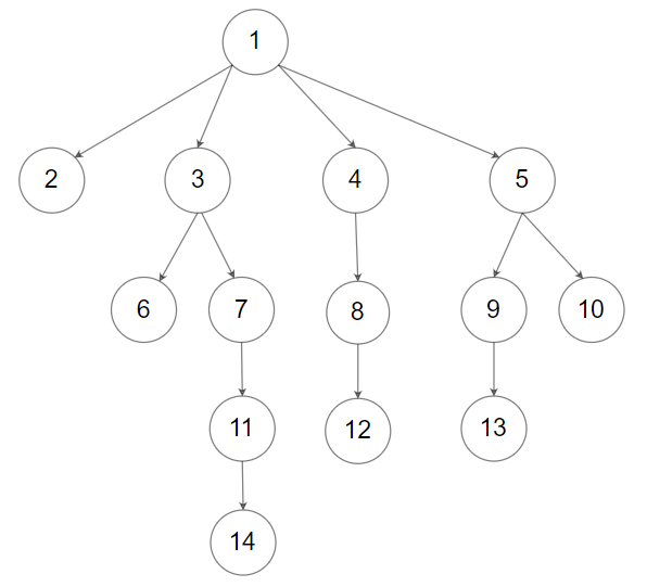
#2

Input: root = [1, null, 2, 3, 4, 5, null, null, 6, 7, null, 8, null, 9, 10, null, null, 11, null, 12, null, 13, null, null, 14]
Output: 5

Constraints

  • 노드의 총 개수는 [0, 10^4] 범위에 있다.
  • n진 트리의 깊는 1000이하이다.

Solved

/*
// Definition for a Node.
class Node {
    public int val;
    public List<Node> children;

    public Node() {}

    public Node(int _val) {
        val = _val;
    }

    public Node(int _val, List<Node> _children) {
        val = _val;
        children = _children;
    }
};
*/

class Solution {
    public int maxDepth(Node root) {
        if(root == null) return 0;
        if(root.children.size() == 0) return 1;

        int depth = Integer.MIN_VALUE;

        for(Node node : root.children){
            depth = Math.max(depth, maxDepth(node) + 1);
        }

        return depth;
    }
}
profile
내 마음대로 코드 작성하는 세상

0개의 댓글