15. Login Process

어니언·2023년 2월 14일

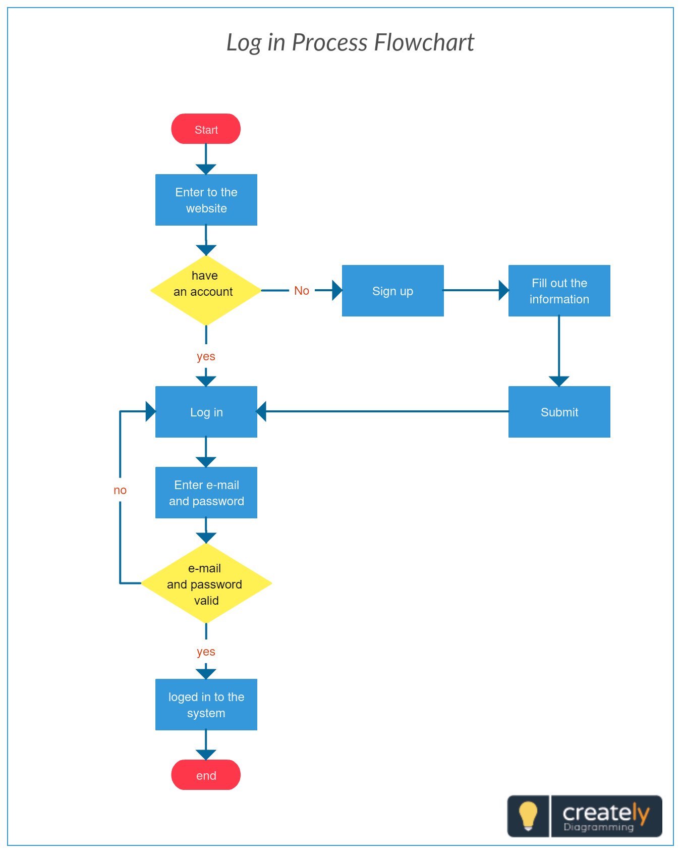
로그인 프로세스
로그인이란 컴퓨터 보안에서 로그인은 접근허가 증명ㅇ르 얻기위해 사용자인증으로 개인이 컴퓨터 시스템에 접근하는 작업을 말한다. 커퓨터 보안에서 매우 중요한 역할을 한다. 사용자 자격증명은 일반적으로 사용자가 지정한이름과 사용자가 작성한 암호를 일치시켜 입력을 하면 로그인을 할 수 있다.

이때 암호부분은 다른사람에게 유출이 되지않도록 마스킹표시한다.
로그인과정

profile
안녕하세요.

0개의 댓글