
📕 Tutorial #1: How to Design and Build Your Own Board 영상을 참고하여 정리 및 실습한 글입니다. - 참고
전자 회로 설계를 한 번도 해본 적이 없고 전자공학에 대해 잘 모르는 사람이라도, 간단한 마이크로컨트롤러 보드를 설계하고 제작하는 방법을 배울 수 있도록 도와주는 단계별 튜토리얼입니다.
Part 1에서는 전원 공급 회로 및 LED를 위한 회로도(schematic)를 그리는 방법에 대해 설명합니다.
튜토리얼 시작에 앞서 제가 왜 이 튜토리얼을 하게 되었는지 임베디드 공부하는 입장에서 설명하고 싶네요.
먼저 저는 대학생 때 임베디드에 대해 공부했었지만 실제 취업은 웹 개발로 했습니다. 그러다가 다시 임베디드를 공부하고 있습니다만, 역시 임베디드는 일반인이 쉽게 접근하기 어려운 듯 합니다. 저도 공부를 다시 시작하는 입장에서 이것저것 해보면서 누가 친절하게 1부터 10까지 순서대로 알려줬으면 참 좋겠다 싶더군요.
유튜브에 임베디드 개발 영상을 보더라도 '와 저걸 직접 해보고 싶은데 뭐 어떻게 하는건데?' 라는 생각이 듭니다. 처음 본 사람은 장벽이 높다고 할 수 있습니다.
저도 회로 설계, 마이크로컨트롤러 등을 공부하다가 이제 좀 뭔가 하고 싶은데, PCB 설계? 이건 어떻게 하는거지? 호기심이 생겼습니다. 대학생 때는 빵판이랑 납땜 정도는 해봤는데 PCB 설계는 안해봤거든요. (그러게 왜 안했지)
그도 그럴게 요즘에 PCB 설계 및 제작은 예전이랑 다르게 가격 측면에서 많이 내려간 듯 합니다. 이게 전부 중국 업체 덕분입니다. 그렇다고 좋아할 일은 아니긴 합니다. 소비자 입장에서는 값싼 제품(알리, 테무)을 구매할 수 있지만 우리나라 기업은 큰 타격이거든요. 가격 경쟁력이 없어요.ㅠ
아무튼 PCB 설계 하고 싶은데 누가 친절하게 알려주는 천사 없을까 찾아보다가 해당 유튜브 영상을 보게 됩니다. 진짜 정말 친절하게 알려주더군요. 무조건 추천합니다. Let's go~!
이 튜토리얼에서는 EasyEDA 소프트웨어와 JLCPCB 서비스를 사용할 것입니다. 사용하기 간편하고 무료이기 때문입니다. 심지어 설치할 필요도 없습니다. 브라우저에서 직접 실행할 수 있습니다.
이 튜토리얼에서는 회로도를 설계하고 우리가 무엇을 할 것인지, 왜 특정 구성요소를 선택했는지 설명할 것입니다. 직접 보드를 디자인할 때 주의사항을 설명드리고, 또한 부품을 연결하는 방법을 소개할 것입니다.
회로도를 얻은 다음에는 PCB 설계를 하는 방법을 배울 것입니다. 레이아웃을 할 때, 트랙을 그릴 때, 구성 요소를 배치할 때 고려사항 등을 배웁니다. PCB 파일을 생성하고, JLCPCB 서비스를 사용해 보드를 실제 제작할 것 입니다.
최종적으로 아래와 같은 보드를 얻을 수 있습니다.
🤔 JLCPCB 우리나라 지원 잘 되나? 잘 배송이 될까?
네. 제가 2025년 7월 기준 주문해보니 잘 되더군요. 중국에서 생산, 조립되어서 넘어오기 때문에 배송 도착까지 대략 일주일 걸린다고 보면 됩니다. (저는 저렴한 배송비로 주문 했습니다. 비싼 배송으로 주문하면 더 빨리 올 겁니다.)
필요하다면 SMT(표면 납땜)까지 해줍니다. 돈은 좀 듭니다. 만약 본인이 납땜 자신있다 하시면 직접 해보는 것도... (저는 나중에 한번 시도해보겠습니다. 이것도 재밌을 거 같거든요.)
자세한건 나중에 직접 PCB 주문할 때 알아보도록 하겠습니다.
EasyEDA 사이트를 접속해서 회원가입을 합니다. 그런 다음 서비스는 설치 필요없이 무료로 웹 브라우저에서 바로 사용 가능합니다. 원격 서버가 아니라 로컬에 리소스를 저장하고 싶으면 클라이언트(애플리케이션)을 다운로드 해서 사용할 수 있습니다.
Pro 버전과 Std 버전이 있는데, 지금에서야 알고보니 둘 다 무료더군요. 저는 Std 버전으로 진행했습니다.

이제 프로젝트를 생성해보죠. File > 새 프로젝트

Schematic 이랑 PCB 세팅 해줍니다. (파일 2개)

우리 보드에서 필요한 걸 리스트 업 해보겠습니다.
우리 보드는 Accelerometer(가속도계) 센서를 이용해 사용자 움직임을 파악하여 RGB LED 을 제어하는 간단한 기능을 가집니다.
우리 회로도에 쉽게 추가할 수 있는 것부터 시작해보겠습니다. RGB LED 부터 해보죠.
JLCPCB 사이트에서 부품 찾기: https://jlcpcb.com/parts
위 튜토리얼 영상이랑 다르게 요즘은 보기가 더 어려워 진거 같네요. JLCPCB에서 부품을 찾으면 EasyEDA에서 부품명으로 바로 검색해서 사용할 수 있습니다. 둘 다 같은 회사에서 제공하는 서비스거든요.
RGB LED를 검색해봅니다.
영상이랑 동일한 제조사를 선택한 다음, 동일한 부품("SMLP34RGB2W3A")을 선택하려고 했지만 재고가 없다고 나옵니다. 그래서 비슷한 걸로 생긴 다른걸로 선택. "SMLP34RGBN1W3" 입니다.

두 제품간의 차이는 다음과 같습니다.
데이터시트가 제대로 나오지 않아 구글 검색해서 찾았습니다. - 참고

부품명을 복사한다음 EasyEDA 에서 라이브러리 선택 > 검색하면 나옵니다.

📌 SMT 아이콘: SMT 서비스 사용가능하다는 의미입니다.
📌 재고는 1791개, SMT 서비스에 대한 재고는 1814개인 것을 알 수 있습니다.
배치 버튼을 클릭해 회로도에 배치해줍니다. 회전하고 싶으면 R키를 이용하면 됩니다.
데이터시트를 통해 주요 정보를 알아봅시다. 임베디드 능력을 키우고 싶으면 데이터시트 보는 능력을 길러야 합니다. 🔥

아래를 보시면 다이오드 순방향 전압은 LED 색상에 따라 다르긴 한데, 빨간색은 1.9V, 초록, 파랑은 2.9V 정도입니다.

최소한 순방향 전압 이상은 공급해줘야 LED가 정상 작동할 것입니다.
⚠️ 해당 글이 이해 안된다면 다이오드에 대해 공부할 필요가 있습니다.
그리고 해당 부품의 경우 공통 Anode를 사용하고 있다는 사실이 중요할 수 있습니다. 공통 양극이 없다면 좀 더 까다로울 수 있습니다.

Tri-axis Digital Accelerometer는 3축 디지털 가속도 센서를 말합니다. 쉽게 말하면, X, Y, Z 방향으로 움직임(가속도)을 감지하고, 그 정보를 디지털 신호로 출력하는 센서입니다.
Accelerometer 이면서 ROHM Semicon(일본 기업이군요) 제조사인 것을 검색 그 중에서 "KXTJ3‑1057"를 사용하려고 합니다.

❗️ 주의. 영상에는 안 나와있지만, PCBA Type "Standard Only" 를 눈여겨 봐야 합니다. (
저도 알고 싶지 않았어요)
"Standard Only" 부품을 선택하면 나중에 SMT 서비스를 이용할 때 Standard PCBA 서비스를 이용해야 합니다. 이거 하나 때문에 설치 수수료가 저렴한 Economic 8달러에서 Standard 25달러로 뜁니다. 보드 최소 크기도 각 면이 70mm 이상이어야 한다는 조건이 붙습니다.
🤔 왜 Standard PCBA만 가능한가? 부품 패키지 크기가 0201처럼 아주 작거나 고온 처리 등 특별한 조립 조건이 필요하기 때문입니다. 이런 조건은 Economic PCBA 공정으로는 처리할 수 없습니다.
저는 그래서 나중에 다른 Accelerometer로 교체하긴 했습니다. 이건 이후 내용에서 다루겠습니다.
"KXTJ3‑1057" 데이터 시트를 확인해봅시다. 크기는 2 x 2 mm로 꽤 작습니다. 대기 모드에서 소비 전류는 0.9µA로 낮은 편입니다. 우리 보드는 배터리로 구동되기 때문에 안성맞춤입니다. (참고. "Low current consumption: 0.9 µA in standby...")
이 칩에는 3.3V를 공급할 예정인데, "1.71V – 3.6V DC supply" 이라고 나와있으므로 적당합니다.
우리는 통신에 I2C를 사용하고 싶은데, 통신을 위한 매우 간단한 인터페이스이기 때문입니다. "I2C digital communication interface up to 3.4MHz" 라고 나와있으므로 사용 가능합니다.
시스템을 깨울 수 있는 인터럽트 핀이 있는지도 확인하고 싶습니다. 가장 좋은 방법은 Pin Description을 확인하는 것입니다. "INT" 라고 해서 인터럽트 핀이 있네요.

인터럽트 핀이 어떻게 작동하는지 알아보고 싶습니다. 아래 글을 참고할만하네요.

중요 정보를 보면, "내부 디지털 엔진에 의해 트리거되는 임계값 인터럽트를 가지고 있으며, 웨이크업 이벤트는 물리적 핀에 보고되도록 프로그래밍 될 수 있습니다." 우리가 원하는 기능이네요. 좋습니다.
이것도 회로도에 추가해줍니다.

다음으로 Push 버튼을 추가해볼까요? 특별할 건 없습니다. 저는 "K2-1102SP-C3SC-04" 를 사용하겠습니다. (오 Korean? 우리나라 제품인가 보네요?)

회로도에 추가해줍니다.

이제 마이크로컨트롤러를 선택해봅시다. 모든 제조사 중에서 가장 간단한 것을 사용하고 싶습니다. 예를 들면, ST microlectronics나 Microchip 제품을 선택할 수 있겠네요. 가장 간단한 것은 아마도 8비트 PIC 마이크로컨트롤러 일 것입니다.
PIC(Personal Interface Controller)는 Microchip Technology라는 회사에서 만든 8비트 마이크로컨트롤러 시리즈입니다. 구조가 단순하고, 8비트라서 연산량이 작고 소형 디바이스에 적합하고, 회로도와 펌웨어 설계가 비교적 쉽습니다.
PIC 검색해도 종류가 너무 많아서 "PIC16LF1829-I/SS" 영상에서 나온 제품을 직접 찾아서 사용하겠습니다.

"PIC16LF1829" 데이터시트를 살펴보면서 필요한 것이 모두 있는지 확인해봅시다. 먼저 크기를 확인해보죠. 적당한 거 같습니다.
그리고 우리는 내부 발진기(Oscillation)가 있는지 확인하고 싶습니다. 없으면 추가해야하고, 있다면 그냥 사용하면 됩니다. 발진기가 있는게 좋죠. 확인해보니 발진기가 있다고 나옵니다.
그리고 슬립모드는 20nA 입니다. 이것은 정말 좋네요.

최대 17개 I/O핀, 프로그래밍 가능한 약한 풀업 저항 또한 좋습니다. 일부 부품을 추가하지 않아도 되므로 공간 절약이 됩니다. 프로그래밍 가능한 인터럽트 핀은 푸시 버튼, 가속도계 센서에서 발생하는 인터럽트를 모두 지원하고 싶기 때문에 중요합니다.

그리고 LED의 강도를 조절하기 위해 최소 3개의 PWM이 필요합니다. PWM(CCP) 모듈이 2개, PWM을 지원하는 ECCP 모듈도 2개 있는 듯하므로 문제가 없어보입니다.

그리고 Accelerometer와 통신하려면 I2C 인터페이스도 필요합니다. "Up to two Master Synchronous Serial Port (MSSP) with SPI and I2C TM with" 라고 적혀 있습니다. 지원하는 걸 알 수 있습니다.
필요한 것은 모두 있는 것 같으니, 회로도에 추가해봅시다.

전원 관리 IC를 검색해보겠습니다. 아마도 가장 간단한 레귤레이터는 LDO 일테니 Dropout Regulators(LDO) 를 검색해봅시다. 다양한 제조업체가 있는데, 이런 종류의 구성 요소에 대해서는 Texas Instruments가 좋은 경험을 가지고 있으므로 이것을 선택합시다. 그리고 고정 출력 3.3V의 레귤레이터를 사용하고 싶습니다.
"""""""""""
🎯 참고. LDO(Low Dropout Regulator)
전압을 안정적으로 낮추는 전압 레귤레이터의 한 종류입니다. 입력 전압을 원하는 출력 전압으로 안정적으로 변환할 수 있습니다. 여기서는 5V 전압을 3.3V 전압으로 변환하기 위해 사용합니다.
구조가 단순하고, 출력 리플 및 노이즈가 적다는 장점이 있지만, 낮춘 전압을 열로 소모하는 방식으로 효율이 낮습니다. 큰 전류를 공급하는 데는 발열 문제로 불리합니다. 대안으로는 스위칭 레귤레이터가 있습니다.
LDO로는 LM1117가 유명하며 아두이노 나노나 ESP32 보드에 달려있는 작은 레귤레이터들이 대부분 이것이라고 하네요.
"""""""""""
영상에서는 "LM1117MPX-3.3/NOPB" 를 선택했습니다. 이와 비슷한 "LM1117MPX-3.3" 라는 것도 있는데 차이점은 NOPB(납 없음)을 의미합니다. 낪 없음은 RoHS 준수하기 때문에 환경 규제 대응에 더 좋은 선택일 듯 합니다.
데이터시트에서 "System Examples" 부분을 통해 어떻게 연결하면 되는지 알아봅시다. 제일 간단하게는 10uF 커패시터 2개만 입력/출력에 연결하면 됩니다.

⚠️ 다이오드와 마찬가지로 커패시터 또한 기본 소자이므로 잘 모르겠다면 공부할 필요가 있습니다.
커패시터는 보통 고주파 노이즈를 제거하는데 사용됩니다.
부품 선택 후 회로도에 추가해 줍니다.

그리고 나서 커패시터도 추가해봅니다. 커패시터 > 탄탈늄 커패시터 선택, 값은 10uF이면서 기본 부품을 선택합니다. 기본 부품은 일반적으로 보드에 장착하는 비용이 저렴합니다.
적당한 걸 찾았습니다. 확인해보니 16V 용인가 보네요. 사용가능합니다.

일단, 2번과 3번 핀에 대해 커패시터(+ VCC, GND)와 연결해봅시다. IN은 어떤 전압이 들어올지 모르니까 +VIN 으로, OUT은 3.3V 출력이므로 +3V3 으로 이름을 바꿔줍니다.

1번, 4번은 어떻게 연결해야 될까요? PIN Functions 명세를 살펴봅시다.

SOT-223을 살펴보면 2,4는 Vout입니다. ADJ/GND 핀은 "출력 전압을 조절 가능한 버전에서는 Adjust 핀을 사용하고, 고정 출력 버전에서는 그 핀을 GND에 연결하세요." 라고 써있네요.
참고로 LM1117은 두 가지 버전이 있습니다:
우리는 Fixed 버전을 사용할 것이므로 그냥 GND에 연결하면 되겠네요. 자 끝났습니다.

배터리를 보드에 연결하려면 두 개의 관통 구멍 핀이나 관통 구멍 패드가 필요합니다. 여기에 배터리 홀더에서 나오는 두 개의 전선을 납땜합니다. 보드에다가 두 개의 관통 구멍 핀을 추가하는 가장 간단하고 빠른 방법은 간단한 두 핀 헤더를 끼우는 것입니다.
라이브러리 커넥터에 가서 핀 헤더를 찾은 다음, 풋프린트 명칭을 살펴봅시다. HDR(헤더)-TH(관통구멍)_2P(2핀)-P2.54(피치 2.54)-V-M 이것을 검색. "X6511WV-02H-C30D60" 이 녀석을 선택했습니다.

디버깅과 펌웨어 개발을 위해 대체 전원을 제공하면 매우 유용할 수 있습니다. 이런 간단한 보드에 전원을 공급하는 가장 간단한 방법은 USB 마이크로커넥터를 사용하는 것입니다.
USB Connectors로 가서 어떤 부품이 있는지 살펴보겠습니다. USB 마이크로 커넥터, 괜찮아보이네요. 여기서는 "MicroXNJ"를 사용하겠습니다.

해당 제품을 추가해봅시다.

일반적으로 USB 마이크로커넥터 주변에는 특별히 아무것도 추가할 필요가 없지만, D- 및 D+ 핀을 저항기를 통해 연결해야 하는 특수한 경우(특히 충전 시 전류 인식)가 있을 수 있습니다. 더 자세히 알고 싶다면 "usb micro charging resistors" 검색을 해보세요. 제조업체와 전류에 따라 다른 저항 값과 D-, D+ 핀과 전원 및 그라운드 사이에 다른 저항 연결을 사용해야 할 수도 있습니다.
💻 이미지 출처. https://lygte-info.dk/info/USBinfo%20UK.html

이것이 필요할 것을 대비해 우리는 보드에 약간의 공간을 추가할 수 있습니다. 일반적으로 이러한 저항기는 장착하지 않지만, 특수 충전기에 이러한 저항기가 필요하다면 장착할 수 있습니다.
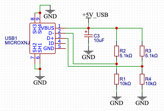
이 USB 마이크로커넥터 주변에 몇 가지 구성 요소를 추가하고 연결할 것입니다. 여기서는 위의 Sony 기기를 참고하여 10k와 5.1k 저항을 사용한 연결을 사용하겠습니다.

저항을 이런식으로 배치해줍니다.

VBUS 핀 근처에 약 10uF를 배치하고 싶습니다. 5V는 VBUS 핀을 통해 들어오고, 10uF 커패시터는 5V를 약간 개선하는 데 도움이 될 수 있습니다. (노이즈 제거). 이것은 USB 커넥터를 연결하는 가장 좋고 적절한 방법은 아니지만, 우리의 응용 프로그램에서는 충분히 좋은 방법입니다.
"+5V_USB"는 알아보기 쉽게 표시해둔 것입니다. 없어도 됩니다.

또한 쉴드를 접지에 연결할 겁니다.

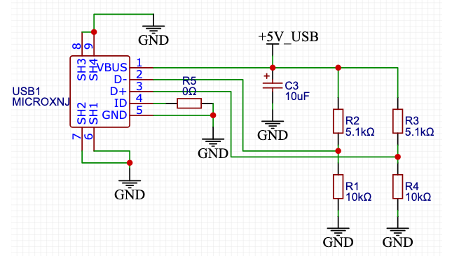
USB 커넥터가 거의 다 연결되었습니다. 남은 건 GND와 ID 입니다. ID에 관해서는 "usb id pin"을 검색해보세요.
💻 참고. wikipedia > USB On The Go
USB 커넥터에 있는 ID 핀은 특히 USB OTG(On-The-Go) 기능에서 중요한 역할을 합니다. USB OTG는 스마트폰 같은 장치가 호스트가 되기도 하고, 디바이스(USB 장치)로도 동작할 수 있게 해주는 기술입니다.
즉, ID 핀의 상태로 어떤 쪽이 주인이 될지를 결정합니다. 일반적인 USB 케이블에는 사용되지 않고, OTG 기능에서만 사용됩니다.
ID 핀을 처리하는 가장 안전한 방법은 이 핀을 연결하는 것인데, 접지에 연결된 0옴 저항을 사용하는 것입니다. ID 핀을 사용하지 않을 때 0Ω 저항을 연결하는 이유는 실제로 회로 설계의 유연성과 제조 편의성 때문입니다.
따라서 0Ω 저항을 이런식으로 연결해줄 겁니다.

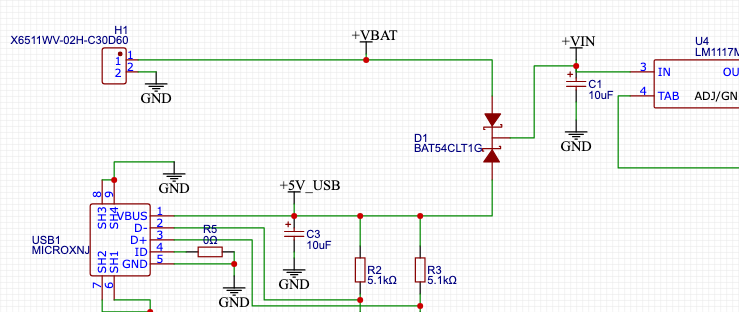
USB 커넥터와 배터리 홀더 핀, 두 개의 전원 입력을 서로 연결해보겠습니다. 배터리 커넥터를 USB 커넥터에서 나오는 5볼트에 직접 연결할 수는 없습니다. 배터리가 연결되어 있고, USB 커넥터와 전원도 연결되어 있다면, 서로 충돌할 수 있습니다.
예를 들어, 배터리의 전압이 5볼트보다 높으면 배터리의 전력은 USB의 전원 공급 장치로 들어가려고 합니다. 반대로, 배터리의 전압이 USB에서 나오는 5볼트보다 낮으면 USB에서 나오는 5볼트가 배터리 내부로 들어가려고 할 것 입니다.
이런 싸움을 예방할 수 있는 아주 간단한 방법은 다이오드입니다. 하나의 풋프린트에 두 개의 다이오드가 있는 특수한 구성 요소가 하나 있습니다. 라이브러리에서 한번 찾아보죠.

배터리 커넥터를 다이오드와 연결하고, USB 5V를 다이오드와 연결한 다음, 전원 공급 장치에 연결합니다. 그리고 나서 선(네트)에 "+VBAT" 이름을 붙이겠습니다. 레이아웃을 할 때 중요한 파워 네트라는 걸 알 수 있도록요.

특수 다이오드는 우리에게 어떤 도움이 될까요? 왜 사용할까요? 어떻게 작동하나요?
다이오드는 전류가 어떻게 흐르는지 제어할 수 있는 부품입니다. 전류가 한쪽 방향으로만 흐를 수 있죠. 배터리의 전류는 첫번째 다이오드를 통해 잘 흐를 수 있고, 반대편 다이오드를 통해서는 흐를 수 없습니다. USB 커넥터의 전류도 마찬가지입니다.
애플리케이션에서 어떤 종류의 다이오드를 사용할지 결정할 때, 다시 한번 확인하고 싶은 몇 가지 매개변수가 있습니다. 다이오드의 데이터시트를 열어서 중요한 변수를 확인해보죠.

Maximum Forward Current (최대 정방향 전류)는 다이오드가 정상적으로 동작하는 상태(정방향)에서 안전하게 흘릴 수 있는 최대 전류를 말합니다. IF = 200mA 이라는 말은 200mA까지 손상 없이 흘릴 수 있다는 의미입니다. 이 이상을 넘어가면 내부에서 열이 많이 발생하고, 영구 손상되거나, 성능이 급격히 저하될 수 있습니다.
그래서 회로 설계 시, Maximum Forward Current 보다 여유 있게 전류를 잡는 것이 중요해요. 예를 들어, IF(max)가 100mA인 다이오드는 70~80mA 이하로만 쓰는 게 안전합니다.
다음으로 넘어가서 순방향 전압 (Forward Voltage, VF)을 살펴보죠. 가능하면 낮았으면 좋겠습니다. 이것이 우리가 쇼트키 다이오드를 사용하는 이유입니다.

📌 일반 다이오드 (예: 1N4148, 실리콘): → 약 0.7V
📌 쇼트키 다이오드 (Schottky Diode): → 약 0.2 ~ 0.4V
순방향 전압이 낮으면 전력 손실이 적고 (P = V × I), 효율이 높아지고, 특히 배터리 기반 회로나 고속 스위칭 회로에서 유리해요. 예를 들어 USB 커넥터에 5볼트가 있다고 하더라도 만약 100mA에서 0.5V 순방향 전압이라고 한다면 기본적으로 전원 공급 장치 입력에는 5볼트가 아닌 4.5볼트가 되는거죠.
보드에 항상 꼭 필요한 것은 전원 LED 입니다. "0805 LED GREEN"를 찾으세요.

회로도에 LED를 배치할 때 일반적으로 LED와 함께 저항기도 배치해야 합니다. LED를 통해 흐르는 최대 전류를 제한할 수 있습니다. 경험상 전원 LED의 경우 저항기의 최소값을 계산했을 때 LED가 너무 밝아서 방해가 되었습니다. 그래서 실제로 다른 값 10k 저항기를 사용하면 밝기가 적당하다는 것을 알았습니다.
자, LED와 저항기를 추가했습니다.

그런데 왜 +V_USB에다가 연결했을까요? +V_BAT는 무시하나요? +VINT에다가 연결할 수도 있고요. 배터리를 사용해 전원을 공급하는 경우는 전원 LED를 켜기 위해 배터리의 에너지를 낭비하고 싶지 않을 수 있습니다. 그래서 배터리의 전력을 절약하기 위해 +V_USB에 설치했습니다.
전원 회로는 완성되었습니다. 몇 가지 미세 조정을 해보겠습니다. 보기 좋게 배치를 약간씩 수정하고, R1~R4 저항기는 실제로는 장착되지 않을 것이라는 몇 가지 참고 사항을 추가하고 싶습니다.

네, POWER 를 완성했습니다.

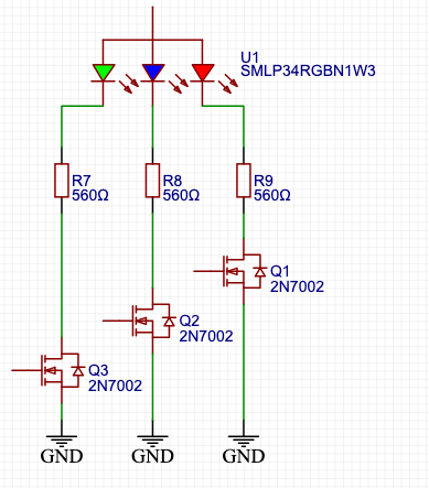
이제 RGB LED를 살펴보겠습니다. 데이터 시트를 살펴보면 순방향 전압이 중요합니다. 빨강(1.9V), 초록(2.9V), 파랑(3.0V), 그리고 순방향 전류 10mA 도 우리의 계산에 중요합니다.
저항기 값을 계산할 때는 이런식으로 계산할 수 있습니다. (5 x 1.5V = 1.5V 배터리 5개를 가정). 옴의 법칙을 사용해서 쉽게 계산할 수 있죠?

540옴 저항은 없고, 비슷한 저항값으로는 560옴이 있습니다. 0402WGF5600TCE 를 보면 "5600" 이게 바로 저항값 입니다. 원하는 저항값으로 바꿔서 사용하면 됩니다. 꿀팁이죠?

이런식으로 LED와 저항을 연결해줍니다.

LED를 제어하는 가장 일반적인 방법 중 하나는 트랜지스터를 사용하는 것입니다. LED와 저항기, 접지 사이에 배치합니다. 이 목적에 사용되는 가장 일반적인 트랜지스터는 "2N7002"일 것입니다.

이런식으로 배치해주었습니다.

LED 전압은 어떤거랑 연결할까요? 배터리 전압? USB 전압? VIN? 또는 3.3V 전압? 일단, 배터리나 USB에 연결하고 싶지는 않네요. 그렇게 되면 특정 상황일때만 작동하니까요. 따라서 +VIN이나 3.3V에 연결할 수 있지만 3.3V를 사용하면 안 되는 두 가지 이유가 있습니다.
첫번째. 전압이 매우 낮을 수 있습니다. LED 순방향 전압이 1.9~3.0V 입니다. 될 수는 있겠지만 최선의 선택이 아닐 수 있습니다.
두번째. LDO를 통해 높은 전류를 구동하고 싶지 않습니다. 왜냐면 LDO에서는 손실이 발생하기 때문입니다. 손실이 발생한다는 건 배터리의 에너지를 낭비한다는 거죠.
따라서 +VIN 와 연결을 해주겠습니다.

왜 LED를 제어하기 위해 트랜지스터를 사용해야 할까요? 어떤 경우는 마이크로컨트롤러의 핀으로 LED를 직접 제어할 수 있습니다. 하지만 트랜스터를 사용하는 것이 훨씬 표준적이고 이런 종류의 연결이 훨씬 안전하기 때문입니다. 이것은 여러분이 직접 마이크로컨트롤러로 구동할 수 있는 것보다 더 높은 전류가 필요할 수 있는 모든 종류의 구성 요소나 장치를 제어할 수 있는 가장 쉬운 방법입니다.
또한 트랜지스터를 사용하면 LED에 입력되는 전원(+VIN)이 마이크로컨트롤러에 어떤 영향을 미칠지 생각할 필요가 없습니다.
⚠️ 트랜지스터 역시 기본적으로 알아야 하는 필수 부품입니다. 기본적인 공부가 필요하죠.
트랜지스터 데이터시트를 열어서 어떻게 작동하는지 살펴보겠습니다. "MOSFET (N-Channel)" 이 단어가 가장 중요합니다. "MOSFET (N-Channel) switch simulation" 라고 검색해봅니다.
N-Channel 은 트랜지스터 안에 화살표 방향이 안쪽으로 향하는 걸 말합니다.
트랜지스터 게이트가 0에 연결되면 트랜지스터 자체가 열린 스위치 처럼 작동합니다. 0이 된다는 건 LED가 접지에 연결되지 않았다는 거죠.

트랜지스터를 전원에 연결하면 닫힌 스위치 처럼 작동합니다. 마이크로컨트롤러 출력을 높게 설정하면 저항과 접지가 연결되고 LED에 전류가 흐르고 LED가 켜지게 됩니다.

자신의 보드에 맞는 트랜지스터를 선택하려면 몇 가지 중요한 숫자가 있습니다. "2N7002" 데이터시트를 확인해보죠.

먼저, "Continuous Drain Current"를 보시죠. MOSFET이 장시간 안정적으로 흐를 수 있는 드레인 전류(ID)의 최대 전류량을 뜻합니다. 여기서는 0.115A 네요. 이 이상 전류가 흐르면 과열되어 손상될 수 있어요.
그리고 Drain-Source Voltage(D와 S 사이의 최대 전압)가 60V네요. 우리는 훨씬 낮으니까 걱정할 필요 없네요. 그리고 Gate-Source 전압은 ±20V 입니다.

하지만 더 중요한 것은 Gate-Threshold Voltage 입니다. 트랜지스터를 열기 위해 이 게이트에 적용해야 하는 전압입니다. 2.5V 정도이고, 우리는 3.3V를 사용할 것입니다. 이 정도면 괜찮습니다.

그리고 Drain-Source On-Resistance 도 있습니다. 트랜지스터가 열려 있을때 D-S 사이에 발생하는 저항입니다. 이 저항은 게이트에 적용하는 전압에 따라 달라집니다. Gate에 5V가 있다면 최대 7옴이 될 수 있습니다.