

import pandas as pd
import numpy as np
fish = pd.read_csv('https://bit.ly/fish_csv_data')
fish.head()
| Species | Weight | Length | Diagonal | Height | Width | |
|---|---|---|---|---|---|---|
| 0 | Bream | 242.0 | 25.4 | 30.0 | 11.5200 | 4.0200 |
| 1 | Bream | 290.0 | 26.3 | 31.2 | 12.4800 | 4.3056 |
| 2 | Bream | 340.0 | 26.5 | 31.1 | 12.3778 | 4.6961 |
| 3 | Bream | 363.0 | 29.0 | 33.5 | 12.7300 | 4.4555 |
| 4 | Bream | 430.0 | 29.0 | 34.0 | 12.4440 | 5.1340 |
print(pd.unique(fish['Species']))
['Bream' 'Roach' 'Whitefish' 'Parkki' 'Perch' 'Pike' 'Smelt']
fish_input = fish[['Weight', 'Length', 'Diagonal', 'Height', 'Width']].to_numpy()
# fish_input = fish[fish.columns[1:]].to_numpy()
print(fish_input[:5])
[[242. 25.4 30. 11.52 4.02 ]
[290. 26.3 31.2 12.48 4.3056]
[340. 26.5 31.1 12.3778 4.6961]
[363. 29. 33.5 12.73 4.4555]
[430. 29. 34. 12.444 5.134 ]]
fish_target = fish['Species'].to_numpy()
fish_target
array(['Bream', 'Bream', 'Bream', 'Bream', 'Bream', 'Bream', 'Bream',
'Bream', 'Bream', 'Bream', 'Bream', 'Bream', 'Bream', 'Bream',
'Bream', 'Bream', 'Bream', 'Bream', 'Bream', 'Bream', 'Bream',
'Bream', 'Bream', 'Bream', 'Bream', 'Bream', 'Bream', 'Bream',
'Bream', 'Bream', 'Bream', 'Bream', 'Bream', 'Bream', 'Bream',
'Roach', 'Roach', 'Roach', 'Roach', 'Roach', 'Roach', 'Roach',
'Roach', 'Roach', 'Roach', 'Roach', 'Roach', 'Roach', 'Roach',
'Roach', 'Roach', 'Roach', 'Roach', 'Roach', 'Roach', 'Whitefish',
'Whitefish', 'Whitefish', 'Whitefish', 'Whitefish', 'Whitefish',
'Parkki', 'Parkki', 'Parkki', 'Parkki', 'Parkki', 'Parkki',
'Parkki', 'Parkki', 'Parkki', 'Parkki', 'Parkki', 'Perch', 'Perch',
'Perch', 'Perch', 'Perch', 'Perch', 'Perch', 'Perch', 'Perch',
'Perch', 'Perch', 'Perch', 'Perch', 'Perch', 'Perch', 'Perch',
'Perch', 'Perch', 'Perch', 'Perch', 'Perch', 'Perch', 'Perch',
'Perch', 'Perch', 'Perch', 'Perch', 'Perch', 'Perch', 'Perch',
'Perch', 'Perch', 'Perch', 'Perch', 'Perch', 'Perch', 'Perch',
'Perch', 'Perch', 'Perch', 'Perch', 'Perch', 'Perch', 'Perch',
'Perch', 'Perch', 'Perch', 'Perch', 'Perch', 'Perch', 'Perch',
'Perch', 'Perch', 'Perch', 'Perch', 'Perch', 'Pike', 'Pike',
'Pike', 'Pike', 'Pike', 'Pike', 'Pike', 'Pike', 'Pike', 'Pike',
'Pike', 'Pike', 'Pike', 'Pike', 'Pike', 'Pike', 'Pike', 'Smelt',
'Smelt', 'Smelt', 'Smelt', 'Smelt', 'Smelt', 'Smelt', 'Smelt',
'Smelt', 'Smelt', 'Smelt', 'Smelt', 'Smelt', 'Smelt'], dtype=object)
from sklearn.model_selection import train_test_split
train_input, test_input, train_target, test_target = train_test_split(fish_input, fish_target, random_state=42)
from sklearn.preprocessing import StandardScaler
ss = StandardScaler()
ss.fit(fish_input)
train_scaled = ss.transform(train_input)
test_scaled = ss.transform(test_input)
from sklearn.neighbors import KNeighborsClassifier
kn = KNeighborsClassifier(n_neighbors=3)
kn.fit(train_scaled, train_target)
print(kn.score(train_scaled, train_target))
print(kn.score(test_scaled, test_target))
0.8907563025210085
0.85
# 아스키 코드 순서로 출력
print(kn.classes_)
['Bream' 'Parkki' 'Perch' 'Pike' 'Roach' 'Smelt' 'Whitefish']
print(kn.predict(test_scaled[:5]))
['Perch' 'Smelt' 'Pike' 'Perch' 'Perch']
# predict_proba : 각 클래스별 확률값을 반환해 주는 메서드
# 각 행은 샘플 순서, 각 열은 classes_ 메서드로 반환되는 클래스 순서를 따름
proba = kn.predict_proba(test_scaled[:5])
print(np.round(proba, decimals=4))
[[0. 0. 1. 0. 0. 0. 0. ]
[0. 0. 0. 0. 0. 1. 0. ]
[0. 0. 0. 1. 0. 0. 0. ]
[0. 0. 0.6667 0. 0.3333 0. 0. ]
[0. 0. 0.6667 0. 0.3333 0. 0. ]]
distances, indexes = kn.kneighbors(test_scaled[3:4])
print(train_target[indexes])
[['Roach' 'Perch' 'Perch']]

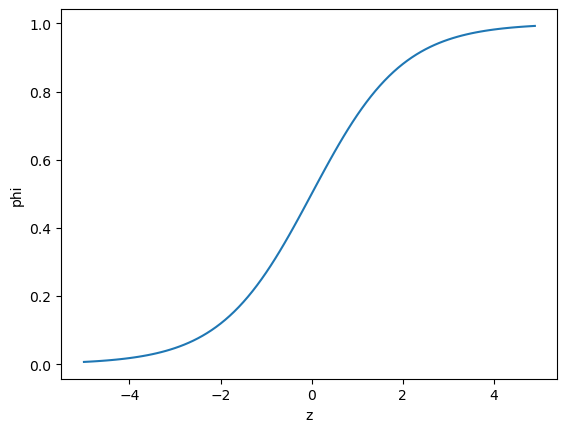
import matplotlib.pyplot as plt
z = np.arange(-5,5,0.1)
phi = 1 / (1 + np.exp(-z)) # 시그모이드 함수
plt.plot(z, phi)
plt.xlabel('z')
plt.ylabel('phi')
plt.show()

name = np.array(['foo','bar','baz','quz','quux'])
print(name)
['foo' 'bar' 'baz' 'quz' 'quux']
bol = np.array([True, False, True, True, False])
print(bol)
[ True False True True False]
name[bol]
array(['foo', 'baz', 'quz'], dtype='<U4')
char_arr = np.array(['A','B','C','D','E'])
print(char_arr[[True, False, True, False, False]])
['A' 'C']
# 분리형 인덱싱
bream_smelt_indexes = (train_target == 'Bream') | (train_target == 'Smelt')
train_bream_smelt = train_scaled[bream_smelt_indexes]
target_bream_smelt = train_target[bream_smelt_indexes]

from sklearn.linear_model import LogisticRegression
lr = LogisticRegression()
lr.fit(train_bream_smelt, target_bream_smelt)
LogisticRegression()In a Jupyter environment, please rerun this cell to show the HTML representation or trust the notebook.
print(lr.predict(train_bream_smelt[:5]))
print(lr.predict_proba(train_bream_smelt[:5]))
# [Bream일 확률 Smelt일 확률]
['Bream' 'Smelt' 'Bream' 'Bream' 'Bream']
[[0.99746125 0.00253875]
[0.02849095 0.97150905]
[0.99461153 0.00538847]
[0.98515891 0.01484109]
[0.99754417 0.00245583]]
print(lr.classes_)
['Bream' 'Smelt']
print(lr.coef_, lr.intercept_) # 각 특성에 곱해지는 가중치, 절편
# z = a*무게 + b*길이 + c*대각선 + d*높이 + e*두께 + f
[[-0.42060794 -0.60027616 -0.68776093 -1.00279303 -0.74505586]] [-2.19130847]
# decision_function: 양성 클래스에 대한 z값을 계산
decisions = lr.decision_function(train_bream_smelt[:5])
print(decisions)
[-5.97354273 3.52926408 -5.21809007 -4.19540298 -6.00682974]
# 시그모이드
from scipy.special import expit
print(expit(decisions))
[0.00253875 0.97150905 0.00538847 0.01484109 0.00245583]
print(lr.predict(train_bream_smelt[:5]))
['Bream' 'Smelt' 'Bream' 'Bream' 'Bream']


# 로지스틱 회귀로 다중 분류 수행하기
lr = LogisticRegression(C=20, max_iter=1000) # C: 규제값 - 클수록 완화
lr.fit(train_scaled, train_target)
print(lr.score(train_scaled, train_target))
print(lr.score(test_scaled, test_target))
0.9243697478991597
0.925
print(lr.predict(test_scaled[:5]))
['Perch' 'Smelt' 'Pike' 'Roach' 'Perch']
proba = lr.predict_proba(test_scaled[:5])
print(np.round(proba, decimals=3))
[[0. 0.015 0.84 0. 0.136 0.007 0.003]
[0. 0.003 0.046 0. 0.008 0.944 0. ]
[0. 0. 0.035 0.935 0.017 0.014 0. ]
[0.012 0.034 0.316 0.007 0.556 0. 0.075]
[0. 0. 0.899 0.002 0.094 0.002 0.001]]
print(lr.classes_)
['Bream' 'Parkki' 'Perch' 'Pike' 'Roach' 'Smelt' 'Whitefish']
print(lr.coef_.shape, lr.intercept_.shape)
(7, 5) (7,)

# 각각의 z 값
decision = lr.decision_function(test_scaled[:5])
print(np.round(decision, decimals=2))
[[ -6.26 1.05 5.1 -2.83 3.27 0.33 -0.66]
[-10.49 1.95 4.69 -2.58 2.92 7.72 -4.22]
[ -4.03 -6.13 3.08 6.37 2.34 2.16 -3.78]
[ -0.62 0.41 2.63 -1.2 3.19 -5.6 1.19]
[ -6.11 -1.92 5.71 -0.24 3.45 -0.2 -0.69]]
# 소프트 맥수 함수
from scipy.special import softmax
proba = softmax(decision, axis=1)
print(np.round(proba, decimals=3))
[[0. 0.015 0.84 0. 0.136 0.007 0.003]
[0. 0.003 0.046 0. 0.008 0.944 0. ]
[0. 0. 0.035 0.935 0.017 0.014 0. ]
[0.012 0.034 0.316 0.007 0.556 0. 0.075]
[0. 0. 0.899 0.002 0.094 0.002 0.001]]
# 각 클래스에 속할 확률
proba = lr.predict_proba(test_scaled[:5])
print(np.round(proba, decimals=3))
[[0. 0.015 0.84 0. 0.136 0.007 0.003]
[0. 0.003 0.046 0. 0.008 0.944 0. ]
[0. 0. 0.035 0.935 0.017 0.014 0. ]
[0.012 0.034 0.316 0.007 0.556 0. 0.075]
[0. 0. 0.899 0.002 0.094 0.002 0.001]]
# 확률적 경사 하강법



로지스틱 손실 함수 = 이진 크로스엔트로피 손실 함수
타겟이 양성일때는 그대로, 음성일때는 1에서 뺌 ---> 마이너스
양성클래스가 될 확률 - 로지스틱
import pandas as pd
fish = pd.read_csv('https://bit.ly/fish_csv_data')
fish.head()
| Species | Weight | Length | Diagonal | Height | Width | |
|---|---|---|---|---|---|---|
| 0 | Bream | 242.0 | 25.4 | 30.0 | 11.5200 | 4.0200 |
| 1 | Bream | 290.0 | 26.3 | 31.2 | 12.4800 | 4.3056 |
| 2 | Bream | 340.0 | 26.5 | 31.1 | 12.3778 | 4.6961 |
| 3 | Bream | 363.0 | 29.0 | 33.5 | 12.7300 | 4.4555 |
| 4 | Bream | 430.0 | 29.0 | 34.0 | 12.4440 | 5.1340 |
fish_input = fish[['Weight','Length','Diagonal','Height','Width']].to_numpy()
fish_target = fish['Species'].to_numpy()
from sklearn.model_selection import train_test_split
train_input, test_input, train_target, test_target = train_test_split(fish_input, fish_target, random_state=42)
from sklearn.preprocessing import StandardScaler
ss = StandardScaler()
ss.fit(train_input)
train_scaled = ss.transform(train_input)
test_scaled = ss.transform(test_input)
# 확률적 경사 하강법 - 점진적 학습이 필요할 때
from sklearn.linear_model import SGDClassifier
# loss 손실함수 - log_loss 로그 적용, max_iter 수행할 에포크 횟수(에포크: 한 사이클)
sc = SGDClassifier(loss='log_loss', max_iter=10, random_state=42)
sc.fit(train_scaled, train_target)
print(sc.score(train_scaled, train_target))
print(sc.score(test_scaled, test_target))
# 테스트가 더 높음 - 과소적합
# 경고: 에포크 늘려라
0.773109243697479
0.775
c:\ProgramData\anaconda3\envs\ML\Lib\site-packages\sklearn\linear_model\_stochastic_gradient.py:744: ConvergenceWarning: Maximum number of iteration reached before convergence. Consider increasing max_iter to improve the fit.
warnings.warn(
# partial_fit: 에포크를 한 번씩 추가로 이어서 훈련 가능
sc.partial_fit(train_scaled, train_target)
print(sc.score(train_scaled, train_target))
print(sc.score(test_scaled, test_target))
0.8151260504201681
0.85

import numpy as np
sc = SGDClassifier(loss='log_loss', random_state=42)
train_score = []
test_score = []
classes = np.unique(train_target)
for _ in range(0,300):
# 클래스 종류에 뭐가 있는지 미리 알려줘야 실행 가능
sc.partial_fit(train_scaled, train_target, classes=classes)
train_score.append(sc.score(train_scaled, train_target))
test_score.append(sc.score(test_scaled, test_target))
import matplotlib.pyplot as plt
plt.plot(train_score)
plt.plot(test_score)
plt.xlabel('epoch')
plt.ylabel('accuracy')
plt.show()

# tol: 이전 에포크와 이번 에포크의 차이가 tol이 지정해준 실수보다 작으면 반복을 멈춰라
sc = SGDClassifier(loss='log_loss', max_iter=100, tol=None, random_state=42)
sc.fit(train_scaled, train_target)
print(sc.score(train_scaled, train_target))
print(sc.score(test_scaled, test_target))
0.957983193277311
0.925

sc = SGDClassifier(loss='hinge', max_iter=100, tol=None, random_state=42)
sc.fit(train_scaled, train_target)
print(sc.score(train_scaled, train_target))
print(sc.score(test_scaled, test_target))
0.9495798319327731
0.925
선형 - 로지스틱/ 비선형 - svm