
행렬 미분과 행렬 수치 연산 스터디 1주차 내용입니다. 교재는 MIT Matrix Calculus (for Machine Learning and Beyond)렉쳐 노트입니다. Based on MIT course 18.S096 (now 18.063) in IAP 2023

주제다변수 미적분 복습 2: 벡터 값 함수(Revisiting multivariable calculus, Part 2: Vector-valued functions)핵심 내용벡터 값을 내는 함수의 미분(야코비안, Jacobian) 개념을 정리하고, 선형 연산자 관점에서
한양대학교 융합전자공학부 최정욱 교수님의 연사 발표 Motivation & Basic왜 효율적인 AI 기술이 필요할까? \-기술이 발전하는데, 사용 비용은 떨어지고 있다. \-최적화를 할 때 Reduced-Precision을 사용하는 것이 좋았다..Well prec

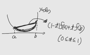
Optimization이란, 어떤 함수를 최소화/최대화/하는 argument x를 탐색하는 것이다. Optimization이라는 목표를 위해 도입한 Gradient Descent 단계와 최소/극소점을 보장하는 Convex function에 대해 알아보자.