

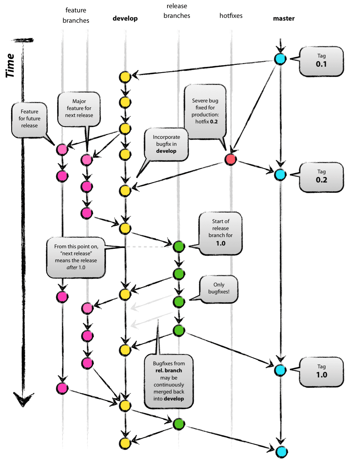
일반적으로 Master, Develop, Feature, Release, Hotfix 5가지 브랜치를 사용해 개발 전반에 대한 운영을 하는 것을 의미한다.
Master : 배포 브랜치, 기준이 되는 브랜치 중 하나.
Develop : 개발 브랜치, 각 개발자들이 개발한 Feature 브랜치들이 Merge 된 최종 브랜치.
Feature : 작업 단위 개발 브랜치, 각 개발자들이 담당하는 기능을 개발하는 별도의 브랜치이며 완료시 Dev 브랜치에 Merge 된 후 삭제된다.(다른 기능 추가 시에는 별개의 Feature 브랜치 생성-삭제)
Release : Develop 브랜치에서 Master 브랜치로 최종 배포 직전 QA 테스트를 위해 생성하는 브랜치. / 출시(Master 배포) 버전 이후로 차후 버전 배포를 위해 생성하는 브랜치
릴리즈 브랜치가 새 버전 출시를 위한 브랜치인지, QA 등 검수를 위한 브랜치인지 몰랐는데 시멘틱버저닝 문서를 참고하고 알 수 있었다.(시작은 0 버전 메이저 업데이트마다 1씩 증가)
Hotfix : 제품 사용 중에 발견된 버그(Bug)의 수정(Fix)이나 취약점 보완, 또는 성능 향상을 위해 긴급히 배포되는 응급 패치 프로그램. Master 브랜치로 배포 후 버그 발생 시 간단한 수정을 위해 존재하는 브랜치.

메인 Repo에 있는 소스코드를 개인 Github에 복사하는 것. Fork를 실행하게 되면 Github ID / Fork 주소 로 개인 레파지토리 목록에 추가된다. 쉽게 말해 프로젝트 전체를 복제한다고 생각하면 된다.
일반 branch와 다른 것은 branch는 Merge라는 작업으로 통합되지만 Fork의 경우엔 Pull request를 통해 Merge 된다.