Gitflow

Jake·2024년 4월 7일
post-thumbnail

Gitflow는 Git을 사용하는 프로젝트에서 효율적인 버전 관리와 협업을 위해 디자인된 브랜칭 모델입니다.
이 모델은 Vincent Driessen에 의해 처음 소개되었으며, 기능 개발, 릴리스 준비, 유지보수 등 프로젝트의 다양한 단계를 관리하기 위한 명확한 규칙과 절차를 제공합니다.

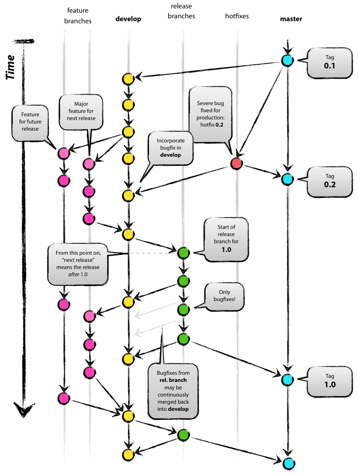
주요 브랜치

  • main(master): 제품으로 출시될 준비가 된 코드를 담는 브랜치입니다. 이 브랜치에서 태그를 사용하여 릴리스 버전을 관리합니다.

  • develop: 다음 릴리스를 위한 개발 작업이 진행되는 브랜치입니다. 기능 개발이 완료되면 이 브랜치로 병합됩니다.

  • feature: 새로운 기능 개발이나 버그 수정과 같은 작업을 위한 브랜치입니다. 각 기능 또는 수정 사항은 develop 브랜치로부터 분기되어 개발되며, 작업 완료 후 develop 브랜치로 병합됩니다.

  • release: 릴리스 준비를 위한 브랜치입니다. develop 브랜치에서 분기되며, 릴리스 준비 과정에서 발견된 버그 수정 등의 작업이 이루어집니다. 준비가 완료되면 maindevelop 브랜치로 병합됩니다.

  • hotfix: 이미 릴리스된 버전에서 긴급하게 수정해야 할 버그를 처리하기 위한 브랜치입니다. main 브랜치에서 분기되며, 수정이 완료되면 maindevelop 브랜치로 병합됩니다.

Gitflow graph

Workflow

1. 초기 설정

  • main 브랜치를 생성하고, 이를 기본 브랜치로 설정합니다. 이 브랜치는 출시 준비가 완료된 코드를 담습니다.

  • develop 브랜치를 main에서 분기하여 생성합니다. 모든 개발 작업은 이 브랜치에서 시작됩니다.

2. 기능 개발 (feature 브랜치)

  • 새로운 기능 개발이나 버그 수정이 필요할 때, develop 브랜치에서 feature 브랜치를 분기합니다.

  • 개발이 완료되면, feature 브랜치를 develop 브랜치로 병합합니다. 이때, feature 브랜치는 삭제할 수 있습니다.

3. 릴리스 준비 (release 브랜치)

  • 다음 버전을 출시하기 위한 준비가 시작되면, develop 브랜치에서 release 브랜치를 분기합니다.

  • release 브랜치에서는 버그 수정, 문서 작업, 기타 릴리스 준비 작업을 수행합니다.
    준비가 완료되면, release 브랜치를 main 브랜치로 병합하고, 릴리스 버전 태그를 추가합니다. 동시에 develop 브랜치로도 병합하여, 릴리스에서 이루어진 변경 사항을 반영합니다.

4. 핫픽스 (hotfix 브랜치)

  • 출시된 버전에서 긴급하게 수정해야 할 버그가 발견되면, main 브랜치에서 hotfix 브랜치를 분기합니다.

  • 수정이 완료되면, hotfix 브랜치를 main 브랜치로 병합하고, 새로운 릴리스 버전 태그를 추가합니다. 또한, 이 변경 사항을 develop 브랜치에도 병합하여, 개발 중인 코드에도 수정 사항을 반영합니다.

5. 반복

  • 위의 과정을 반복하면서, 지속적으로 기능을 개발하고, 릴리스를 준비하며, 필요한 경우 핫픽스 진행합니다.

참고

0개의 댓글