
키와 값 쌍을 저장하고 있는 자료구조로 Hash Table은 키를 정할 때 메모리 공간을 덜 차지하기 위해 hash function을 이용해 특정 숫자의 값을 인덱스로 변환하여 사용하는데 이 과정을 해싱이라고 한다.
하지만 이 과정에서 키의 값은 다르더라고 해싱을 통해 나온 인덱스가 같은 경우가 있는데 이 경우를 해시 충돌(Hash Collision)이라고 한다.
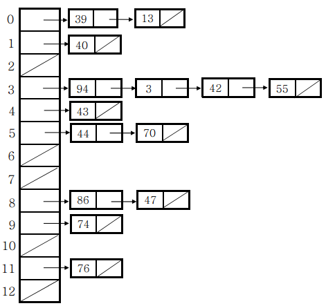
버켓 내에서 연결 리스트를 할당하여, 버켓에 데이터를 삽입하다가 해시 충돌이 발생하면 연결 리스트로 데이터를 연결하는 방식이다.
해시 충돌이 발생하면 다른 버켓에 데이터를 삽입하는 방식이다.
insert(key, value) {
const index = hashFunction(key, this._limit);
let bucket = {};
if (this._storage.get(index) === undefined) { // 해당 index에 값이 없으면 value 할당
bucket[key] = value;
this._storage.set(index, bucket);
} else { // index에 이미 값이 존재한다면
bucket = this._storage.get(index);
bucket[key] = value;
this._storage.set(index, bucket);
}
this._size++;
const cursize = (this._size / this._limit) * 100;
if (cursize > 75) { // this.storage 공간을 75%이상 사용시 resize한다.
this._resize(this._limit * 2);
}
}
retrieve(key) {
const index = hashFunction(key, this._limit);
if (
this._storage.get(index) === undefined ||
this._storage.get(index)[key] === undefined
) { // 해당 index에 값이 없거나 bucket에 key가 존재하지 않으면 undefined를 반환
return undefined;
}
const result = this._storage.get(index)[key];
return result;
}
remove(key) {
const index = hashFunction(key, this._limit);
delete this._storage.get(index)[key];
if ((this._size / this._limit) * 100 < 25) { // this._storage공간의 25% 이하로 사용중이라면 resize한다.
this._resize(this._limit / 2);
}
this._size--;
}
_resize(newLimit) {
this._limit = newLimit;
let curstorage = this._storage;
this._storage = LimitedArray(this._limit);
this._size = 0;
curstorage.each((bucket) => {
for (let key in bucket) {
this.insert(key, bucket[key]);
}
});
}