
대부분의 프로그래밍 언어는 운엉체제(Operating System, OS)나 가상 머신(Virtual Machine, VM) 위에서 실행되지만 웹 애플리케이션의 클라이언트 사이드 자바스크립트는 브라우저에서 HTML, CSS와 함께 실행됩니다. 따라서 브라우저 환경을 고려할 때 더 효율적인 클라이언트 사이드 자바스크립트 프로그래밍이 가능합니다.
브라우저는 다음과 같은 과정을 거쳐 렌더링을 수행합니다.
브라우저의 핵심 기능은 필요한 리소스(HTML, CSS, 자바스크립트, 이미지, 폰트 등의 정적 파일 또는 서버가 동적으로 생성한 데이터)를 서버에 요청(Request)하고 서버가 응답(Response)한 리소스를 파싱하여 렌더링하는 것입니다.
브라우저 렌더링 엔진은 HTML을 파싱하는 도 중에 외부 리소스를 로드하는 태그(<link>, <img>, <script> 등)을 만나면 HTMl 파싱을 일시 중단하고 해당 리소스 파일을 서버로 요청합니다.
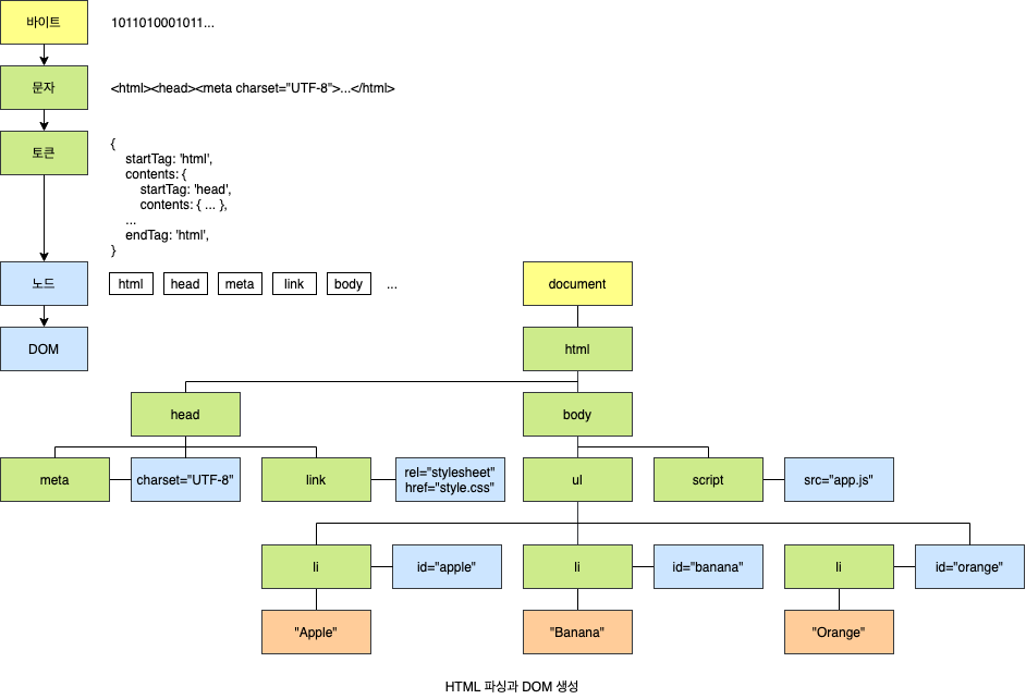
브라우저의 요청에 의해 서버가 응답한 HTML 문서는 문자열로 이루어진 순수한 텍스트입니다. 순수한 텍스트인 HTML 문서를 브라우저에 시각적인 픽셀로 렌더링하려면 HTML 문서를 브라우저가 이해할 수 있는 자료구조(객체)로 변환하여 메모리에 저장해야 합니다. 예를 들어, 다음과 같은 index.html이 서버로부터 응답되었다고 가정해봅니다.
<!DOCTYPE html>
<html>
<head>
<meta charset="UTF-8" />
<link rel="stylesheet" href="style.css" />
</head>
<body>
<ul>
<li id="apple">Apple</li>
<li id="banana">Banana</li>
<li id="orange">Orange</li>
</ul>
</body>
</html>
브라우저의 렌더링 엔진은 다음 그림과 같은 과정을 통해 응답받은 HTMl 문서를 파싱하여 브라우저가 이해할 수 있는 자료구조인 DOM(Document Object Model)을 생성합니다.

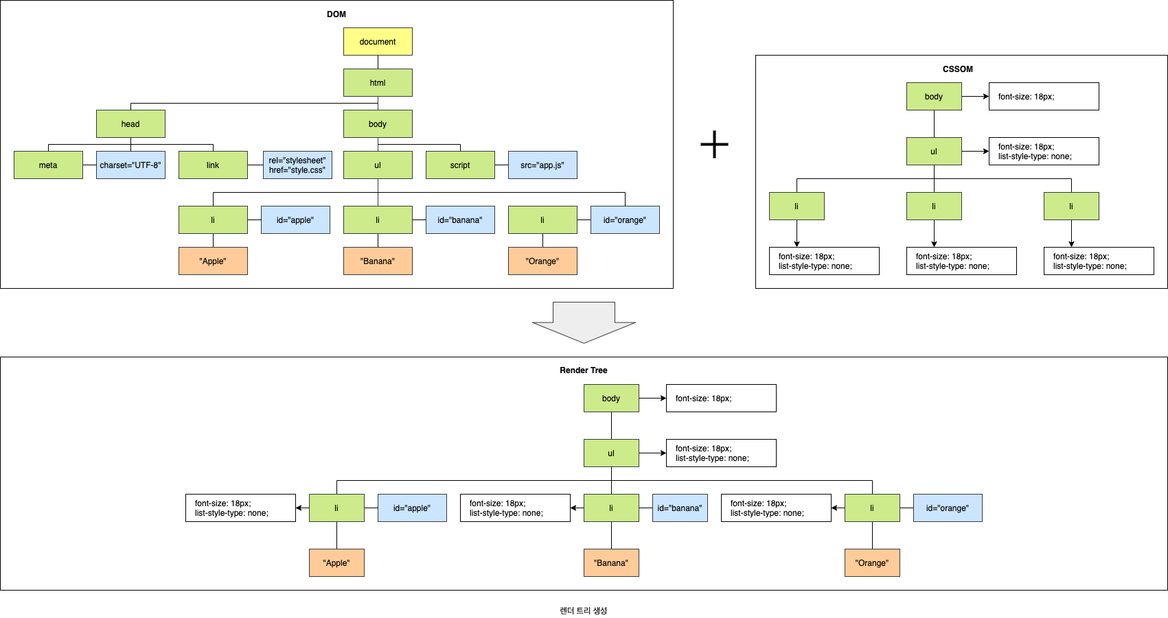
meta 태그의 charset 어트리뷰트에 의해 지정된 인코딩 방식(예: UTF-8)을 기준으로 문자열로 변환합니다. meta 태그의 charset 어트리뷰트에 선언된 인코딩 방식은 content-type: text/html; charset=utf-8과 같이 응답 헤더(Response Header)에 담겨 응답됩니다.렌더링 엔진은 HTML을 처음부터 한 줄씩 순차적으로 파싱하여 DOM을 생성해 나갑니다. 이처럼 렌더링 엔진은 DOM을 생성해 나가다가 CSS를 로드하는 link나 style 태그를 만나면 DOM 생성을 일시 중단합니다. 그리고 link 태그의 href 어트리뷰트에 지정된 CSS 파일을 서버에 요청하여 로드한 CSS 파일이나 style 태그 내의 CSS를 HTML과 동일한 파싱 과정(바이트 -> 문자 -> 토큰 -> 노드 -> CSSOM)을 거치며 해성하여 CSSOM(CSS Object Model)을 생성합니다. 이후 CSS 파싱을 완료하면 HTML 파싱이 중단된 지점부터 다시 HTML을 파싱하기 시작하여 DOM 생성을 재개합니다.
body {
font-size: 18px;
}
ul {
list-style-type: none;
}

DOM과 CSSOM은 렌더링을 위해 렌더 트리(Render Tree)로 결합됩니다. 렌더 트리는 렌더링을 위한 트리 구조의 자료구조입니다. 따라서 브라우저 화면에 렌더링되지 않는 노드(예: meta 태그, script 태그 등)와 CSS에 의해 비표시(예: display: none)되는 노드들은 포함하지 않습니다. 다시 말해, 렌더 트리는 브라우저 화면에 렌더링되는 노드만으로 구성됩니다.

이후 완성된 렌더 트리는 각 HTML 요소의 레이아웃(위치와 크기)을 계산하는 데 사용되며 브라우저 화면에 픽셀을 렌더링하는 페인팅(Painting) 처리에 입력됩니다.

Layout 단계는 브라우저의 뷰포트 내에서 각 노드들의 정확한 위치와 크기를 계산합니다. 풀어서 얘기하자면 생산된 Render Tree 노드들이 가지고 있는 스타일과 속성에 따라서 브라우저 화면의 어느 위치에 어느 크기로 출력될지를 계산하는 단계라고 할 수 있습니다. Layout 단계를 통해 &, vh, vw와 같은 상대적인 위치, 크기, 속성은 실제 화면에서 그려지는 pixel 단위로 변환됩니다.
Layout 계산이 완료되면 요소들을 실제 화면에 그리게 됩니다. 이전 단계에서 이미 요소들의 위치와 크기, 스타일 계산이 완료된 Render Tree를 이용해 실제 픽셀 값을 채워넣게 됩니다. 이 때 텍스트, 색, 이미지, 효과등이 모두 처리되어 그려집니다.
이때 처리해야 하는 스타일이 복잡할수록 Painting 단계에서 소요되는 시간이 늘어나게 됩니다. 간단한 예시로 단순한 색 background-color의 경우 painting 속도가 빠르지만 그라데이션이나 그림자 효과등은 painting 소요 시간이 비교적 더 오래 소요됩니다.
HTMl 문서를 파싱할 결과물로서 생성된 DOM은 HTMl 문서의 구조와 정보뿐만 아니라 HTML 요소와 스타일 등을 변경할 수 있는 프로그래밍 인터페이스로서 DOM API를 제공합니다. 즉, 자바스크립트 코드에서 DOM API를 사용하면 이미 생성된 DOM을 동적으로 조작할 수 있습니다.
CSS 파싱 과정과 마찬가지로 렌더링 엔진은 HTML을 한 줄씩 순차적으로 파싱하여 DOM을 생성해 나가다가, 자바스크립트 파일을 로드하는 script 태그나 자바스크립트 코드를 콘텐츠로 담은 script 태그를 만나면 DOM 생성을 일시 중단합니다. 그리고 script 태그의 src 어트리뷰트에 정의된 자바스크립트 파일을 서버에 요청하여 로드한 자바스크립트 파일이나 script 태그 내의 자바스크립트 코드를 파싱하기 위해 자바스크립트 엔진에 제어권을 넘깁니다. 이후 자바스크립트 파싱과 실행이 종료되면 렌더링 엔진으로 다시 제어권을 넘겨 HTML 파싱이 중단된 지점부터 다시 HTML 파싱을 시작하여 DOM 생성을 재개합니다.
자바스크립트 파싱과 실행은 브라우저의 렌더링 엔진이 아닌 자바스크립트 엔진이 처리합니다. 자바스크립트 엔진은 자바스크립트 코드를 파싱하여 CPU가 이해할 수 있는 저수준 언어(Low-Level Language)로 변환하고 실행하는 역할을 합니다. 자바스크립트 엔진은 구글 크롬과 Node.js의 V8, 파이어폭스의 SpiderMonkey, 사파리의 JavaScriptCore 등 다양한 종류가 있으며, 모든 자바스크립트 엔진은 SCMAScript 사양을 준수합니다.

브라우저는 동기적(Synchronous)으로, 즉 위에서 아래 방향으로 순차적으로 HTML, CSS, 자바스크립트를 파싱하고 실행합니다. 이것은 script 태그의 위치에 따라 HTML 파싱이 블로킹되어 DOM 생성이 지연될 수 있다는 것을 의미합니다. 따라서 script 태그의 위치는 중요한 의미를 갖습니다.
자바스크립트 코드에서 DOM이나 CSSOM을 변경하는 DOM API를 사용할 경우 DOM이나 CSSOM이 이미 생성되어 있어야 합니다. 만약 DOM을 변경하는 DOM API를 사용할 때 DOM의 생성이 완료되지 않은 상태라면 문제가 발생할 수 있습니다.
<!DOCTYPE html>
<html>
<head>
<meta charset="UTF-8" />
<link rel="stylesheet" href="style.css" />
<script>
// DOM API가 실행되는 시점에 아직 id가 'apple'인 HTML 요소를 파싱하지 않았습니다.
// 따라서 아래 코드는 정장적으로 id가 'apple'인 HTML 요소를 취득하지 못했습니다.
const $apple = document.getElementById("apple");
$apple.style.color = "red"; // TypeError: Cannot read property 'style' of null
</script>
</head>
<body>
<ul>
<li id="apple">Apple</li>
<li id="banana">Banana</li>
<li id="orange">Orange</li>
</ul>
</body>
</html>
이러한 문제를 회피하기 위해 body 요소의 가장 아래에 자바스크립트를 위치시키는 것은 좋은 아이디어입니다.
<!DOCTYPE html>
<html>
<head>
<meta charset="UTF-8" />
<link rel="stylesheet" href="style.css" />
</head>
<body>
<ul>
<li id="apple">Apple</li>
<li id="banana">Banana</li>
<li id="orange">Orange</li>
</ul>
<script>
const $apple = document.getElementById("apple");
$apple.style.color = "red";
</script>
</body>
</html>
자바스크립트 파싱에 의한 DOM 생성이 중단(Blocking)되는 문제를 근본적으로 해결하기 위해 HTML5부터 script 태그에 async와 defer 어트리뷰트가 추가되었습니다. async와 defer 어트리뷰트는 다음과 같이 src 어트리뷰트를 통해 외부 자바스크립트 파일을 로드하는 경우에만 사용할 수 있습니다. 즉, src 어트리뷰트가 없는 인라인 자바스크립트에는 사용할 수 없습니다.
<script async src="extern.js"></script>
<script defer src="extern.js"></script>
HTML 파싱과 외부 자바스크립트 파일의 로드가 비동기적으로 동시에 진행됩니다. 단, 자바스크립트의 파싱과 실행은 자바스크립트 파일의 로드가 완료된 직후 진행되며, 이때 HTML 파싱이 중단됩니다.

여러 개의 script 태그에 async 어트리뷰트를 지정하면 script 태그의 순서와는 상관없이 로드가 완료된 자바스크립트부터 먼저 실행되므로 순서가 보장되지 않습니다. 따라서 순서 보장이 필요한 script 태그에는 async 어트리뷰트를 지정하지 않아야 합니다. async 어트리뷰트는 IE10 이상에서 지원됩니다.
async 어트리뷰트와 마찬가지로 HTML 파싱과 외부 자바스크립트 파일의 로드가 비동기적으로 동시에 진행됩니다. 단, 자바스크립트의 파싱과 실행은 HTML 파싱이 완료된 직후, 즉 DOM 생성이 완료된 직후(이때 DOMContentLoaded 이벤트가 발생합니다) 진행됩니다. 따라서 DOM 생성이 완료된 이후 실행되어야 할 자바스크립트에 유용합니다. defer 어트리뷰트는 IE10 이상에서 지원됩니다. IE6 ~ 9에서도 지원되기는 하지만 정상적으로 동작하지 않을 수 있습니다.

만약 자바스크립트 코드에 DOM이나 CSSOM을 변경하는 DOM API가 사용된 경우 DOM이나 CSSOM이 변경됩니다. 이때 변경된 DOM과 CSSOM은 다시 렌더 트리로 결합되고 변경된 렌더 트리를 기반으로 레이아웃과 페인트 과정을 거쳐 브라우저의 화면에 다시 렌더링합니다. 이를 리플로우(Reflow), 리페인트(Repaint)라 합니다.
액션이나 이벤트에 따라 HTML 요소의 크기나 위치 등 레이아웃을 수정하면 그에 영향을 받는 자식 노드나 부모 노드들을 포함하여 Layout 과정을 다시 수행하게 됩니다. 이렇게되면 Render Tree와 각 요소들의 크기와 위치를 다시 계산하게 됩니다.
// reflow 발생 예제
function reflow() {
document.getElementById("content").style.width = "600px";
}
Reflow가 일어나는 대표적인 경우는 아래와 같습니다.
width, height, margin, padding, border, display, position, top, right, bottom, left 등의 스타일 변경Reflow만 수행되면 실제 화면에 반영되지 않습니다. 위에서 언급된 렌더링 과정과 같이 Render Tree를 다시 화면에 그려주는 과정이 필요합니다. 결국은 Paint 단계가 다시 수행됩니다.
하지만 무조건 Reflow가 일어나야 Repaint가 일어나는 것은 아닙니다. background-color, visibility와 같이 레이아웃에는 영향을 주지 않는 스타일 속성이 변경되었을 때는 Reflow를 수행할 필요가 없기 때문에 Repaint만 수행하게 됩니다.
visibility: invisible은 레이아웃 공간을 차지하기 때문에 reflow의 대상이 됩니다. 하지만 display: none은 Layout 공간을 차지하지 않아 Render Tree에서 아예 제외됩니다.
아래는 각각 Reflow, Repaint가 일어나는 CSS 속성들 입니다. Reflow가 일어나면 Repaint는 필연적으로 일어나야 하기 떄문에 가능하다면 Reflow가 발생하는 속성보다 Repaint만 발생하는 속성을 사용하는 것이 좋습니다.
| position | width | height | left | top |
| right | bottom | margin | padding | border |
| border-width | clear | display | float | font-family |
| font-size | font-weight | line-height | min- height | overflow |
| text-align | vertical-align | white-space | ... |
| background | background-image | background-position | background-repeat | background-size |
| border-radius | border-style | box-shadow | color | line-style |
| outline | outline-color | outline-style | outline-width | text-decoration |
또한 Reflow, Repaint가 일어나지 않는 transform, opacity와 같은 속성도 있습니다. 따라서 left, right, width, height보다 transform을, visibility / display보다 opacity를 사용하는 것이 성능 개선에 도움이 됩니다.
Javascript + CSS를 조합하여 애니메이션이 많거나 레이아웃 변화가 많은 요쇼의 경우 position을 absolute 또는 fixed를 사용하여 영향을 받는 주변 노드들을 줄일 수 있습니다. fixed와 같이 영향을 받는 노드가 전혀 없는 경우 Reflow 과정이 전혀 필요가 없어지기 떄문에 Reapint 연산 비용만 들게 됩니다.
단순히 생각하면 0.1초에 1px 이동하는 요소보다 3px씩 이동하는 요소가 Reflow, Repaint 연산비용이 3배가 줄어듭니다. 따라서 부드러운 효과를 조금 줄여 성능을 개선할 수 있습니다.
일반적으로 DOM에 접근하여 여러번의 속성 변화, 여러번의 스타일 변화를 수행하면 그에 따라 여러번의 Reflow, Repaint가 발생하게 됩니다. 하지만 Virtual DOM은 이렇게 변화가 일어나 Reflow, Repaint가 필요한 것들을 한번에 묶어서 DOM에 전달하게 됩니다. 따라서 처리되는 Reflow, Repaint의 규모가 커질 수는 있지만 한번만 연산을 수행하게 됩니다. 이를 통해 여러번 Reflow, Repaint하여 연산이 반복적으로 일어나는 부분이 줄어들어 성능이 개선됩니다.
물론 프레임워크 없이 순수한 Javascript로 똑같은 알고리즘을 구현할 수 있지만 실제로 구현하기 매우 어렵기 때문에 React, Angular가 이를 대신해주어 인기를 얻었습니다.