(1) 정적 특성
① ON : -∞< is <∞이고 Vs=0
(스위치 전압과 전류는 is-좌표축상의 한점이 됨).
② OFF : -∞< vs <∞이고 is=0
(스위치 전압과 전류는 vs-좌표축상의 한점이 됨).

(2) 동적 특성
① 스위칭 시간이 영 (zero)
② 스위칭 주파수는 무한대까지 가능
③ 구동전력 (drive power)이 0이며, 구동신호에 대한 스위치의 응답속도가 무한히 빠르다.
④ 에너지를 소모, 저장하지 않는다.

온 오프 제어특성 스위치 종류
1) 온․오프 제어불가 소자
스위치에 인가되는 외부전압과 전류의 조건에 의하여 ON/OFF
ex) 다이오드
2) 온 제어가능 오프 제어불가 소자
일단 ON되면 외부회로의 전압, 전류조건에 의해서만 OFF되는 소자
ex) SCR 사이리스터
3) 온․오프 제어가능 소자
스위치가 포함된 외부회로의 조건에 관계없이 스위치의 제어신호에 의하여 ON/OFF 되는 소자
ex) GTO, BJT, MOSFET, IGBT 등
동작의 방향성 스위치 종류
전압의 극성에 따라 : 양방향, 단방향 전압저지소자.
전류의 방향에 따라 : 양방향, 단방향 전류소자.
1) 단방향 전압저지 소자 : 다이오드, BJT, MOSFET
2) 양방향 전압저지 소자 : SCR, GTO, IGBT, MCT
오프 상태에서 인가되는 양방향 극성의 전압에 대하여 견딜 수 있는 소자
3) 단방향 전류 소자
온 상태에서 한쪽 방향으로만 전류를 흘릴 수 있는 소자
다이오드, SCR, GTO, BJT, MOSFET, IGBT 등 대부분의 스위치
4) 양방향 전류 소자 (bidirectional current-flow device)
온 상태에서 양쪽 방향으로 전류를 흘릴 수 있는 소자
트라이악(TRIAC), 역도통 사이리스터
High 상태
전류가 Vcc로 흐르는 상태
전자의 이동이 Vcc로 향하면 High 상태로 간주
양극 전원(Vcc)의 전압 수준에 해당
일반적으로 논리적으로 1 또는 참(true)을 나타낸다
Low 상태
전류가 GND로 흐르는 상태
전자의 이동이 GND로 향하면 Low 상태로 간주
지상 또는 그라운드(GND)의 전압 수준에 해당
일반적으로 논리적으로 0 또는 거짓(false)을 나타낸다

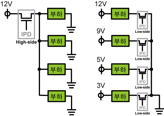
High side 구동 : 반도체 스위치를 상측 회로 (전원측)에 배치
High side switch는 부하를 구동하는 스위치가 전원 쪽인 위에 있다
Low-side 구동 : 스위치를 하측 회로 (GND측)에 배치
Low side switch는 부하를 구동하는 스위치가 GND 쪽인 아래에 있다

전원전압이 고정된 회로에 다양한 부하가 배치되어 있는 회로, 이상 상태를 검출하기 위해서는 지락 검출이 용이한 High-side switch가 적합
다양한 전원전압에 부하가 배치되어 있는 회로에는 Low-side switch가 적합
Low side switch 동작

High side switch 동작

플로팅(Floating)
디지털 회로에서 입력 핀이 특정한 전압 상태로 명확하게 정의되지 않고 불안정한 상태로 유지되는 현상.
HIGH(1)도 아니고 LOW(0)도 아닌 방황하는 상태
스위치가 열려있을때는 값이 부유하고 있는 상태를 플로팅 상태라고 한다.
보통 풀업 또는 풀다운 저항이 없거나 부적절하게 사용되었을 때 발생

PULL-UP 저항
스위치 또는 트랜지스터의 입력이 떨어진 경우(비활성 상태), 해당 입력을 Vcc에 연결하여 고전압 상태를 유지
스위치가 닫히거나 트랜지스터가 켜진 경우(활성 상태), 입력은 GND로 단락되어 낮은 전압 상태로 전환
PULL-UP 스위치 OPEN

PULL-UP 스위치 Closed

PULL-DOWN 저항
스위치 또는 트랜지스터의 입력이 떨어진 경우(비활성 상태), 해당 입력을 GND에 연결하여 낮은 전압 상태를 유지
스위치가 닫히거나 트랜지스터가 켜진 경우(활성 상태), 입력은 Vcc로 단락되어 높은 전압 상태로 전환
PULL-DOWN 스위치 OPEN

PULL-DOWN 스위치 Closed

Summary
Pull-Up Register
Switch ON 0
Switch OFF 1
Pull-Down Register
Switch ON 1
Switch OFF 0
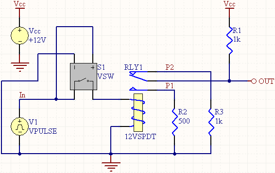
(Voltage Controlled Switch Model)

definable within model file
초기 조건(Initial Condition)
스위치의 시작 상태로, 열림(OFF) 또는 닫힘(ON) 설정.
VT [threshold voltage]
임계값 전압(볼트). (기본값 = 0).
VH [hysteresis voltage]
히스테리시스 전압(볼트). (기본값 = 0).
RON
ON 상태에서의 내부저항. (기본값 = 1).
ROFF
OFF 상태에서의 내부저항.. (기본값 = 1/GMIN).
GMIN은 회로에 있는 모든 장치의 최소 컨덕턴스(최대 저항)를 설정하는 고급 SPICE 옵션.
1.0 e-12(ohms)

1번 핀 POS_CTRL
2번 핀 NEG_CTRL
3번 핀 POS
4번 핀 NEG
(POS_CTRL - NEG_CTRL) > VT 일때 스위치 ON
SPICE NETLIST
*
* This spice model was created using the Altium Spice Model Wizard
* Created: 오후 2:11 on 06 9월, 2024
*
* Component Name: VSW_SEC
*
.MODEL VSW_01 SW
+(
+ VT = 1
+ VH = 0
+ RON = 100m
+)
*
* Spice model VSW_SEC has been assigned the following parameters:
*
* VT: Threshold voltage....(Unit: Volts)
* VH: Hysteresis voltage...(Unit: Volts)
* RON: On resistance........(Unit: Ohms)
*은 주석, MODEL VSW( parameter ) 로 구성
PSpice Support
Voff는 Off상태 전압, Von은 on 상태 전압.
완만하게 올라가는 형태.
Ref
https://www.rohm.co.kr/electronics-basics/switch/switch_what2
https://velog.io/@tataki26/STM32
https://blog.naver.com/lagrange0115/222019452280
https://kocoafab.cc/tutorial/view/526
https://techdocs.altium.com/display/AMSE/VSW+-+Voltage+Controlled+Switch+Model
http://www.kocw.net/home/search/kemView.do?kemId=1128614