
디자인 패턴은 우리가 개발할 때 발생하는 반복적인 문제들에 대해서 적합한 솔루션을 정의한 것이다. 이런 디자인 패턴을 적절히 잘 활용한다면, 유지 보수성과 확장성을 확보할 수 있다. 또한 패턴을 잘 숙지하고 있으면 코드에 대한 리팩터링 대상을 어렵지 않게 찾을 수 있을

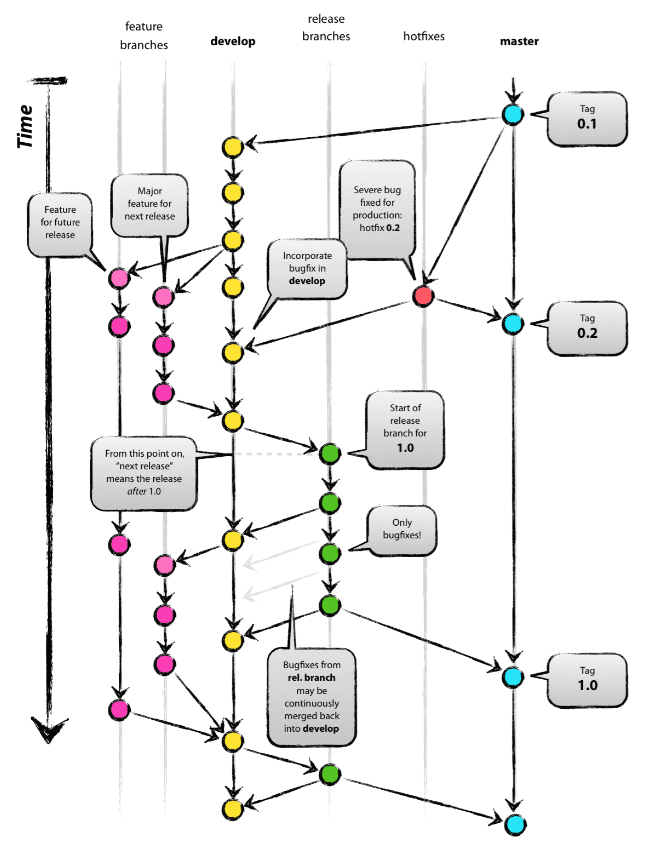
깃허브를 사용해서 프로젝트를 진행하다 보면, 브랜치가 너무 여러개 만들어지고 각각의 브랜치가 어떤 역할을 하는지 명확히 이해를 하지 못했던 경험이 있다. 이런 문제는 브랜치 전략을 통해서 해결이 가능하다. 브랜치 전략이란 repo 를 효율적으로 활용하기 위해 브랜치에

XSS는 웹 게시판이나 메일 등에 자바 스크립트와 같은 스크립트 코드를 삽입해 개발자가 고려하지 않은 기능이 작동하게 하는 공격이다. 주로 사용자의 로그인 상태를 기록하기 위해, 쿠키나 로컬 스토리지에 정보를 저장하는데, 이를 가져올 수 있다.해커가 웹사이트의 게시판에

사용자에게 안전한 웹을 제공하기 위해서 생각해야 할 요소는 바로 보안이다. 이때 사용자의 데이터를 주고 받을 때 암호화를 진행하는 SSL을 고려할 수 있을 것이다. SSL을 적용하면 http -> https 가 되며, 주고받는 데이터에 대해서 암호화가 진행된다. 구체적