데이터 모델링이란 정보시스템 구축의 대상이 되는 업무 내용을 분석하여 이해하고 약속된 표기법에 의해 표현하는 것을 의미한다.
분석된 모델을 가지고 실제 데이터베이스를 생성하여 개발 및 데이터 관리에 사용된다.
데이터를 추상화한 데이터 모델은 데이터베이스의 골격을 이해하고 그 이해를 바탕으로 SQL문장을 기능과 성능적인 측면에서 효율적으로 작성할 수 있기 때문이다.
1. 요구사항 수집 및 분석
어떠한 업무를 데이터 화하여 모델링 할 것인지에 대한 요구사항 수집을 의미한다.2. 개념적 데이터 모델링
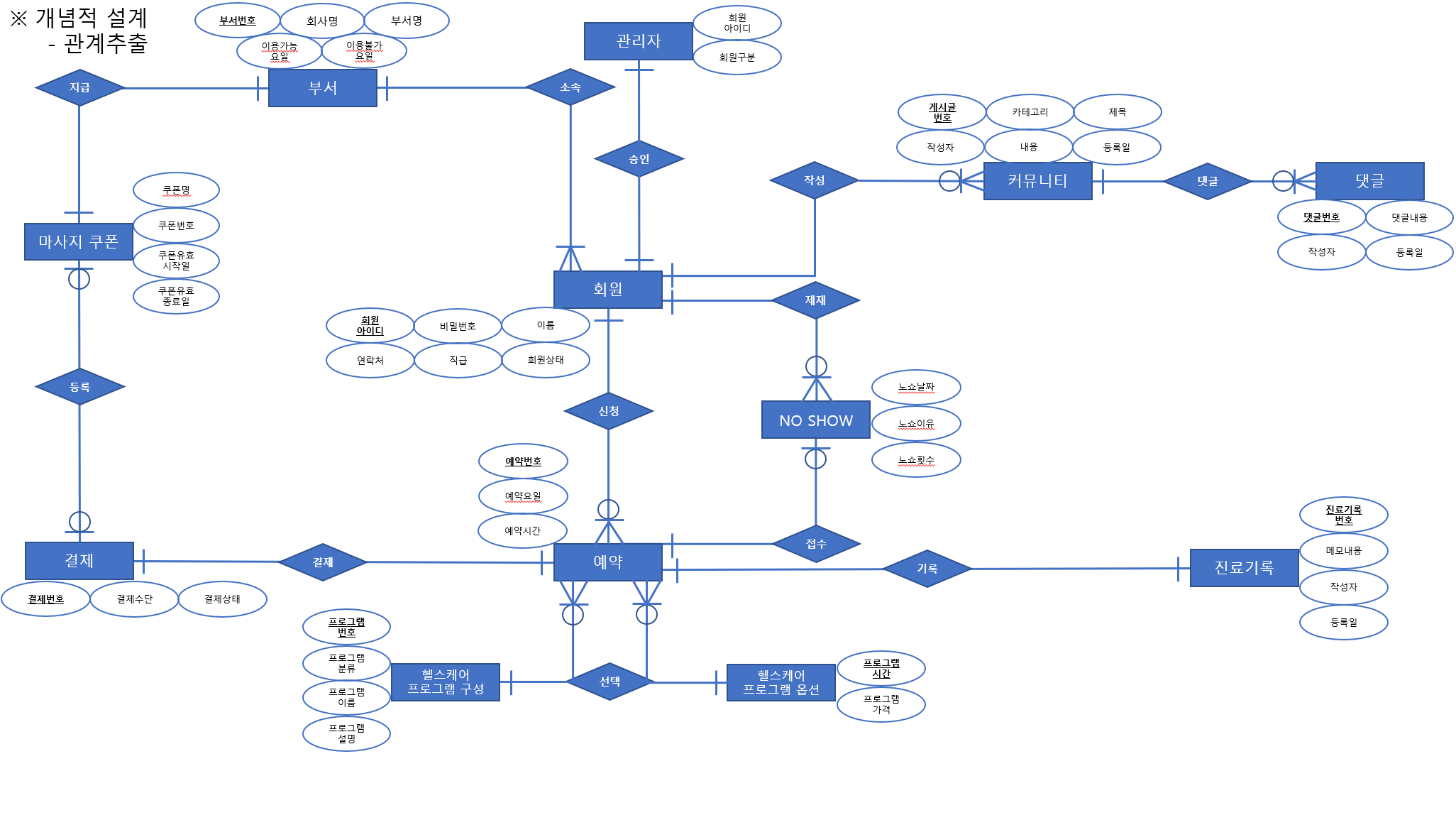
일의 데이터 간의 관계를 구상하는 단계이다.
이 시점에서 각 개체들과 그들 간의 관계를 발견하고 표현하는 ER 다이어그램을 생성한다.3. 논리적 데이터 모델링
개념적인 데이터 모델이 완성되면, 구체화된 업무 중심의 데이터 모델을 만들어 내는데, 이것을 논리적인 데이터 모델링이라고 한다.
이 단계에서 업무에 대한 Key, 속성, 관계 등을 표시하며, 정규화 활동을 수행한다.
정규화는 데이터 모델의 일관성을 확보하고 중복을 제거하여 신뢰성 있는 데이터 구조를 얻을 수 있게 해준다.
이때 단순히 추상적인 데이터에서 보다 구체화 적인 데이터로 작성한다.4. 물리적 데이터 모델링
물리적 데이터 모델링은 최종적으로 데이터를 관리할 데이터 베이스를 선택하고, 선택한 데이터 베이스에 실제 테이블을 만드는 작업이다.
실제로 SQL 코딩을 통해 완성하는 단계이다.
ERD(Entity Relationship Diagram)은 데이터베이스의 구조를 한눈에 보기 위한 다이어그램이다.
Entity(개체)의 Relationship(관계)을 중점적으로 표시하는 다이어그램으로 구체화하는 것을 의미한다.
개체는 단독으로 존재하는 객체를 의미하며, 동일한 개체는 존재하지 않는다.
ERD에서는 개체를 사각형으로 표기한다.
데이터 베이스를 정의할 때, 테이블이 Entity로 정의될 수 있다.
속성은 개체가 가지고 있는 속성을 의미한다.
ERD에서는 속성을 원으로 표기한다.
속성 중 기본키는 속성에 밑줄을 그어 표기한다.
관계는 개체 간의 관계를 의미한다.
ERD에서는 개체를 서로 이으며 어떤 관계를 가지는지 마름모로 표기한다.

추출된 관계를 표기하기 위해 까치발 표기법을 많이 사용한다.

위와 같이 개체와 속성을 추출하고, 관계를 설정한 다음 관계성까지 표현한다면 개념적 설계가 마무리된다.
