Jesslog
로그인
Jesslog
로그인
9/29
졸용
·
2025년 9월 29일
팔로우
0
TIL
TIL
목록 보기
85/144
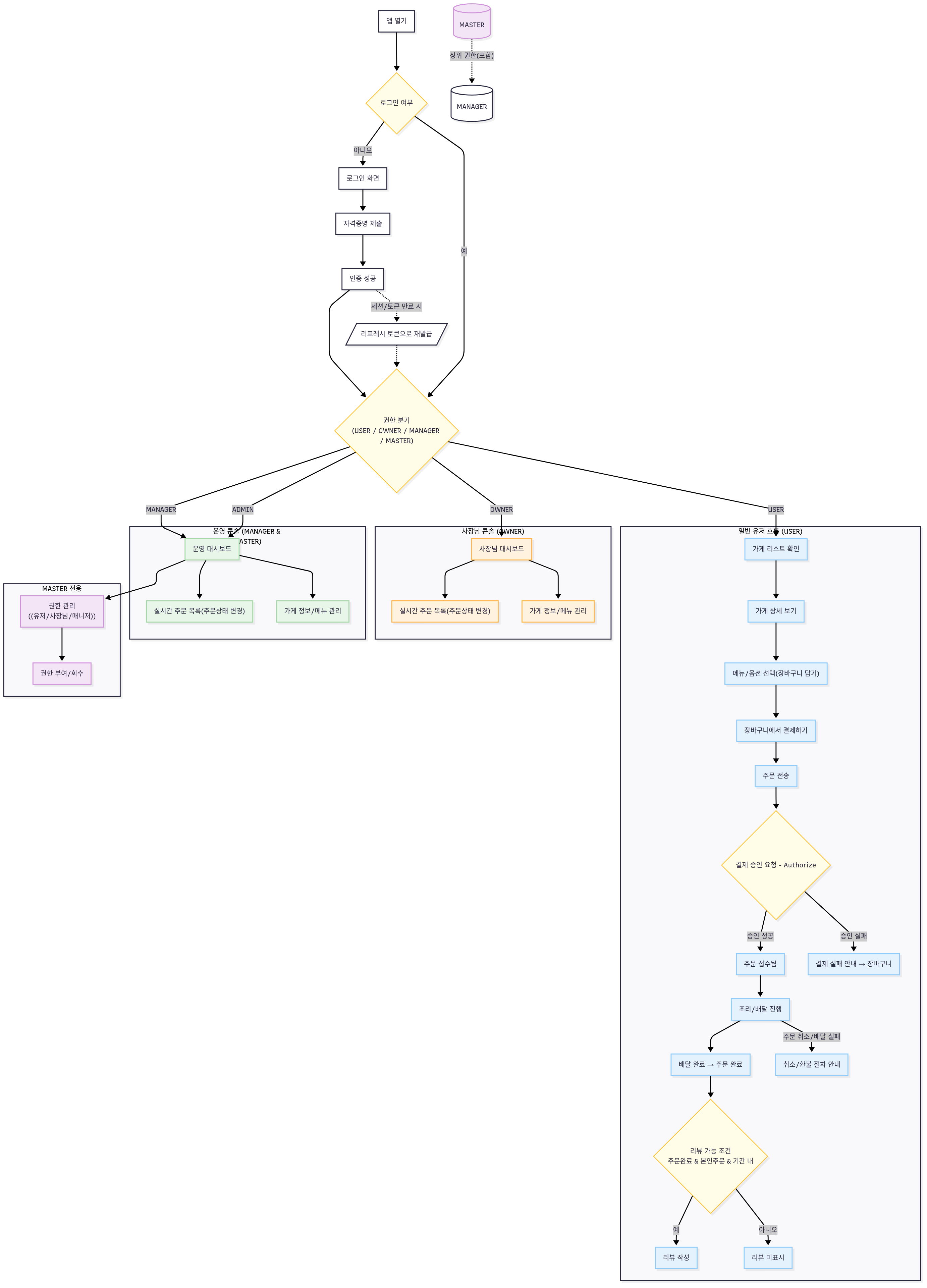
새로운 팀 프로젝트 시작
설계 단계 Flow Chart 그려보기
졸용
꾸준한 공부만이 답이다
팔로우
이전 포스트
9/26
다음 포스트
9/30
0개의 댓글
댓글 작성