
CSS는 Cascading Style Sheets의 줄임말로, 기본적으로 Cascading 규칙을 따르고 있다. Cascading은 한 태그에 여러 스타일이 겹쳐지는 경우 어떤 스타일 요소를 우선 적용할 지 결정한다.Cascading = 폭포, 위에서 아래로 흐르는C

merge = 병합하다git branch를 다른 branch와 병합하는 과정을 merge라고 한다. 브랜치가 분기되지 않은 상태에서 진행한다.새로운 변경 사항이 없는 main 에서 새로운 변경 사항이 있는 stage 를 merge 할 때 사용혼자 작업하거나, 단순한 작

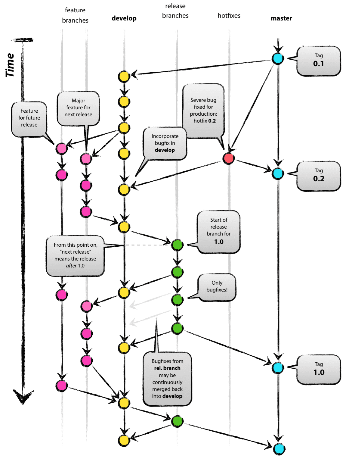
하나의 저장소에 여러 개발자가 작업을 할 때, 협업의 효율을 올리기 위해 정한 git branch 규칙독립적인 개발로 서로 영향을 주지 않고 동시에 진행될 수 있다. 이를 통해 프로젝트 관리의 유연성과 능률을 향상 시키고, 버전 관리와 배포에도 안정성을 올려준다.브랜치

Javascript에는 값을 비교 하기 위해 사용되는 비교 연산자인 == 연산자와 === 연산자가 존재한다.두 가지 모두 값이 일치하면 true를, 일치하지 않으면 false를 반환한다. 그럼 어떤 차이가 있을까? Equal Operator, 동등 연산자라고 지칭한다.

자바스크립트에서 값은 원시값과 참조값 두 가지 데이터 타입의 값이 존재한다.원시값: Number, String, Boolean, Null, Undefined 등 기본 자료형을 의미한다.변수의 메모리 공간에 실제 데이터 값이 저장된다.변수를 조작하면 저장된 실제 값이 조

자바스크립트 변수 선언 차이점에 대해 알아보기

일반적으로 this는 자신을 가리키는 참조변수를 의미한다. this 자체가 객체 자신에 대한 참조 값을 가지고 있다는 뜻이다. 자바스크립트에서는 독특하게 함수가 어떻게 호출 되었느냐에 따라서 this가 가리키는 대상이 달라진다.웹 브라우저에서 this가 사용될 때는 전

ajax와 HTTP 요청 및 응답 방법 알아보기

React의 가상 돔 알아보기