TIL_9W3D_Step 1: Service Selection and Desk Research

judayboss·2025년 3월 20일
post-thumbnail

서비스를 선정하면서

사용자 리서치를 진행하였으며,

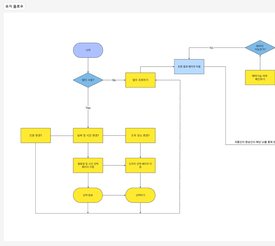
점심시간 이후에 유저플로우를 그리고
UT를 진행 할 사람을 찾는 과정을 진행하였음 가설선정 및 튜터님께 방문하여 피드백을 요청하였는데 앱이 개선된 사항을 좀 더 활용하면 좋을 것 같다는 평가를 받았음 어떻게 활용하지?에 대한 고민도 존재하는 것 같음

이걸 어떻게

0개의 댓글