
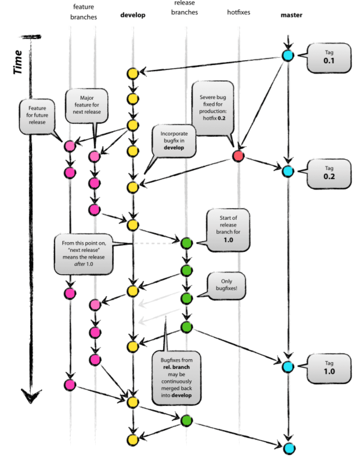
master : 기준이 되는 브랜치로 제품을 배포하는 브랜치
develop : 개발 브랜치로 개발자들이 이 브랜치를 기준으로 각자 작업한 기능들을 Merge
feature : 단위 기능을 개발하는 브랜치로 기능 개발이 완료되면 develop 브랜치에 Merge
release : 배포를 위해 master 브랜치로 보내기 전에 먼저 QA(품질검사)를 하기위한 브랜치
hotfix : master 브랜치로 배포를 했는데 버그가 생겼을 떄 긴급 수정하는 브랜치
- master 브랜치에서 develop 브랜치를 분기합니다.
- 개발자들은 develop 브랜치에 자유롭게 커밋을 합니다.
- 기능 구현이 있는 경우 develop 브랜치에서 feature-* 브랜치를 분기합니다.
- 배포를 준비하기 위해 develop 브랜치에서 release-* 브랜치를 분기합니다.
- 테스트를 진행하면서 발생하는 버그 수정은 release-* 브랜치에 직접 반영합니다.
- 테스트가 완료되면 release 브랜치를 master와 develop에 merge합니다.
1.master 브랜치는 어떤 때든 배포가 가능하다
- master 브랜치는 항상 최신 상태며, stable 상태로 product에 배포되는 브랜치
- 이 브랜치에 대해서는 엄격한 role과 함께 사용한다
- merge하기 전에 충분히 테스트를 해야한다. 테스트는 로컬에서 하는 것이 아니라 브랜치를 push 하고 Jenkins로 테스트 한다
2.master에서 새로운일을 시작하기 위해 브랜치를 만든다면, 이름을 명확히 작성하자
- 브랜치는 항상 master 브랜치에서 만든다
- Git-flow와는 다르게 feature 브랜치나 develop 브랜치가 존재하지 않음
- 새로운 기능을 추가하거나, 버그를 해결하기 위한 브랜치 이름은 자세하게 어떤 일을 하고 있는지에 대해서 작성해주도록 하자
- 커밋메시지를 명확하게 작성하자
3.원격지 브랜치로 수시로 push 하자
- Git-flow와 상반되는 방식
- 항상 원격지에 자신이 하고 있는 일들을 올려 다른 사람들도 확인할 수 있도록 해준다
- 이는 하드웨어에 문제가 발생해 작업하던 부분이 없어지더라도, 원격지에 있는 소스를 받아서 작업할 수 있도록 해준다
4.피드백이나 도움이 필요할 때, 그리고 merge 준비가 완료되었을 때는 pull request를 생성한다
- pull request는 코드 리뷰를 도와주는 시스템
- 이것을 이용해 자신의 코드를 공유하고, 리뷰받자
- merge 준비가 완료되었다면 master 브랜치로 반영을 요구하자
5.기능에 대한 리뷰와 논의가 끝난 후 master로 merge한다
- 곧장 product로 반영이될 기능이므로, 이해관계가 연결된 사람들과 충분한 논의 이후 반영하도록 한다
- 물론 CI도 통과해야한다!
6.master로 merge되고 push 되었을 때는, 즉시 배포되어야한다
- GitHub-flow의 핵심
- master로 merge가 일어나면 자동으로 배포가 되도록 설정해놓는다
- master 브랜치는 production 브랜치
- production브랜치는 master 이상 권한만 push 가능
- developer 권한 사용자는 master 브랜치에서 신규 브랜치를 추가
- 신규 브랜치에서 소스를 commit 하고 push
- merge request를 생성하여 master 브랜치로 merge 요청
- master 권한 사용자는 developer 사용자와 함께 리뷰 진행 후 master 브랜치로 merge
- 테스트가 필요하다면 master에서 procution 브랜치로 merge하기 전에 pre-production 브랜치에서 테스트
