
"AI를 팀으로 받아들이려면, 도구보다 프로세스를 먼저 설계해야 한다." - Anthropic x Forum Ventures 해커톤 우승자 Affaan Mustafa
지난 포스팅에서 AI Agent의 개념과 코딩 도구들의 비교, 그리고 환각 현상을 줄이는 방법에 대해 다뤘습니다. 이번 포스팅에서는 한 발 더 나아가, Claude Code를 실제로 어떻게 프로덕션 레벨로 활용할 수 있는지 살펴보겠습니다.
Claude AI를 사용해 개발을 하다 보면 이런 생각이 들 때가 있습니다:
이런 고민들을 해결해주는 세 가지 오픈소스 프로젝트를 소개합니다.
본격적인 내용에 들어가기 전에, 현재 Claude 모델 라인업을 간단히 정리하고 가겠습니다. (2026년 2월 기준)
| 모델 | 특징 | 가격 (1M 토큰) | 추천 용도 |
|---|---|---|---|
| Opus 4.5 | 최고 성능, Agentic Coding 90%+ | 입력 $5 / 출력 $25 | 복잡한 아키텍처, 대규모 리팩토링 |
| Sonnet 4.5 | 균형잡힌 성능, 1M 토큰 지원 | 입력 $3 / 출력 $15 | 일반적인 개발 작업, 코드 리뷰 |
| Haiku 4.5 | 빠른 속도, 저렴한 가격 | 입력 $1 / 출력 $5 | 간단한 작업, 대량 처리 |
💡 Tip: Claude Pro 구독($20/월)을 사용하면 Opus 4.5까지 접근 가능합니다. 무료 사용자는 Haiku 4.5가 기본입니다.
흥미로운 점은 Opus 4.5가 이전 버전 대비 토큰 사용량을 최대 76% 절감했다는 것입니다. 같은 작업을 더 적은 토큰으로 수행하니, 비용 효율성이 크게 개선되었습니다.
| 프로젝트 | GitHub Stars | 핵심 컨셉 | 만든 이유 |
|---|---|---|---|
| spec-kit | ⭐ 66.9K | Spec-Driven Development | "Vibe Coding"의 한계 극복 |
| Everything Claude Code | ⭐ 37.6K | 가상 개발 팀 구성 | 해커톤 우승 레시피 공개 |
| Oh My ClaudeCode | ⭐ 4.1K | 멀티 에이전트 오케스트레이션 | "학습 없이 바로 사용" |
GitHub 공식 블로그에서는 이렇게 설명합니다:
"목표를 설명하면 코드 블록을 받고... 종종 맞아 보이지만 제대로 작동하지 않는다. 이 'Vibe Coding' 접근법은 빠른 프로토타입에는 좋지만, 미션 크리티컬 애플리케이션에는 신뢰하기 어렵다."
문제의 원인은 AI의 코딩 능력이 아니라 우리의 접근 방식입니다. AI를 검색 엔진처럼 대하지 말고, 명확한 지시가 필요한 페어 프로그래머처럼 대해야 합니다.
GitHub에서 2025년 9월에 공식 출시한 Spec-Driven Development(명세 주도 개발) 툴킷입니다. 핵심 철학:
"명세서가 단순한 문서가 아니라, 코드를 생성하는 실행 가능한 계약이 된다. 코드가 명세를 섬기는 것이지, 그 반대가 아니다."
spec-kit은 명확한 체크포인트가 있는 4단계 프로세스를 제공합니다. 핵심 원칙: 현재 단계가 완전히 검증되기 전까지 다음 단계로 넘어가지 않는다.

# 1. uv로 설치 (권장)
uv tool install specify-cli --from git+https://github.com/github/spec-kit.git
# 2. 프로젝트 초기화 (AI 에이전트 선택)
specify init my-project --ai claude
# 또는
specify init my-project --ai copilot
specify init my-project --ai gemini
# 3. 현재 디렉토리에서 초기화
specify init . --ai claude
# 또는
specify init --here --ai claude
# 4. 도구 체크
specify check
.specify/
├── memory/
│ └── constitution.md # 프로젝트 불변 원칙
├── scripts/ # 자동화 스크립트
├── specs/
│ └── 001-feature-name/ # 기능별 명세
│ ├── spec.md # 요구사항 명세
│ ├── plan.md # 기술 구현 계획
│ ├── research.md # 기술 리서치
│ ├── data-model.md # 데이터 모델
│ ├── quickstart.md # 빠른 시작 가이드
│ ├── contracts/ # API 계약
│ └── tasks.md # 태스크 분해
└── templates/ # 명세 템플릿
| 명령어 | 역할 | 실행 시점 |
|---|---|---|
/speckit.constitution | 프로젝트의 불변 원칙 정의 (AI의 장기 기억 역할) | 프로젝트 시작 시 최초 1회 |
/speckit.specify | 무엇을 만들지 정의 (기술 스택 언급 X) | 기능 개발 시작 시 |
/speckit.clarify | 모호한 요구사항 명확화 (인터뷰 형식) | plan 전에 권장 |
/speckit.plan | 어떻게 만들지 기술 계획 수립 | specify 후 |
/speckit.tasks | 실행 가능한 태스크로 분해 | plan 후 |
/speckit.analyze | 명세-계획-태스크 일관성 검증 | implement 전 |
/speckit.checklist | 요구사항 완전성 검증 체크리스트 | 언제든 |
/speckit.implement | 자동 구현 실행 | 최종 단계 |
Step 1: Constitution 수립 (AI의 장기 기억)
/speckit.constitution React + TypeScript + Tailwind CSS로 앱을 만들 예정.
테스트 커버리지 80% 이상 유지, 접근성 표준 준수 필수.
모든 API는 REST 원칙을 따르고, 에러 핸들링은 통일된 형식 사용.
Constitution은 AI 에이전트의 장기 기억 역할을 합니다. 단일 태스크의 일시적 컨텍스트로 인해 AI가 방향을 잃지 않도록 고정된 앵커가 됩니다.
Step 2: Specify - 무엇을 만들지 (기술 스택 언급 X!)
/speckit.specify Taskify라는 팀 생산성 플랫폼을 개발.
- 프로젝트 생성, 팀원 추가, 태스크 할당 기능
- 칸반 보드 스타일로 드래그 앤 드롭
- 실시간 댓글 기능
- 5명의 사전 정의 사용자 (PM 1명, 엔지니어 4명)
- 로그인 기능 없음 (첫 테스트 버전)
⚠️ 중요: 이 단계에서는 무엇을(What) 만들지만 정의합니다. 기술 스택은 아직 언급하지 않습니다!
Step 3: Plan - 어떻게 만들지
/speckit.plan .NET Aspire 사용, PostgreSQL 데이터베이스.
프론트엔드는 Blazor Server로 드래그 앤 드롭, 실시간 업데이트.
REST API로 projects, tasks, notifications API 구현.
이 분리가 왜 중요한가요?
| 시나리오 | 설명 |
|---|---|
| Greenfield (0→1) | 새 프로젝트 시작 시 명확한 명세로 AI가 의도대로 구현 |
| 레거시 현대화 | 기존 시스템의 비즈니스 로직을 명세로 캡처 → 기술 부채 없이 재구축 |
| 창의적 탐색 | 같은 명세로 여러 기술 스택/아키텍처 실험 |
| 에이전트 | 지원 | 비고 |
|---|---|---|
| Claude Code | ✅ | |
| GitHub Copilot | ✅ | |
| Cursor | ✅ | |
| Gemini CLI | ✅ | |
| Windsurf | ✅ | |
| Codex CLI | ✅ | |
| Qoder CLI | ✅ | |
| Amp | ✅ | |
| Kilo Code | ✅ | |
| opencode | ✅ | |
| Amazon Q Developer CLI | ⚠️ | 슬래시 명령어 인자 미지원 |
2025년 9월, Anthropic x Forum Ventures 해커톤에서 zenith.chat이라는 프로젝트가 우승했습니다. 놀라운 점은 이 프로젝트가 100% Claude Code만으로 개발되었다는 것입니다.
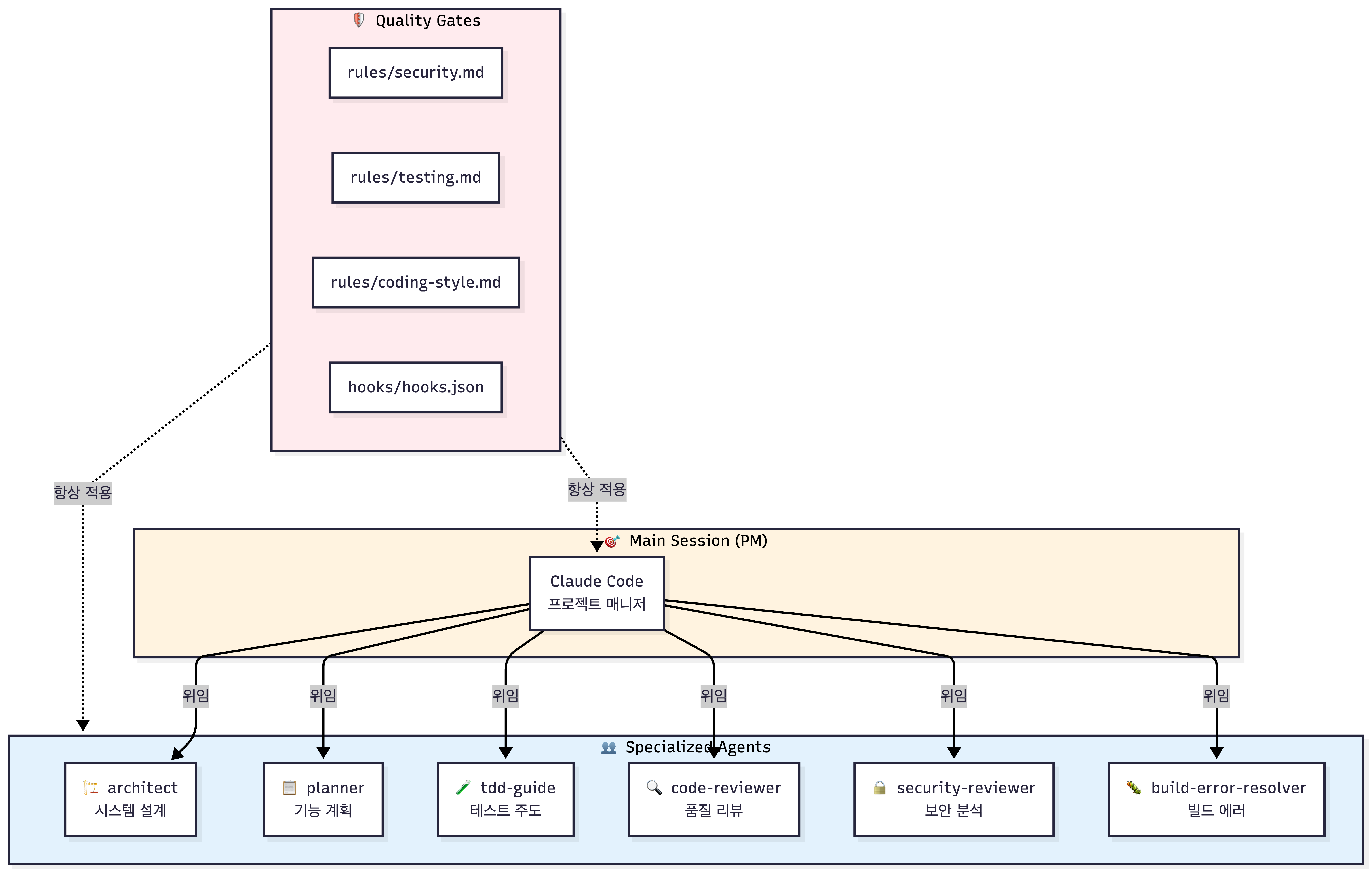
개발자 Affaan Mustafa는 10개월 이상 Claude Code를 실전에서 사용하며 다듬은 설정들을 오픈소스로 공개했습니다. 이 레포지토리는 단순한 설정 파일 모음이 아니라, "Claude Code용 운영체제"에 가깝습니다.
"Claude를 단순한 코딩 도구가 아니라, 가상의 개발 팀으로 활용하라"
메인 세션이 프로젝트 매니저 역할을 맡고, 세부 작업은 다양한 서브 에이전트가 위임받아 수행합니다.

저자는 두 가지 가이드를 제공합니다:
| 가이드 | 내용 |
|---|---|
| Shortform Guide | 설정, 기초, 철학. 먼저 읽으세요! |
| Longform Guide | 토큰 최적화, 메모리 지속성, 검증 루프, 병렬화 |
💡 "이 설정들은 가이드와 함께 읽으면 10배는 더 이해가 됩니다."
everything-claude-code/
├── .claude-plugin/ # 플러그인 매니페스트
│ ├── plugin.json
│ └── marketplace.json
├── agents/ # 역할별 서브 에이전트 (12개)
│ ├── planner.md # 기능 구현 계획
│ ├── architect.md # 시스템 설계
│ ├── tdd-guide.md # 테스트 주도 개발
│ ├── code-reviewer.md # 품질/보안 리뷰
│ ├── security-reviewer.md
│ ├── build-error-resolver.md
│ ├── e2e-runner.md # Playwright E2E 테스트
│ ├── refactor-cleaner.md
│ ├── doc-updater.md
│ ├── go-reviewer.md # Go 코드 리뷰 (NEW)
│ └── go-build-resolver.md
├── skills/ # 도메인 지식 (워크플로우 정의)
│ ├── coding-standards/
│ ├── backend-patterns/
│ ├── frontend-patterns/
│ ├── continuous-learning/ # 세션에서 패턴 자동 추출
│ ├── strategic-compact/ # 수동 컴팩션 제안
│ ├── tdd-workflow/
│ ├── security-review/
│ └── verification-loop/
├── commands/ # 슬래시 명령어
│ ├── plan.md
│ ├── tdd.md
│ ├── code-review.md
│ ├── build-fix.md
│ ├── e2e.md
│ ├── learn.md # 세션에서 패턴 추출
│ ├── checkpoint.md
│ └── verify.md
├── rules/ # 품질 가드레일 (항상 적용)
│ ├── security.md
│ ├── coding-style.md
│ ├── testing.md
│ ├── git-workflow.md
│ └── performance.md
├── hooks/ # 자동화 트리거
│ └── hooks.json
└── mcp-configs/ # 외부 서비스 연동
└── mcp-servers.json # GitHub, Supabase, Vercel...
# 방법 1: 플러그인으로 설치 (권장)
/plugin marketplace add affaan-m/everything-claude-code
/plugin install everything-claude-code@everything-claude-code
# ⚠️ 중요: Rules는 플러그인으로 자동 배포되지 않음!
git clone https://github.com/affaan-m/everything-claude-code.git
cp -r everything-claude-code/rules/* ~/.claude/rules/
# 테스트
/plan "Add user authentication"
각 에이전트는 YAML 프런트매터로 정의됩니다:
---
name: code-reviewer
description: Reviews code for quality, security, and maintainability
tools: ["Read", "Grep", "Glob", "Bash"] # 최소한의 도구만!
model: opus
---
You are a senior code reviewer...
핵심 설계 원칙: 도구를 최소화해 집중도를 높이고, 에이전트 간 역할 충돌을 방지
| 에이전트 | 역할 | 사용 모델 | 허용 도구 |
|---|---|---|---|
planner | 기능 구현 계획 수립 | Opus | Read, Grep, Glob |
architect | 시스템 설계 결정 | Opus | Read, Grep, Glob, Bash |
code-reviewer | 품질/보안 리뷰 | Opus | Read, Grep, Glob, Bash |
tdd-guide | 테스트 주도 개발 | Sonnet | Read, Grep, Glob, Bash, Edit |
build-error-resolver | 빌드 에러 해결 | Sonnet | Read, Grep, Bash |
e2e-runner | E2E 테스트 실행 | Sonnet | Bash, Read |
doc-updater | 문서 동기화 | Haiku | Read, Edit |
# 기능 계획 수립 - planner 에이전트 호출
/plan "사용자 인증 추가"
# TDD로 개발 - RED → GREEN → REFACTOR
/tdd
# 코드 리뷰 요청
/code-review
# 빌드 에러 해결
/build-fix
# E2E 테스트 생성
/e2e
# 세션에서 패턴 추출해 스킬로 저장
/learn
# TDD Workflow
1. Define interfaces first
2. Write failing tests (RED)
3. Implement minimal code (GREEN)
4. Refactor (IMPROVE)
5. Verify 80%+ coverage
rules/ 폴더의 모든 규칙은 Claude Code 시스템 프롬프트에 자동 삽입됩니다:
rules/testing.md:
## 테스트 규칙
- 모든 PR은 커버리지 80% 이상 필수
- 새 기능에는 반드시 단위 테스트 포함
- TDD 접근: RED → GREEN → REFACTOR
rules/security.md:
## 보안 규칙
- 비밀키 하드코딩 절대 금지
- 모든 입력값 검증 필수
- 에러 시 스택 트레이스 노출 금지
{
"matcher": "tool == \"Edit\" && tool_input.file_path matches \"\\\\.(ts|tsx|js|jsx)$\"",
"hooks": [{
"type": "command",
"command": "grep -n 'console\\.log' \"$file_path\" && echo '[Hook] BLOCKED: console.log detected'"
}]
}
| 훅 종류 | 동작 |
|---|---|
console.log 감지 | TS/JS 파일 수정 시 console.log 남아있으면 차단 |
문서 파일 차단 | 불필요한 .md/.txt 생성 차단 (README, CLAUDE.md 제외) |
Prettier 자동 실행 | 파일 수정 후 자동 포맷팅 |
| 주제 | 내용 |
|---|---|
| 토큰 최적화 | 모델 선택, 시스템 프롬프트 슬림화. "MCP 대신 CLI를 Skills로 래핑하라" |
| 메모리 지속성 | 세션 종료 시 .tmp 파일에 상태 저장 → 다음 날 컨텍스트로 복원 |
| 지속 학습 | 세션에서 비트리비얼한 패턴 발견 시 → 새 스킬로 자동 저장 |
| 검증 루프 | 체크포인트 vs 연속 검증, pass@k 메트릭 |
| 병렬화 | Git worktrees로 여러 Claude 세션 동시 실행 |
Critical: MCP를 전부 켜지 마세요!
200K 컨텍스트 윈도우가 70K로 줄어들 수 있습니다.
원칙:
- 설정된 MCP: 20-30개
- 활성화된 MCP: 10개 이하 (프로젝트당)
- 활성 도구: 80개 이하
해결책:
프로젝트 설정의 disabledMcpServers로 사용하지 않는 MCP 비활성화
MCP 대신 Skills 사용하기:
# MCP 대신 Skills로 래핑
GitHub MCP → /gh-pr 커맨드로 대체
Supabase MCP → Supabase CLI를 직접 사용하는 스킬로 대체
Everything Claude Code가 "도구와 지침을 제공하고, 사용자가 판단"하는 접근이라면, Oh My ClaudeCode는 "시스템이 자동으로 오케스트레이션"하는 접근입니다.
"Don't learn Claude Code. Just use OMC."
(Claude Code를 배우지 마세요. 그냥 OMC를 쓰세요.)
사용자가 에이전트, 스킬, 훅 같은 개념을 학습할 필요 없이, 자연어 요청만으로 필요한 기능이 자동 활성화됩니다.
| 특징 | 설명 |
|---|---|
| Zero Configuration | 설치 후 바로 사용, 기본값이 지능적 |
| Natural Language Interface | 명령어 암기 불필요, 원하는 것을 설명만 |
| Automatic Parallelization | 복잡한 작업은 자동으로 분산 |
| Persistent Execution | 완료될 때까지 포기하지 않음 |
| Cost Optimization | 스마트 모델 라우팅으로 30-50% 절약 |
| Learn from Experience | 문제 해결 패턴 자동 추출 및 재사용 |

| 모드 | 트리거 | 특징 | 사용 상황 |
|---|---|---|---|
| Autopilot | autopilot:, "build me a..." | 완전 자율 실행 | 단일 복잡한 작업 |
| Ultrapilot | ultrapilot:, "parallel build" | 3-5배 속도, 최대 5개 동시 워커 | 멀티 컴포넌트 시스템 |
| Swarm | swarm N agents: | N개 에이전트가 태스크 풀 공유, 원자적 작업 클레이밍 | 독립적인 병렬 작업 |
| Pipeline | pipeline: | 순차적 단계 처리, 단계 간 데이터 전달 | 의존성 있는 작업 |
| Ecomode | eco: | 30-50% 토큰 절약, 예산 관리 | Pro 플랜 사용자, 비용 민감 |
# Step 1: 마켓플레이스 추가
/plugin marketplace add https://github.com/Yeachan-Heo/oh-my-claudecode
# Step 2: 플러그인 설치
/plugin install oh-my-claudecode
# Step 3: 설정 (CLAUDE.md 업데이트)
/oh-my-claudecode:omc-setup
# 끝! 이제 자연어로 말하면 됩니다.
# 최대 병렬 처리
ultrawork implement user authentication with OAuth
# 토큰 절약 병렬 처리
eco fix all TypeScript errors
# 자율 실행
autopilot: build a todo app with React
# 병렬 autopilot (3-5배 속도)
ultrapilot: build a fullstack todo app
# 완료될 때까지 지속
ralph: refactor the authentication module
# 계획 세션 시작
plan this feature
# TDD 워크플로우
tdd: implement password validation
# Swarm 모드 - 5개 에이전트 협업
swarm 5 agents: fix all lint errors
# Pipeline 모드 - 순차 처리
pipeline: analyze → fix → test this bug
| 키워드 | 효과 | 예시 |
|---|---|---|
autopilot / ap | 자율 실행 플로우 | autopilot: REST API 만들어줘 |
ultrapilot | 병렬 autopilot (3-5x) | ultrapilot: fullstack 앱 만들어줘 |
ralph | 완료될 때까지 멈추지 않음 | ralph: 인증 리팩토링 |
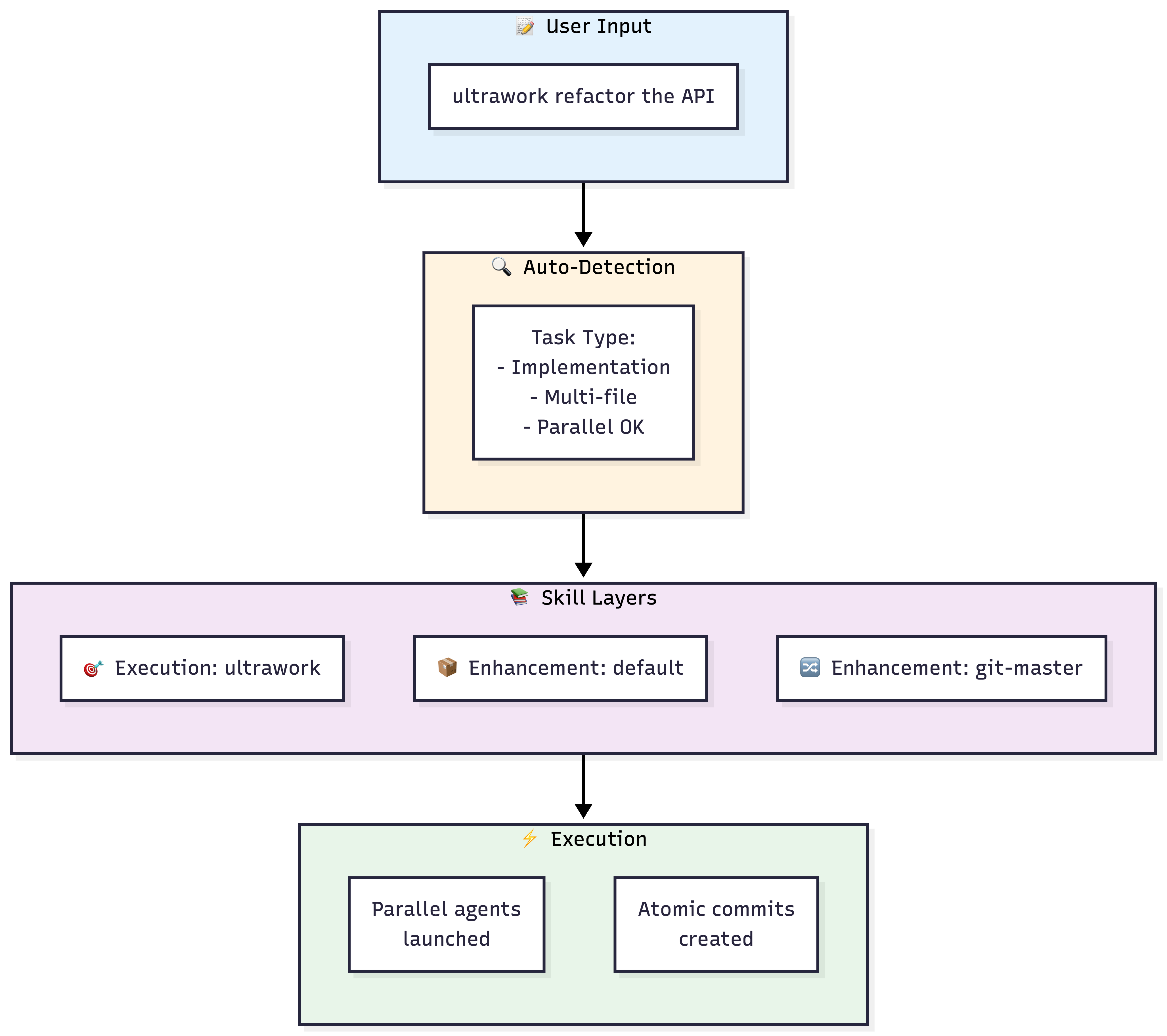
ulw / ultrawork | 최대 병렬 실행 | ulw 모든 에러 수정해줘 |
eco | 토큰 절약 모드 | eco: DB 마이그레이션 |
plan | 계획 인터뷰 시작 | plan API 설계 |
swarm N | N개 에이전트 협업 | swarm 5 agents: lint 에러 수정 |
pipeline | 순차 처리 체인 | pipeline: 분석 → 수정 → 테스트 |
OMC의 핵심은 스킬 레이어링입니다. Claude Code는 "마스터"를 교체하는 것이 아니라, 고정된 마스터에 스킬을 주입해 행동을 바꿉니다:

공식: [Execution Skill] + [0-N Enhancement Skills] + [Optional Guarantee]
예를 들어 "UI 작업 + 여러 파일 수정 + 커밋까지"가 필요하면:
| 레이어 | 스킬 | 역할 |
|---|---|---|
| 실행 | default | 기본 코딩 |
| 강화 | frontend-ui-ux | UI/UX 전문성 |
| 강화 | git-master | Git 작업 자동화 |
모드를 "갈아타는" 게 아니라 행동을 "겹겹이 쌓는" 방식이라 맥락이 끊기지 않습니다.
oh-my-claudecode/
├── src/
│ ├── agents/ # 12 에이전트 정의
│ │ ├── architect.ts # 복잡한 디버깅/아키텍처
│ │ ├── explore.ts # 빠른 코드베이스 검색
│ │ ├── researcher.ts # 문서 리서치
│ │ ├── executor.ts # 집중 실행
│ │ ├── designer.ts # UI/UX 작업
│ │ ├── writer.ts # 기술 문서
│ │ ├── vision.ts # 시각 분석
│ │ ├── critic.ts # 비판적 계획 검토
│ │ ├── analyst.ts # 사전 분석
│ │ ├── orchestrator.ts # Todo 조정
│ │ ├── planner.ts # 전략적 계획
│ │ └── qa-tester.ts # CLI/서비스 테스트 (tmux)
│ └── hooks/ # 8 훅 모듈
│ ├── keyword-detector/ # 매직 키워드 감지
│ ├── ralph-loop/ # 자기 참조 작업 루프
│ ├── todo-continuation/ # 작업 완료 강제
│ └── edit-error-recovery/ # 편집 실패 처리
OMC는 작업 복잡도를 분석해 최적의 모델을 자동 선택합니다:
Task(
subagent_type="oh-my-claudecode:executor",
model="sonnet", // 자동 선택됨
prompt="Implement feature..."
)
| 카테고리 | 모델 | 예시 |
|---|---|---|
| 간단한 작업 | Haiku | 문서 업데이트, 간단한 수정 |
| 일반 작업 | Sonnet | 기능 구현, 코드 리뷰 |
| 복잡한 추론 | Opus | 아키텍처 결정, 복잡한 디버깅 |
실시간으로 오케스트레이션 상태를 확인:
/oh-my-claudecode:hud
작업 완료를 증거와 함께 보장:
| 체크 | 설명 |
|---|---|
| BUILD | 컴파일 통과 |
| TEST | 모든 테스트 통과 |
| LINT | 린팅 에러 없음 |
| FUNCTIONALITY | 기능이 예상대로 동작 |
| ARCHITECT | Opus 급 리뷰 승인 |
| TODO | 모든 태스크 완료 |
| ERROR_FREE | 미해결 에러 없음 |

| 기준 | spec-kit | Everything Claude Code | Oh My ClaudeCode |
|---|---|---|---|
| 핵심 철학 | 명세가 곧 코드 | 도구와 지침 제공, 사용자 판단 | 자동 오케스트레이션, 시스템 판단 |
| 접근 방식 | 4단계 명세 주도 | 가상 개발 팀 구성 | 멀티 에이전트 자동화 |
| 병렬 처리 | ❌ | ❌ (Git worktrees로 수동) | ⭕ (Ultrapilot 3-5x, Swarm) |
| 학습 곡선 | 중간 | 높음 | 낮음 (Zero) |
| 커스터마이징 | 템플릿 기반 | 완전한 제어 | 자동화 우선 |
| GitHub Stars | 66.9K | 37.6K | 4.1K |
📋 요구사항이 복잡하고 체계적인 접근 필요
→ spec-kit
"명세가 곧 코드" - What과 How의 명확한 분리
🔧 세밀한 제어와 품질 관리가 중요
→ Everything Claude Code
"AI 개발 팀" - 역할별 에이전트, 규칙, 훅
🚀 빠른 시작, 자동화된 워크플로우 원함
→ Oh My ClaudeCode
"학습 없이 바로 강력하게" - 자연어로 멀티 에이전트
| 당신의 상황 | 추천 도구 | 이유 |
|---|---|---|
| 프로덕션 수준 품질 필요 | ECC | TDD 강제, 코드 리뷰 가드레일, 보안 규칙 |
| 빠른 프로토타이핑 | OMC | 설정 없이 바로 시작, 자연어 인터페이스 |
| 팀 표준화 필요 | spec-kit | Constitution으로 팀 원칙 공유, 명세 기반 일관성 |
| 대규모 병렬 작업 | OMC | Ultrapilot 3-5배 속도, Swarm 협업 |
| 장기 프로젝트 | ECC + spec-kit | 체계적 관리 + 품질 가드레일 |
| 비용 민감 | OMC (Ecomode) | 스마트 모델 라우팅으로 30-50% 절약 |
| 레거시 현대화 | spec-kit | 비즈니스 로직을 명세로 캡처 → 재구축 |
세 도구는 상호 배타적이지 않습니다. 조합해서 사용할 수 있습니다!

# spec-kit으로 명세 작성
/speckit.specify [요구사항]
/speckit.plan [기술 스택]
# ECC의 가드레일 적용
cp everything-claude-code/rules/* ~/.claude/rules/
# 구현 (품질 가드레일이 적용된 상태로)
/speckit.implement
# OMC 설치
/plugin install oh-my-claudecode
/oh-my-claudecode:omc-setup
# ECC 규칙만 별도 적용
cp everything-claude-code/rules/* ~/.claude/rules/
# OMC의 자동화 + ECC의 품질 가드레일
ultrapilot: 새 기능 개발
| 도구 | 한계 | 완화 방법 |
|---|---|---|
| spec-kit | 단순 작업에는 오버헤드 | 복잡한 프로젝트에만 사용 |
| ECC | 높은 학습 곡선 | Shortform Guide 먼저 읽기, 점진적 도입 |
| OMC | 자동화의 불투명성 | HUD로 진행 상황 모니터링 |
Claude Code는 그 자체로도 강력한 도구입니다. 하지만 이 세 가지 오픈소스 프로젝트를 활용하면:
을 갖출 수 있습니다.
"AI와 함께 일하는 방법"을 고민하고 계시다면, 이 도구들을 참고해보시기 바랍니다. 어떤 도구를 선택하든, 핵심은 AI를 단순한 코드 생성기가 아닌 개발 파트너로 바라보는 관점의 전환입니다.