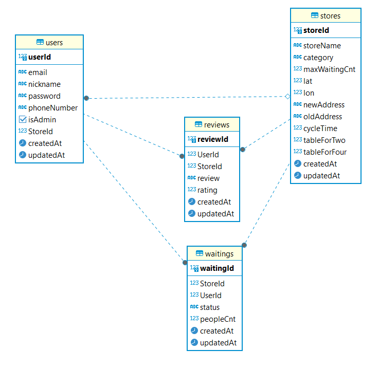
ERD

Architecture

PPT: https://docs.google.com/presentation/d/1AgDfLG3xav2WleWC-qCbmj9ifXyqoN5FeHiNFM-FQvI/edit?usp=sharing
ELK
ogstash를 통한 위치 (location) 색인화에 여러번 시도 했지만 실패했습니다.
Logstash가 아닌 Kibana Dev Tools를 사용하여 사전에 매핑(mapping)을 수행하
고 데이터를 삽입하여 색인화에 성공했습니다.
아직 해결하지 못한 부분입니다. category를 인덱싱 하여 elasticsearch 사용 시
postgres 보다 시간이 더 오래 걸리는 현상이 생겼습니다. 여러 방식을 도입하였
고 생각을 해보았지만 postgres가 빠르게 나오는 건 이상한 현상이었습니다. 그래
정 하 욱 5
서 thunderclient, 혹은 vsCode 에서 시간을 확인하는 것보다 kibana dev tool 과
pgAdmin 에서 속도 측정을 해봤습니다.
Elasticsearch가 20ms ,pgAdmin이 1초 이상이 나오면서 elasticsearch가 압도적인
모습을 보였습니다. ELK를 다른 서버에서 관리를 해서 이런 속도가 나오는 건지
아니면 “AWS” RDS라서 postgres가 연결이 빠르게 되서 그런 건지 network
latency 문제가 맞는 건지 계속 실험 중에 있습니다.
Redis
redis cloud region 에 의한 200ms latency. cloud 서버의 거리(미국)에 따른 lateny
가 발생했습니다. 그래서 따로 ec2 생성해서 redis server cloud 처럼 사용했습니
다. ec2는 당연히 국내region을 사용하여 200ms latency를 없애주었습니다. 확장
성이 부족해지지만 가장 이상적인 elastic cache를 사용하는 비용이 저희에게 큰
리스크였기에 ec2를 cloud처럼 사용하기로 결정했습니다.