1일차 프로그래밍 언어의 종류 기계어 1001 0001 -> 누산기 0001위치의 값을 저장해라 사람이 거의 이해할 수 없는 언어 어셈블리어 LOAD Y -> 누산기에 Y의 값을 저장해라 사람이 거의 이해할 수 없는 언어 고급언어(우리가 사용할 언어)
특정 하나의 변수에 복수개의 값을 할당하고 싶은 경우배열은 저장될 수 있는 값의 갯수를 정해놓아야하고, 이 갯수는 변경할 수 없다.arrayOf<자료형/생략>(값1, 값2, 값3)자료형을 생략했을 경우 복수개의 자료형이 배열의 인자로 올 수 있다.(non-null
고차함수(High-order function)함수를 인자로 받고 결과 값으로 내보낼 수 있다.함수 타입 표시 방법(파라미터의 타입, 파라미터의 타입) -> 결과의 자료형람다(Lambda)람다함수는 그 자체로 고차함수 이기 때문에 별도의 연산자 없이 변수에 담을 수 있다
Type자료형, 클래스Casting다른 자료형을 변환형변환이 무조건 가능 한거 아님is/as무조건 형변환이 가능하지 않으므로 is와 as로 검사 진행is는 if 안에서 스마트 캐스팅을 해줌(단, val만 가능 왜냐하면 var로 하면 값이 바뀔 수 있으므로 if문 안에서

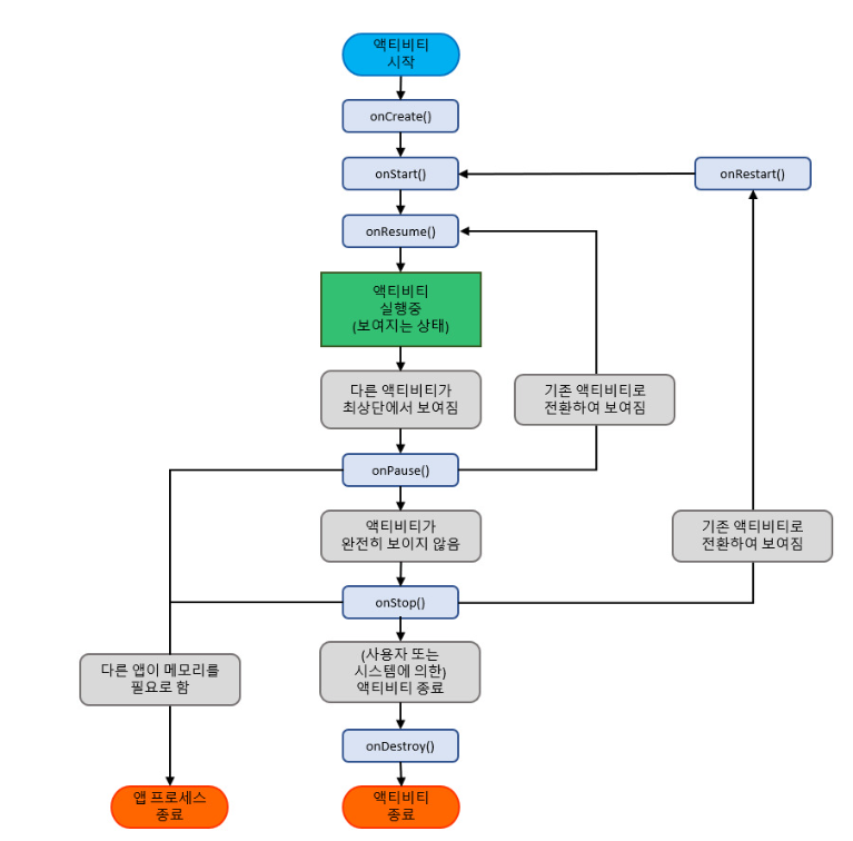
화면을 구성하는 가장 기본이 되는 요소자동으로 activity와 매칭되는 xml을 생성 + manifest에도 등록이 됨화면을 그리는 기능 + 화면에서 발생할 수 있는 일들을 처리할 수 있는 기능이 내장특수한 Activity런처 activity, main activit