๋กฑ์ปจํ ์คํธ ์ดํ ์ ๋ถ๋ฆฌ, ๊ฒฝ๋ ๋ฉ๋ชจ๋ฆฌ, RL ์์ ํ๋ก LLM ํ๋ จยท์ถ๋ก ์ต์ ํ
์์จ ๋ฐ์ดํฐ ๊ณผํ, ์ด๋๋ชจ๋ฌ, ํ๋ จ ์๋ 3D ํธ์ง ๋ฐ ์๋ก์ด ํ๊ฐ ๋ฒค์น๋งํฌ
Paper, Project
์ด ๋
ผ๋ฌธ์ LLM ์ถ๋ก ์ฑ๋ฅ์ ๋์ด๋ ์ํ๋ง ๊ธฐ๋ฐ ํ
์คํธ ์๊ฐ ์ค์ผ์ผ๋ง ๋ฐฉ๋ฒ์ ์ด๋ก ์ ํ ๋๋ฅผ ์ต์ด๋ก ์ ์ํ๋ค. ๊ธฐ์กด์ Self-Consistency๋ ์ถ์ ์ค๋ฅ๊ฐ ๋๊ณ Perplexity๋ ๋ชจ๋ธ๋ง ์ค๋ฅ๊ฐ ํฌ๋ค๋ ํ๊ณ๋ฅผ ์ด๋ก ์ ์ผ๋ก ๋ถ์ํ๋ฉฐ, ์ด ๋ ๋ฐฉ๋ฒ์ ์ฅ์ ์ ๊ฒฐํฉํ RPC(Reasoning Pruning and Perplexity Consistency)๋ผ๋ ์๋ก์ด ํ์ด๋ธ๋ฆฌ๋ ๋ฐฉ๋ฒ์ ์ ์ํ๋ค. RPC๋ ๋ฎ์ ํ๋ฅ ์ ์ถ๋ก ๊ฒฝ๋ก๋ฅผ ์ ๊ฑฐํ๊ณ ์๋ ด ์๋๋ฅผ ๋์ฌ, ๊ธฐ์กด Self-Consistency์ ๋น์ทํ ์ฑ๋ฅ์ ๋ฌ์ฑํ๋ฉด์๋ ์ํ๋ง ๋น์ฉ์ 50% ์ ๊ฐํ๊ณ ์ ๋ขฐ๋๋ฅผ ํฅ์์ํจ๋ค.

Paper, Project
์ด ๋
ผ๋ฌธ์ LLM์ด ๊ณผ๊ฑฐ ์ํธ์์ฉ ์ ๋ณด๋ฅผ ํจ์จ์ ์ผ๋ก ํ์ฉํ๋๋ก ๋๋ ๊ฒฝ๋ ๋ฉ๋ชจ๋ฆฌ ์์คํ
LightMem์ ์ ์ํ๋ค. ์ธ๊ฐ์ ๊ธฐ์ต ๋ชจ๋ธ(๊ฐ๊ฐ-๋จ๊ธฐ-์ฅ๊ธฐ)์ ์ฐฉ์ํ 3๋จ๊ณ ๋ฉ๋ชจ๋ฆฌ ๊ตฌ์กฐ๋ฅผ ํน์ง์ผ๋ก ํ๋ฉฐ, ํนํ '์๋ฉด ์๊ฐ ์
๋ฐ์ดํธ' ๋ฐฉ์์ ๋์
ํด ์จ๋ผ์ธ ์ถ๋ก ๊ณผ ๋ฉ๋ชจ๋ฆฌ ํตํฉ ๊ณผ์ ์ ๋ถ๋ฆฌํจ์ผ๋ก์จ ๊ธฐ์กด ๋ฉ๋ชจ๋ฆฌ ์์คํ
์ ๋์ ์๊ฐ ๋ฐ ๊ณ์ฐ ์ค๋ฒํค๋ ๋ฌธ์ ๋ฅผ ํด๊ฒฐํ๋ค. LightMem์ ์คํ์์ ๋์ ์ ํ๋ ํฅ์๊ณผ ๋๋ถ์ด ํ ํฐ ์ฌ์ฉ๋, API ํธ์ถ, ๋ฐํ์์ ์ต๋ 100๋ฐฐ ์ด์ ํ๊ธฐ์ ์ผ๋ก ์ ๊ฐ์ํจ๋ค.

Paper
์ด ๋
ผ๋ฌธ์ ๊ธด ์ปจํ
์คํธ LLM ํ๋ จ ์, ๊ณ์ฐ๋์ด 2์ฐจ(quadratic)๋ก ์ฆ๊ฐํ๋ 'ํต์ฌ ์ดํ
์
'() ์ฐ์ฐ์ด ๋ก๋ ๋ถ๊ท ํ๊ณผ ์ง์ฐ(straggler)์ ์ ๋ฐํ๋ ๋ฌธ์ ๋ฅผ ํด๊ฒฐํ๋ CAD(Core Attention Disaggregation) ๊ธฐ์ ์ ์ ์ํ๋ค. CAD๋ ํ๋ จ ๊ฐ๋ฅํ ํ๋ผ๋ฏธํฐ๊ฐ ์๋ ํต์ฌ ์ดํ
์
๊ณ์ฐ์ ๋๋จธ์ง ๋ชจ๋ธ ๊ณ์ธต๊ณผ ๋ถ๋ฆฌํ์ฌ ๋ณ๋์ '์ ์ฉ ์ดํ
์
์๋ฒ' ํ์์ ์คํํ๋ ๋ฐฉ์์ด๋ค. ์ด๋ฅผ ๊ตฌํํ DistCA ์์คํ
์ ์ดํ
์
์์
์ ํ ํฐ ๋ ๋ฒจ๋ก ๋ถํ ํ๊ณ ๋์ ์ผ๋ก ์ฌ๋ฐฐ์นํ์ฌ ์๋ฒฝํ ๋ก๋ ๋ฐธ๋ฐ์ฑ์ ๋ฌ์ฑํ๋ฉฐ, ์ต๋ 512k ํ ํฐ ๊ธธ์ด์์ ํ๋ จ ์ฒ๋ฆฌ๋์ 1.35๋ฐฐ๊น์ง ํฅ์์ํจ๋ค.

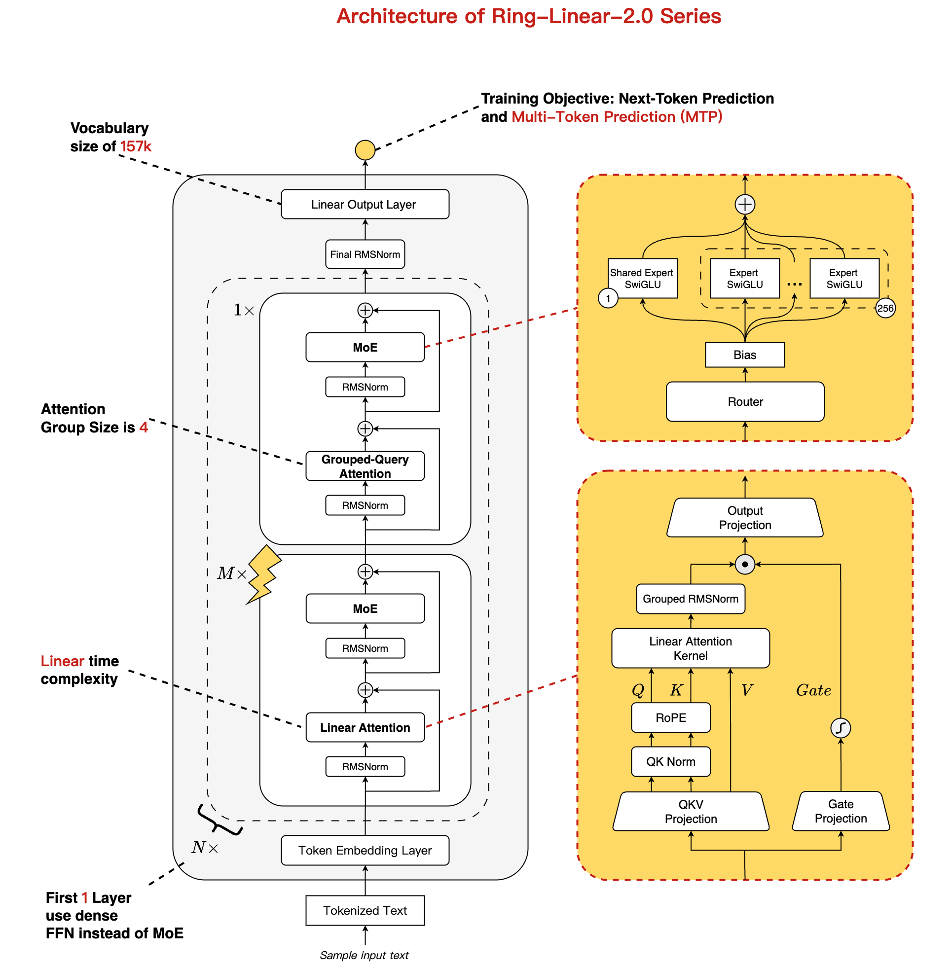
Paper, Project
์ด ๋
ผ๋ฌธ์ ๊ธด ์ปจํ
์คํธ ์ถ๋ก ์ ๋ฐ์ํ๋ I/O ๋ฐ ๊ณ์ฐ ์ค๋ฒํค๋๋ฅผ ํ๊ธฐ์ ์ผ๋ก ์ค์ด๋ Ring-linear ๋ชจ๋ธ ์๋ฆฌ์ฆ๋ฅผ ์๊ฐํ๋ค. ์ด ๋ชจ๋ธ๋ค์ ์ ํ ์ดํ
์
(Linear Attention)๊ณผ ์ํํธ๋งฅ์ค ์ดํ
์
(Softmax Attention)์ ํจ๊ณผ์ ์ผ๋ก ํตํฉํ ํ์ด๋ธ๋ฆฌ๋ ์ํคํ
์ฒ๋ฅผ ์ฑํํ์ฌ, ๋ฐ์ง(dense) ๋ชจ๋ธ ๋๋น ์ถ๋ก ๋น์ฉ์ 1/10 ์์ค์ผ๋ก ์ ๊ฐํ๋ค. ๋ํ ์์ฒด ๊ฐ๋ฐํ ๊ณ ์ฑ๋ฅ FP8 ์ฐ์ฐ์ ๋ผ์ด๋ธ๋ฌ๋ฆฌ 'linghe'๋ฅผ ํ์ฉํด ํ๋ จ ํจ์จ์ 50% ํฅ์์์ผฐ์ผ๋ฉฐ, ์ด ์ํคํ
์ฒ๋ฅผ ํตํด ๋ณต์กํ ์ถ๋ก ๋ฒค์น๋งํฌ์์ SOTA ์ฑ๋ฅ์ ๋ฌ์ฑํ๋ค.

Paper, Project
์ด ๋
ผ๋ฌธ์ LLM์ ์คํ-ํด๋ฆฌ์(off-policy) ๊ฐํํ์ต์ผ๋ก ํ๋ จํ ๋ ๋ฐ์ํ๋ ๋ถ์์ ์ฑ ๋ฌธ์ ๋ฅผ ํด๊ฒฐํ๋ BAPO ์๊ณ ๋ฆฌ์ฆ์ ์ ์ํ๋ค. ๊ธฐ์กด ๋ฐฉ์์ '์์ ์ด์ (negative-advantage)' ์ํ์ด ์ต์ ํ๋ฅผ ์ง๋ฐฐํ๋ ๋ถ๊ท ํ๊ณผ ๊ณ ์ ๋ ํด๋ฆฌํ ๋ฉ์ปค๋์ฆ์ด ์ํธ๋กํผ ์ฆ๊ฐ๋ฅผ ๋ง๋ ๋ฌธ์ ๋ก ์ธํด ํ๋ จ์ด ๋ถ๊ดด๋ ์ ์์์ ๋ฐํ๋ธ๋ค. BAPO๋ ํด๋ฆฌํ ๊ฒฝ๊ณ๋ฅผ ๋์ ์ผ๋ก ์กฐ์ ํ๋ '์ ์ํ ํด๋ฆฌํ'์ ๋์
ํ์ฌ ๊ธ์ ์ ๊ธฐ์ฌ์ ๋ถ์ ์ ๊ธฐ์ฌ์ ๊ท ํ์ ๋ง์ถ๊ณ ์ํธ๋กํผ๋ฅผ ๋ณด์กดํจ์ผ๋ก์จ, ๋น ๋ฅด๊ณ ์์ ์ ์ธ ๋ฐ์ดํฐ ํจ์จ์ ํ๋ จ์ ๋ฌ์ฑํ๋ค.

Paper, Project
์ด ๋
ผ๋ฌธ์ ์์ฑํ ์๋ ๋ชจ๋ธ(WM)์ด ์ค์ '์ฒดํ๋ ์์ด์ ํธ'์ ์๋ฌด ์ฑ๊ณต์ ๊ธฐ์ฌํ๋์ง(์ฒดํ๋ ์ ์ฉ์ฑ) ํ๊ฐํ๋ ์๋ก์ด ๋ฒค์น๋งํฌ ํ๋ซํผ 'World-in-World'๋ฅผ ์ ์ํ๋ค. ๊ธฐ์กด ๋ฒค์น๋งํฌ๊ฐ ์๊ฐ์ ํ์ง์๋ง ์ด์ ์ ๋ง์ถ '์คํ ๋ฃจํ' ๋ฐฉ์์ด์๋ ๊ฒ๊ณผ ๋ฌ๋ฆฌ, ์ด ํ๋ซํผ์ ์ค์ ์์ด์ ํธ-ํ๊ฒฝ ์ํธ์์ฉ์ ๋ฐ์ํ๋ 'ํ์ ๋ฃจํ' ํ๊ฒฝ์์ ์๋ฌด ์ฑ๊ณต์ ํต์ฌ ์งํ๋ก ์ผ๋๋ค. ์ฐ๊ตฌ ๊ฒฐ๊ณผ, ์๊ฐ์ ํ์ง๋ณด๋ค ์ ์ด ๊ฐ๋ฅ์ฑ(controllability)์ด ์๋ฌด ์ฑ๊ณต์ ๋ ์ค์ํ๋ฉฐ, ์ถ๋ก ์ ๋ ๋ง์ ๊ณ์ฐ ์์์ ํ ๋นํ๋ ๊ฒ์ด ์ฑ๋ฅ ํฅ์์ ํฐ ๋์์ด ๋จ์ ๋ฐํ๋ธ๋ค.

Paper, Project
์ด ๋
ผ๋ฌธ์ ์์ ๋ฐ์ดํฐ๋ถํฐ ๋ถ์๊ฐ ์์ค์ ์ฌ์ธต ์ฐ๊ตฌ ๋ณด๊ณ ์ ์์ฑ๊น์ง ์ ๊ณผ์ ์ ์์จ์ ์ผ๋ก ์ํํ๋ ์ต์ด์ ์์ด์ ํธํ LLM 'DeepAnalyze-8B'๋ฅผ ์ ์ํ๋ค. ๊ธฐ์กด ์ํฌํ๋ก์ฐ ๊ธฐ๋ฐ ์์ด์ ํธ์ ํ๊ณ๋ฅผ ๊ทน๋ณตํ๊ธฐ ์ํด, ์ธ๊ฐ ๋ฐ์ดํฐ ๊ณผํ์์ ํ์ต ๊ถค์ ์ ๋ชจ๋ฐฉํ์ฌ ์ ์ง์ ์ผ๋ก ์ญ๋์ ์ต๋ํ๋ '์ปค๋ฆฌํ๋ผ ๊ธฐ๋ฐ ์์ด์ ํธ ํ๋ จ' ํจ๋ฌ๋ค์์ ๋์
ํ๋ค. 8B ํ๋ผ๋ฏธํฐ์ ์ด ๋ชจ๋ธ์ ๊ณ ํ์ง์ ํ๋ จ ๋ฐ์ดํฐ๋ฅผ ์์ฑํ๋ '๋ฐ์ดํฐ ๊ธฐ๋ฐ ๊ถค์ ํฉ์ฑ' ํ๋ ์์ํฌ๋ฅผ ํตํด ํ์ตํ์ผ๋ฉฐ, ๊ฐ์ฅ ์ง๋ณด๋ ์์ฉ LLM ๊ธฐ๋ฐ์ ๊ธฐ์กด ์ํฌํ๋ก์ฐ ์์ด์ ํธ๋ค์ ๋ฅ๊ฐํ๋ ์ฑ๋ฅ์ ๋ฌ์ฑํ๋ค.

Paper, Project
์ด ๋
ผ๋ฌธ์ ์ฌ๋ฌ ์์์ ๋์์ ์ธ์ํ๊ณ ์ดํดํ๋ ๊ฐ๋ ฅํ ์คํ์์ค ์ด๋๋ชจ๋ฌ LLM์ธ OmniVinci๋ฅผ ์๊ฐํ๋ค. ์ด ๋ชจ๋ธ์ ๋น์ ๊ณผ ์ค๋์ค ์๋ฒ ๋ฉ ์ ๋ ฌ์ ๊ฐํํ๋ 'OmniAlignNet', ์ ํธ ๊ฐ์ ์๋์ ์๊ฐ ์์๋ฅผ ํฌ์ฐฉํ๋ 'Temporal Embedding Grouping', ์ ๋์ ์๊ฐ ์ ๋ณด๋ฅผ ์ธ์ฝ๋ฉํ๋ 'Constrained Rotary Time Embedding'์ด๋ผ๋ ์ธ ๊ฐ์ง ์๋ก์ด ์ํคํ
์ฒ๋ฅผ ํน์ง์ผ๋ก ํ๋ค. 2,400๋ง ๊ฐ์ ํฉ์ฑ ๋ฐ์ดํฐ๋ฅผ ํฌํจํ ํ๋ ์ด์
๋ ๋ฐ์ดํฐ๋ฅผ ํ์ฉํ์ฌ, ๊ฒฝ์ ๋ชจ๋ธ(Qwen2.5-Omni)๋ณด๋ค 6๋ฐฐ ์ ์ ํ๋ จ ํ ํฐ์ผ๋ก๋ ๊ต์ฐจ ๋ชจ๋ฌ ์ดํด, ์ค๋์ค, ๋น์ ๋ฒค์น๋งํฌ์์ ๋ ๋ฐ์ด๋ ์ฑ๋ฅ์ ๋ฌ์ฑํ๋ค.

Paper, Project
์ด ๋
ผ๋ฌธ์ ํ
์คํธ-์ด๋ฏธ์ง(T2I) ์์ฑ ๋ชจ๋ธ์ด ํ๋กฌํํธ์ ์๋ฏธ๋ฅผ ์ผ๋ง๋ ์ ํํ๊ฒ ๋ฐ์ํ๋์ง ํ๊ฐํ๋ ํตํฉ ๋ฒค์น๋งํฌ UniGenBench++๋ฅผ ์ ์ํ๋ค. ๊ธฐ์กด ๋ฒค์น๋งํฌ๊ฐ ํ๋กฌํํธ ๋ค์์ฑ, ๋ค๊ตญ์ด ์ง์, ์ธ๋ถํ๋ ํ๊ฐ ๊ธฐ์ค์ด ๋ถ์กฑํ๋ ํ๊ณ๋ฅผ ๊ทน๋ณตํ๊ธฐ ์ํด, 5๊ฐ ๋ฉ์ธ ํ
๋ง์ 20๊ฐ ํ์ ํ
๋ง๋ก ๊ตฌ์ฑ๋ 600๊ฐ์ ๊ณ์ธต์ ํ๋กฌํํธ๋ฅผ ์ ๊ณตํ๋ค. ๋ํ, 10๊ฐ์ ๊ธฐ๋ณธ ๊ธฐ์ค๊ณผ 27๊ฐ์ ํ์ ๊ธฐ์ค์ผ๋ก ์๋ฏธ ์ผ๊ด์ฑ์ ์ธ๋ฐํ๊ฒ ํ๊ฐํ๋ฉฐ, ์์ด/์ค๊ตญ์ด ๋ฐ ๋จ๋ฌธ/์ฅ๋ฌธ ๋ฒ์ ์ ๋ชจ๋ ํฌํจํ์ฌ ๋ชจ๋ธ์ ๊ฒฌ๊ณ ์ฑ์ ํ
์คํธํ๋ค.

Paper, Project
์ด ๋
ผ๋ฌธ์ ๋นํจ์จ์ ์ด๊ณ ๋ถ์ผ์นํ๋ฉฐ ์๋ณธ ํผ์ ๋ฌธ์ ๊ฐ ์๋ ๊ธฐ์กด 3D ๊ฐ์ฒด ํธ์ง ๋ฐฉ์์ ๊ฐ์ ํ๊ธฐ ์ํด, ๋ณ๋์ ํ๋ จ์ด๋ ๋ง์คํฌ๊ฐ ํ์ ์๋(training-free, mask-free) Nano3D ํ๋ ์์ํฌ๋ฅผ ์ ์ํ๋ค. Nano3D๋ FlowEdit ๊ธฐ์ ์ TRELLIS์ ํตํฉํ์ฌ ์ ๋ฉด ๋ทฐ ๋ ๋๋ง์ ๊ธฐ๋ฐ์ผ๋ก ๊ตญ์์ ํธ์ง์ ์ํํ๋ฉฐ, '์์ญ ์ธ์ ๋ณํฉ(Voxel/Slat-Merge)' ์ ๋ต์ ํตํด ํธ์ง๋ ์์ญ๊ณผ ํธ์ง๋์ง ์์ ์์ญ ๊ฐ์ ๊ตฌ์กฐ์ ์ผ๊ด์ฑ์ ๊ฐ๋ ฅํ๊ฒ ๋ณด์กดํ๋ค. ๋ํ, ์ด ํ๋ ์์ํฌ๋ฅผ ํ์ฉํ์ฌ 10๋ง ๊ฐ ์ด์์ ๊ณ ํ์ง 3D ํธ์ง ์์ผ๋ก ๊ตฌ์ฑ๋ ๋๊ท๋ชจ ๋ฐ์ดํฐ์
Nano3D-Edit-100k๋ฅผ ๊ตฌ์ถํ๋ค.
