Process Creation
1) 부모 프로세스는 자식 프로세스들을 생성
2) 이는 차례로 다른 프로세스들을 생성
3) 최종적으로, 프로세스들로 구성된 하나의 트리 생성
Summary of process creation
- Create PCB within OS kernel
- Allocate memory space
- Load binary program
- Initialize the program
UNIX example
- fork system call -> 새로운 process 생성
- execve system call -> fork 후에 사용
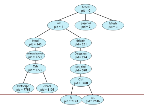
a tree of processes
Process Termination
- exit() : 프로세스가 마지막 명령문을 실행하고, 운영체제에 자체삭제를 요청.
- wait() : 자식 프로세스가 부모에게 상태값을 반환하고 운영체제에 의해 자식프로세스의 자원들이 할당 해제됨.
- abort() : 부모 프로세스가 자식 프로세스의 실행을 종료시킴
Process Creation & Termination
