이벤트 스토밍을 하게 되면 BC가 도출이 된다.
Command가 API 후보가 된다.
Aggregate라는 데이터 요소가 나온다.
Domain Event가 나온다.
비즈니스 로직을 설계하기 위한 이거에 대한 Input 요소들이 이벤트 스토밍 과정을 통해서
도출이 된다.
이러한 이벤트 스토밍을 통해서 나타낸 데이터를 통해서 실질적인 MSA 및 비즈니스 로직을 설계하는 데 필요한 전략이 전술적 설계이다.
< 엔터프라이즈 아키텍처 패턴 , 마틴 파울러 >

MSA 내의 비즈니스 로직들을 어떻게 구성할 것인가 그런것들이 어떻게 보면 Pattern 화 되어 있다.
서비스 내부에 Class가 있다면, 그 Class가 트랜잭션 단위로 CURD 방법으로 구현
트랜잭션 단위로 table을 건드려서 처리하는 것
데이터 베이스에 종속된 방식이다.
비즈니스 로직은 Java 언어만 있어야 하지만 SQL문이 종속된다.
저장소가 다양하게 변경될 수 있다.
흔히 CRUD라는 방식 , 비즈니스 로직이 단순한 경우는 이해하기 쉽고 인지하기 쉽다.
하지만 비즈니스 로직이 복잡할 수록 트랜잭션간 비즈니스 로직이 중복되기가 쉽고 결과적으로 중복된 코드가 동기화 되지 않는 일관성 없는 동작이 발생된다.
(유지보수가 안되는 거대한 진흑 덩어리가 될 가능성이 있다.)
그래서 이러한 방식에는 핵심(Core)부분에는 사용하지 않는 것이 좋다.

객체가 가지는 속성을 행위를 통해서 표현한다.
따라서, 액티브는 행위에 getter, setter, save 정도의 메서드만 있다.
행위가 비즈니스 로직을 표현해야 하는데, 액티비 레코드 기준에서는 조금 부족하다. (행위적 측면)
응용 서비스에서는 도메인 모델에게 책임을 위임함으로써 메시지를 전송하는 방식이다.
액티브 레코드는 객체 모델을 만들긴 하는데 행위가 빈약하다. (Getter, Setter 정도만 존재) ⇒ 빈약한 도메인 모델이라고 불린다.
비즈니스 로직을 얼마나 풍부하게 다루냐에 따라서 액티브 레코드와 도메인 모델 패턴하고 분리된다.

<엔터프라이즈 아키텍처 패턴 , 마틴 파울러>
에반스는 전술적 도메인 주도 설계(tactical domain-driven design) 패턴이라 언급
도메인 모델은 행위(behavior) + 자료구조(data)를 통해 비지니스 로직 구현
POJO 로 구성 : 이미 본질적으로 복잡하므로 인프라, 기술적 관심사를 피해야 함.
응용서비스에서는 대부분 업무 흐름 제어만 하며 주요 비지니스 로직은 도메인 모델에 위임하여 처리
비즈니스 메서드를 구현하도록 표현한 패턴이다.
복잡한 비즈니스 로직은 도메인 모델 패턴을 사용해라
마틴 파울러가 말하는 도메인 모델 패턴은 넓은 의미에서의 패턴이고
애릭 에반스가 말하는 Aggregate 패턴은 Domain 모델 패턴을 다시 구체적 설명
도메인 모델 패턴에 사용되는 도메인은 진흙 덩어리 될 가능성이 있다. (연관 관계가 커지는 경우)
도메인 모델이 복잡해지면, 객체를 조회하는데 한꺼번에 모두 조회
메모리에 로딩된 객체가 많아질 가능성이 커진다.
적당히 BC에 따라 쪼개야 한다는 것은 애릭 에반스가 말하는 Aggregate 수준으로 쪼개야 한다.

BC 내부적으로는 Class를 통해 직접 참조
BC 간의 참조는 ID 값을 통해 간접 참조
앞전의 도메인 모델 패턴 적용 시 도메인 모델이 점점 복잡하고 비대해짐(Big ball of mud)
이에 그 복잡성을 관리할 단위를 구분해 냄 (도메인 주도의 Aggregate)
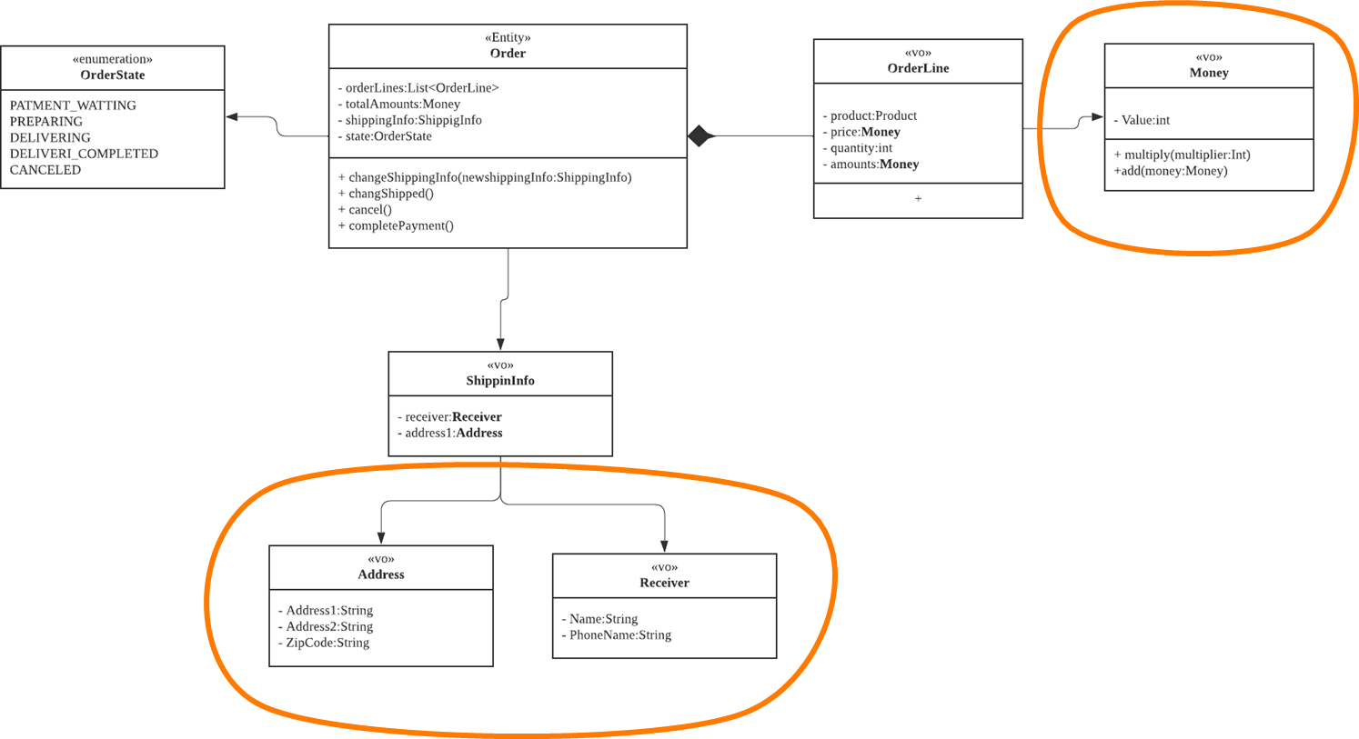
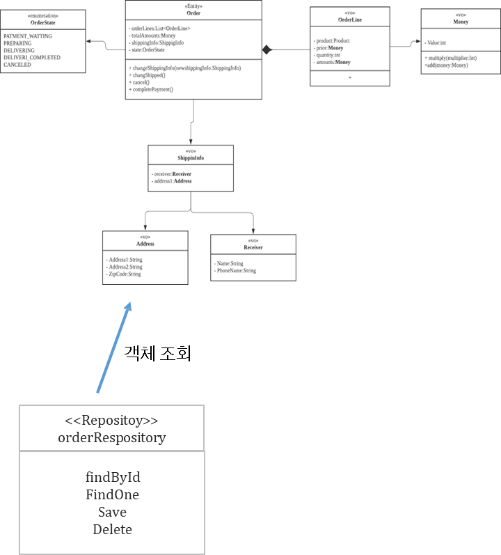
하나의 BC 안에 하나의 Aggregate가 존재하며 그 구성은 대부분 한개의 Entity 와 여러 개의 VO 구성
거대한 도메인 모델을 Aggregate 수준으로 나눈게 애릭 에반스의 Aggregate 패턴이다.
Entity를 통해서 객체 모델을 만든다.
여기서 말하는 Entity는 논리 모델에서의 Entity이다.
식별자를 가지고 있는 요소이다.
데이터 모델(JPA의 Entity)과 다른 점은 데이터 모델은 속성만 있다.
Entity 중심으로 묶여져 있다.
상위 Entity를 Aggregate Root라고 한다.
상위 Aggregate Entity를 표현할때 VO를 통해서 Aggregate 내부를 모델링할 수 있다.

개념적으로 완전한 하나를 표현
고유의 식별자를 가지지 않음
명료성 향상, 의도를 명확히 전달, 유효성 검사, 비지니스 로직 표현, 유비쿼터스 언어 사용시 비지니스 도메인 개념 표현
도메인 주도 설계에서 말하는 VO는 Dto가 아니라 도메인 모델을 표현하는 유형중 하나이다.
원시타입 string을 사용하게 되면, 어떤 값이든 들어갈 수 있다.
그래서 VO를 통해서 유효성 검사를 해라.
구조체 선언하는 듯 하는게 VO이다.
상태를 변경할 수 없는(불변: immutable) 단순히 값만을 갖는 객체
객체를 변경할 때는 객체 자체를 완전히 교체하는 것을 의미
읽기 전용 객체
가능한 모든 경우에 사용 , 다른 객체(엔티티, 다른 VO)의 속성을 표현하는 요소로 사용
Ex) ID, 이름, 전화번호, 이메일 , 받는 사람(Receiver), 주소(Address), 화폐(Money)
의미가 잘 드러나도록 식별자를 Vo로 표현
DTO와 헷갈리지 말 것 , DTO는 프레젠테이션 계층과 도메인 계층에서 사용되는 구조체 개념

모든 도메인의 필수 구성요소
도메인의 고유 개념 표현
다른 객체와 구별할 수 있는 식별자(고유 식별자)를 갖는 객체
주문에서 배송지 정보가 변경되어도 주문번호는 변경되지 않음.
자신의 생명주기를 가짐
예시: 주문, 회원, 상품 DB Entity 와의 차이 : 데이터와 함께 기능을 제공
Entity는 VO 구조체와 달리 식별자를 가지고 있다.
생성, 수정, 삭제를 할 수 있는 요소이다. (생명 주기가 있다)
객체의 논리적 Entity는 기능을 제공한다 → 행위를 제공한다. (메서드)


VO 추가 식별을 통해, VO 분리




설계 고려사항 #1
특징

설계 고려사항 #2
하나의 일을 잘 수행할 수 있도록 작게 설계해야 함
작게 설계할 수록 성능이 좋고 확장에 용이함, 변경사항 Commit할 때 문제도 거의 발생되지 않음
큰 Aggregate의 문제점
따라서 하나의 일을 잘 수행할 수 있는 작은 Aggregate로 분리해야 함
Entity 가 여러 개로 구성된 Aggregate는 바람직하지 않다.
Aggregate 안에 Entity가 하나일지라도 잘게 쪼개는게 의미가 있다.

설계 고려사항 #3


설계 고려사항 #4
※ 결과적 일관성‘
일관성을 유지시켜야 하는 데이터가 일정시간 다른 데이터와 일치 하지 않을 수도 있지만 어느 시점이 되면 결국 일치하게 된다.
BC 간의 일관성을 맞추는데도 Domain Event를 사용하고
BC 안의 Aggregate 안에서도 일관성을 맞추는데 Domain Event를 사용한다.
BC 단위가 MicroService 단위가 될수도 있고 Aggregate 단위가 Micro Service단위가 될 수 있다.

비지니스 도메인에서 일어난 중요한 이벤트를 설명하는 메시지
‘과거형'으로 명명
Aggregate의 퍼블릭 인터페이스의 일부, Aggregate 는 자신의 Domain Event 를 발행
Aggregate Entity, VO, Domain Event 개념을 통해서 도메인 모델을 표현할 수 있다.
각각의 일관성을 맞추는데 Domain Event는 각각의 일관성 위해 과거형으로 한다.

특징
상태가 없는 객체(stateless object)
비즈니스 처리를 위해 다수의 Aggregate 이 포함되어야 하는 경우 Service 객체를 만들어서 처리함
여러 Aggregate의 데이터를 읽는 것이 필요한 계산 로직 구현을 도와줌
여러 개의 Aggregate를 통해서 다뤄야 할때 Service를 이용한다
여러 Aggregate의 상태 값을 가지고 비즈니스 로직을 풀어야 할 때 사용한다.
(트랜잭션 처리 같은 로직이 들어가지 않는다)
- 추후에 다루지만, 트랜잭션 처리는 응용 서비스에서 책임을 갖는다.

정의 : 복잡한 Entity 또는 Aggregate 생성을 전담하는 객체
특징


