WAS는 클라이언트의 요청을 받아 동적 컨텐츠를 생성하거나 비지니스 로직을 수행한다.
톰캣은 Jakarta EE 표준 스펙을 구현해 서블릿, JSP로 작성된 애플리케이션을 실행하는 서버이다. but Jakarta EE 표준 스펙을 완벽하게 구현하고 있지 않기 때문에 완전한 WAS는 아니다.
톰캣은 서블릿 컨테이너로써 서블릿 메서드를 생성 및 관리하고, 관련 서비스를 제공합니다. 그러나 Jakarta EE 표준 스펙 중 서블릿과 JSP 사양을 구현하고 있지만 WAS의 EJB 등과 같은 엔터프라이즈 기능을 제공하지 않기 때문이다.
Jakarta EE
Jakarta EE(Java EE)는 기업용 애플리케이션에 필요한 기능들의 사양을 정의해둔 명세서이다. 즉, 대규모 애플리케이션을 개발하는데 필요한 표준화된 Java API의 모음이라고 할 수 있다. Java API의 특징은 API를 제공하는 구현 벤더와 분리되어 있기 때문에 API를 준수한다면 플러그 형태로 구현 벤더를 교체할 수 있다는 장점이 있다. 구체적으로는 JSP, Servlet, EJB, JMS, JMX, JTA 등 기업용 애플리케이션을 개발하고 실행하는 데 필요한 사양들을 명시하고 있다. 여기서 Jakarta EE(Java EE) API의 전체 목록을 확인할 수 있다. 다양한 써드파티에서 Jakarta EE(Java EE) 스펙을 준수한 구현을 제공하는데 대표적으로 아래와 같은 벤더가 있다. Jakarta EE(Java EE) 스펙을 완전히 구현한 것을 WAS(Web Application Server)라고 한다.
- JBoss(www.jboss.org)
- JOnAS(jonas.objectweb.org)
- Geronimo(geronimo.apache.org)
Servlet
서블릿은 Jakarta EE API 중 하나로, Java 기술을 기반으로 한 웹 컴포넌트이다. Servlet은 서버 측에서 실행되는 Java 클래스로, 클라이언트의 요청을 처리하고 동적인 웹 페이지를 생성한다. Jakarta EE(Java EE)의 Servlet 주요 스펙을 요약하면 다음과 같다. (Servlet 3.1 Spec docs)
- 요청/응답 모델: Servlet은 HTTP 요청을 받아 처리한 후, 응답을 반환하는 요청/응답 모델을 기반으로 한다.
- 생명주기 관리: Servlet은 특정 생명주기를 가진다. 주요 메소드로는 init(), service(), doGet(), doPost(), destroy() 등이 있다.
- 세션 관리: Servlet 스펙은 클라이언트 세션을 관리하기 위한 API를 제공한다.
- 컨텍스트 공유: ServletContext를 통해 애플리케이션 전체에 걸쳐 정보를 공유할 수 있다.
- 필터링: 필터를 사용하여 요청 및 응답에 대한 사전 및 사후 처리를 수행할 수 있다.
- 이벤트 리스너: 웹 애플리케이션의 생명주기 이벤트나 세션 생성/소멸 등의 이벤트에 대한 리스너를 정의할 수 있다.
- 멀티 스레딩: Servlet은 멀티 스레딩 환경에서 실행된다.
포워딩 및 리다이렉션: 요청을 다른 리소스로 포워딩하거나, 클라이언트에게 다른 URL로 리다이렉션 요청을 보낼 수 있다.- 보안: Servlet 스펙은 선언적인 보안을 제공하여, 웹 리소스에 대한 접근 제어를 쉽게 구성할 수 있다.
Servlet Containner
웹 서버나 애플리케이션 서버의 일부로서, 네트워크 서비스를 제공한다. 웹 애플리케이션의 생명 주기를 관리하며, 요청을 받아 처리하고, 웹 페이지의 동적인 내용을 생성하는 역할을 한다. 클라이언트가 웹서버에 HTTP 요청을 보내면, 서블릿 컨테이너가 이 요청을 받아서 요청 URL에 해당하는 서블릿에 전달하며, 서블릿 쓰레드가 사용자의 요청을 처리한 후 서블릿 컨테이너를 통해 응답을 반환한다.
Tomcat은 Servlet 및 JSP 사양을 구현한 서블릿 컨테이너이다. JSP와 서블릿 처리, 서블릿의 수명 주기 관리, 요청 URL을 서블릿 코드로 매핑, HTTP 요청 수신 및 응답, 필터 체인 관리 등을 처리해준다. 톰캣은 Jakarta EE를 완전히 구현한 WAS는 아니고, JSP 와 Servlet 사양만 구현했기 때문에 Servlet Containner 또는 Web Container 라고 부른다.
<출처: https://www.youtube.com/watch?v=UlF6o3Wbi2k>

<출처: https://kbss27.github.io/2017/11/16/tomcatarchitecture/>
톰캣은 5개의 메인 구성요소와 부속요소로 이루어져 있다.
- Server
- Service
- Engine
- Host
- Connector
- 부속 요소
톰캣 구성 관계도
Server
├── Listener (여러 개 존재 가능)
├── GlobalNamingResources
│ └── Resource (UserDatabase)
└── Service (Catalina)
├── Connector (port=8080, protocol=HTTP/1.1)
└── Engine (Catalina)
├── Realm (LockOutRealm)
│ └── Realm (UserDatabaseRealm)
└── Host (localhost)
└── Valve (AccessLogValve)
- Server: 최상위 컴포넌트로 서버의 전반적인 설정을 관리한다.
- Listener: 서버 라이프사이클 이벤트를 처리한다.
- GlobalNamingResources: 글로벌 네이밍 리소스, UserDatabase 같은 리소스 설정이 있다.
- Service: 하나 이상의 커넥터(Connector)와 하나의 엔진(Engine)을 가진다.
- Connector: HTTP 요청을 처리한다.
- Engine: 실제로 웹 애플리케이션을 처리하는 컴포넌트이다.
- Realm: 보안 관련 설정을 담당한다.
- Host: 가상 호스트 설정을 관리한다.
- Valve: 로깅이나 보안 등 추가적인 처리를 담당한다.
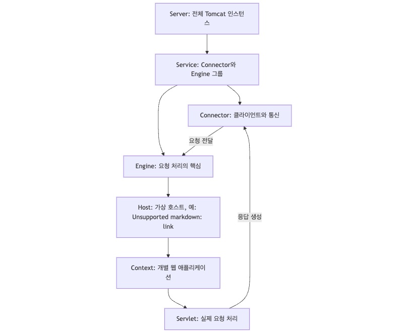
톰캣 서버의 최상위 요소로 Tomcat 웹 애플리케이션 서버 자체를 의미한다. 톰캣 서버의 구성과 관리를 담당한다.
하나의 JVM 내에서 하나의 Server 인터턴스를 실행할 수 있다. 여러 개의 JVM 인스턴스를 실행한다면 여러 대의 Tomcat Server 인스턴스를 생성할 수 있는데 각각의 Server 인서턴스는 다른 네트워크 포트를 사용해야 충돌이 발생하지 않는다.
Tomcat Service는 하나 이상의 Connector와 하나의 Engine을 그룹화하는 계층이다.
요청을처리하는 기능을 제공하는 톰캣 최상위 컴포넌트 중 하나로, connector로부터 요청을 수신하고 Engine(catalina)로 전달한다.
일반적으로 하나의 Engine 타입의 컨테이너 하나와 여러 개의 Connector로 구성된다. Service는 여러 웹 애플리케이션을 관리하고 클라이언트의 요청을 처리하는 단위이다. 클라이언트가 요청을 하면 Connector가 요청을 받아, Engine(container)에게 전달한다. Engine은 요청을 웹 애플리케이션으로 라우팅하고 결과를 반환한다. 각 Service는 이름이 부여되어 있어 로그 메시지를 통해 Service를 쉽게 식별할 수 있다.
service가 여러개 인 경우는 같은 ip에 여러개의 포트번호로 다중 서비스(웹 서비스)을 제공할 때이다. 즉, 하나의 톰캣 서버에 여러 개의 웹 어플리케이션을 포트로 아예 구분할 때 이런 구성을 가진다.
아래의 host인 주소만 변경하는게 아니다.
<Service name="Catalina">
<Connector port="8082" protocol="HTTP/1.1"
connectionTimeout="20000"
redirectPort="8443" />
<Engine name="Catalina" defaultHost="localhost">
<Realm className="org.apache.catalina.realm.LockOutRealm">
<Realm className="org.apache.catalina.realm.UserDatabaseRealm"
resourceName="UserDatabase"/>
</Realm>
<Host name="localhost" appBase="webapps"
unpackWARs="true" autoDeploy="true">
<Valve className="org.apache.catalina.valves.AccessLogValve" directory="logs"
prefix="localhost_access_log" suffix=".txt"
pattern="%h %l %u %t "%r" %s %b" />
</Host>
</Engine>
</Service>
<Service name="Catalina2">
// 바뀐 곳
<Connector port="8083" protocol="HTTP/1.1"
connectionTimeout="20000"
redirectPort="8443" />
<Engine name="Catalina" defaultHost="localhost">
<Realm className="org.apache.catalina.realm.LockOutRealm">
<Realm className="org.apache.catalina.realm.UserDatabaseRealm"
resourceName="UserDatabase"/>
</Realm>
// 바뀐 곳
<Host name="localhost" appBase="webapps2"
unpackWARs="true" autoDeploy="true">
<Valve className="org.apache.catalina.valves.AccessLogValve" directory="logs"
prefix="localhost_access_log" suffix=".txt"
pattern="%h %l %u %t "%r" %s %b" />
</Host>
</Engine>
</Service>
Connectors는 클라이언트와 통신을 담당한다. 예를들어, coyote로 부터 받은 Request 객체를 catalina(서블릿 컨테이너)에 전달하고 catalina(서블릿 컨테이너)가 처리한 응답을 다시 coyote로 전달하는 역할을 한다.
Connectors는 클라이언트의 웹 요청을 받아서 적절한 애플리케이션으로 전달하는 역할을 하는 컴포넌트이다. 이를 통해 HTTP, HTTPS 등 다양한 프로토콜과 포트를 사용하여 웹 애플리케이션에 접근할 수 있게 한다. 하나의 Engine은 여러 개의 Connectors를 설정할 수 있는데, 각 Connectors의 포트는 유일해야 한다. 기본 Connector는 Coyote이며 HTTP 1.1을 구현한다. 그 외에도 AJP, SSL Connector, HTTP 2.0 Connector 등이 있다.
Coyote란
톰캣의 Coyote는 HTTP 1.1과 HTTP 2.0 프로토콜을 지원하는 Connector 컴포넌트이다.Connector 컴포넌트이기 때문에 당연히 서버로 들어오는 연결에 대해 요청을 수신하고 Engine에게 요청을 전달한다.
Coyote는 또한 정적 콘텐츠를 직접 처리할 수도 있는데, Coyote 덕분에 Tomcat은 Apache HTTP Server와 같은 별도의 웹 서버 없이도 웹 요청을 직접 처리할 수 있다.
즉, Catalina가 처리하는 서블릿/JSP 동적 콘텐츠뿐만 아니라 Coyote의 처리 덕분에 정적 콘텐츠도 직접 제공할 수 있어 톰캣이 완전한 웹 서버 역할을 수행할 수 있다.
Engine은 Tomcat 서버에서 가장 상위에 위치한 컨테이너이다. Catalina 서블릿 엔진을 대표하고, HTTP 헤더를 분석하여 요청을 어느 가상 호스트나 컨텍스트로 전달할지 결정한다. 하나의 Engine 내에는 여러 Hosts가 포함될 수 있고, 각 Host는 여러 웹 애플리케이션을 나타낼 수 있다. 또한 Context는 단일 웹 애플리케이션을 나타낸다.
기본 Tomcat 구성에는 localhost 호스트를 포함하는 Catalina 엔진이 포함됩니다
Host는 Tomcat에서 특정 도메인 이름에 대한 요청을 처리하는 가상 호스트를 나타낸다.
Host는 아파치 웹 서버의 가상 호스트와 유사하다. 하나의 물리적 서버에 여러 개의 웹 사이트를 호스팅할 수 있다. Host는 보통 Engine 내에 위치해 Engine의 요청을 받아 해당 요청이 어느 Host로 전달될지 판단한다.
서로 다른 도메인을 같은 서버에서 호스팅하면서도, 각각을 별도의 웹사이트처럼 운영할 수 있다는 장점이 있다.
- 가상 호스트가 뭐지?
가상호스트 (Virtual Host)는 한 컴퓨터에서 여러 웹사이트를 (예를 들어, www.company1.com과 www.company2.com) 서비스함을 뜻한다.
가상호스트에는 "IP기반 (IP-based)" 방식과 "이름기반 (name-based)" 방식이 있다. 가상호스트 때문에 여러 사이트들이 같은 서버에서 돌고있다는 사실을 웹사용자는 눈치채지 못한다.
Host가 여러개인 경우는 위의 서비스를 분리하는 것처럼 여러 개의 서비스를 제공하기 위해서와 동일하지만 ip와 포트번호가 같고 도메인 주소만 다르게 해서 각 다른 서비스를 제공하기 위해 사용된다.
<Service name="Catalina">
<Connector port="8080" protocol="HTTP/1.1"
connectionTimeout="20000"
URIEncoding="UTF-8"
redirectPort="8443" />
<Connector port="8009" protocol="AJP/1.3" redirectPort="8443" />
<Engine name="Catalina" defaultHost="localhost">
<Realm className="org.apache.catalina.realm.LockOutRealm">
<Realm className="org.apache.catalina.realm.UserDatabaseRealm"
resourceName="UserDatabase"/>
</Realm>
<Host name="test.domain.com" appBase="webapps"
unpackWARs="true" autoDeploy="true">
<Valve className="org.apache.catalina.valves.AccessLogValve" directory="logs"
prefix="localhost_access_log." suffix=".txt"
pattern="%h %l %u %t "%r" %s %b" />
</Host>
// 바뀐 곳 - host 주소 추가 , appBase가 다르다.
<Host name="test2.domain.com" appBase="webapps2"
unpackWARs="true" autoDeploy="true">
<Valve className="org.apache.catalina.valves.AccessLogValve" directory="logs"
prefix="localhost_access_log." suffix=".txt"
pattern="%h %l %u %t "%r" %s %b" />
</Host>
</Engine>
</Service>
Context는 웹 애플리케이션을 나타낸다. Engine이나 Host에게 애플리케이션의 루트 폴더 위치를 알려주는 등의 설정을 포함한다. 여러 Context가 하나의 호스트를 공유할 수 있다.
예시로 스프링으로 개발한 프로젝트가 여기에 해당한다고 생각하면 된다.
스프링에서는 Servlet으로 웹 요청을 처리하는데 위의 과정을 거쳐서 요청을 받고 응답을 주는 것이라 생각하면 된다.
Servlet은 Engine 계층인 catalina(서블릿 컨테이너)에 의해 생성되고 관리된다.
즉, Context는 서블릿과 JSP 파일 등을 포함한다.
1) Realm
Realm은 사용자 인증과 권한을 부여하는 컴포넌트이다. Realm은 전체 엔진에서 공통적으로 적용되므로 엔진 내의 애플리케이션은 인증을 위한 Realm을 공유하게 된다.
2) Valves
Valves 요청과 응답을 가로채서 사전 처리를 할 수 있다. 이는 Servlet의 필터와 비슷하지만, Valves 톰캣 고유의 컴포넌트이다. Hosts, contexts, Engine에 Valves를 포함시킬 수 있다. Valves는 엔진과 컨텍스트 사이, 호스트와 컨텍스트 사이, 컨텍스트와 웹 리로스 사이에서 요청을 가로챌 수 있다. Request 헤더 및 쿠키 저장, Response 헤더 및 쿠키 등을 로깅 등에 사용된다.

즉, 클라이언트 HTTP request > Catalina > Context > Servlet > 클라이언트 response 순으로 처리됩니다.
아래는 톰캣 server.xml 파일의 간단한 구성 예제입니다.
<Server port="8005" shutdown="SHUTDOWN">
<Service name="Catalina">
<Connector port="8080" protocol="HTTP/1.1"
connectionTimeout="20000"
redirectPort="8443" />
<Engine name="Catalina" defaultHost="localhost">
<Host name="localhost" appBase="webapps"
unpackWARs="true" autoDeploy="true">
<!-- Context 설정 -->
<Context path="/myApp" docBase="myApp" reloadable="true"/>
</Host>
</Engine>
</Service>
</Server>
이 구성은 톰캣 서버의 기본 포트를 8080으로 설정하고, myApp이라는 컨텍스트를 통해 애플리케이션을 제공합니다.

bin: 톰캣 실행과 종료에 관한 스크립트 파일이 위치합니다.
conf: server.xml 와 같은 서버 전체 설정에 관한 설정 파일이 위치합니다. 이 중 server.xml은 서버 설정과 관련된 접근/접속에 관한 내용들이 담겨있습니다. 설정되어 있는 포트와 충돌 나는 일을 방지하기 위해 필요에 따라 포트를 변경할 수 있습니다. 더해서 webapps 폴더가 아닌 다른 경로로 변경하기 위해서는 부분에 프로젝트 경로를 입력해 주면 됩니다. web.xml은 톰캣의 환경설정 파일이며 서블릿, 필터, 인코딩을 설정할 수 있으며, 서버가 올라갈 때 가장 먼저 읽는 파일입니다.
lib: 톰캣과 다른 웹 서버를 연결해 주는 바이너리 모듈들과 톰캣 구동시 필요한 jar 라이브러리들이 위치합니다.
logs: 예외 발생 사항 등 톰캣 로그 파일들이 위치합니다.
temp: 톰캣이 실행되는 동안 임시파일들이 위치하는 임시 저장용 폴더입니다.
webapps: 웹 애플리케이션이 위치합니다. 스프링 프로젝트 같은 것을 넣는 곳입니다.
work: JSP파일을 서블릿 상태로 변환한 java파일과 class 파일들이 저장되는 위치입니다.
Jasper는 톰캣의 JSP 엔진으로, JSP 파일을 서블릿 코드로 변환하고 컴파일합니다. 클라이언트 요청 시, JSP 파일이 처음 호출되면 Jasper가 이 파일을 서블릿으로 변환하여 실행합니다. 이후에는 서블릿이 메모리에 남아 있다가 재사용됩니다.
run메서드에서 createApplicationContext 메서드가 실행되어
내부 웹서버 설정하고 구동하는 ServletWebServerApplicationContext를 생성한다.
ServletWebServerApplicationContext의 createWebServer 메서드를 실행하여 TomcatServletWebServerFactory를 생성한다.
TomcatServletWebServerFactory의 getWebServer 메서드를 실행하면 톰캣이 생성한다. 이 인스턴스는 LifecycleListener및 connector 역할을 한다.
위의 톰캣 인스턴스를 실행하고 종료하기 위해 TomcatWebServer를 생성하고 위의 톰캣인스턴스를 파라미터로 넣어준다.
그러면 이제 톰캣이 실행된다.
참고
1. https://tomcat.apache.org/tomcat-10.1-doc/architecture/overview.html
2. https://mincanit.tistory.com/105
3. https://velog.io/@hyunjae-lee/Tomcat-2-%EA%B5%AC%EC%A1%B0
4. https://www.youtube.com/watch?v=UlF6o3Wbi2k
5. https://px201226.github.io/tomcat/
6. https://medium.com/@potato013068/%ED%86%B0%EC%BA%A3%EC%9D%98-%EA%B5%AC%EC%A1%B0%EC%99%80-%EB%8F%99%EC%9E%91-%EB%A9%94%EC%BB%A4%EB%8B%88%EC%A6%98-91fbebf0eb67