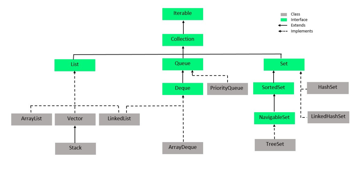
자바 컬렉션 프레임워크(Java Collection Framework)는 자바에서 다수의 데이터를 쉽고 효과적으로 처리할 수 있는 표준화된 방법을 제공하는 클래스의 집합이다.
리스트를 선언하면, stack에 LList를 저장할 공간이 힙 영역에 있는지 확인 후 List를 참조하는 list를 스택 영역에 할당한다. 리스트에 요소들이 add 될 때마다 인덱스에서 또다른 데이터에 대한 참조 값을 가진다.


컬렉션 클래스가 구현해야 하는 메서드들을 정의한다.
컬렉션 인터페이스를 구현한 실제 클래스들이다.
// ArrayList
package ch15;
import java.util.ArrayList;
public class ArrayListExam{
public static void main(String[] args) {
ArrayList<String> list = new ArrayList<String>();
list.add("사과");
list.add("바나나");
list.add("체리");
System.out.println(list); // [사과, 바나나, 체리]
}
}
// Hashmap
package ch15;
import java.util.HashMap;
public class exam {
public static void main(String[] args) {
HashMap<String, Integer> map = new HashMap<String, Integer>();
map.put("사과", 3);
map.put("바나나", 2);
map.put("체리", 5);
System.out.println(map); // {체리=5, 사과=3, 바나나=2}
}
}
컬렉션에 대해 수행할 수 있는 정렬, 검색, 셔플 등의 기능 제공하는 알고리즘이다.