Greedy algorithm의 대표적인 예시
*Greedy Algorithm: 매 순간 가장 이득이 되는 선택을 하는 알고리즘
문자들의 '빈도수'를 기반으로, 자주 나오는 문자는 짧은 코드, 길게 나오는 문자는 긴 코드를 부과하여 전체 메시지의 길이를 최소화
-> 총 비트수를 줄일 수 있음
Prefix code: 어떤 문자 코드도 다른 문자의 접두어가 되게 하지 않는 것 ex. 101, 1010이 동시에 존재 불가
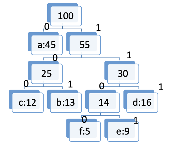
Huffman Tree 구조
: 제일 자주 나오는 문자일수록 루트에 더 가까이 위치

기본 작동 원리
Create min heap

Extract the smallest two




-> 위의 이미지들은 새로운 노드 생성 후 다시 최소 힙에 넣는 작업은 생략함. 실제 알고리즘 구현에서는 꼭 다시 최소 힙에 넣어야함
Java를 이용한 구현
import java.util.PriorityQueue;
import java.util.Comparator;
public class Huffman {
// Huffman 트리의 루트 노드
private HuffmanNode root = null;
// HuffmanNode 클래스: 트리의 노드 하나를 나타냄
class HuffmanNode {
int data; // 빈도수
char c; // 문자
HuffmanNode left; // 왼쪽 자식
HuffmanNode right; // 오른쪽 자식
}
// 우선순위 큐에서 사용할 Comparator 정의
class MyComparator implements Comparator<HuffmanNode> {
public int compare(HuffmanNode x, HuffmanNode y) {
return x.data - y.data; //빈도수 기준 오름차순 정렬
}
}
// 생성자: 문자 배열과 빈도 배열을 입력받아 Huffman 트리를 생성
public Huffman(char[] charArray, int[] charfreq) {
int n = charArray.length;
// 우선순위 큐 생성 (최소 힙)
PriorityQueue<HuffmanNode> q = new PriorityQueue<>(n, new MyComparator());
// 1. 각 문자에 대해 리프 노드를 생성하여 큐에 추가
for (int i = 0; i < n; i++) {
HuffmanNode hn = new HuffmanNode();
hn.c = charArray[i];
hn.data = charfreq[i];
hn.left = null;
hn.right = null;
q.add(hn);
}
//큐에 노드가 하나 남을 때까지 Huffman 트리 구성 반복
while (q.size() > 1) {
// 2. 빈도수가 가장 작은 두 노드를 꺼냄
HuffmanNode x = q.poll();
HuffmanNode y = q.poll();
// 3. 두 노드를 합친 부모 노드 생성
HuffmanNode f = new HuffmanNode();
f.data = x.data + y.data;
f.c = '-'; // 내부 노드이므로 문자 없음
f.left = x;
f.right = y;
// 4. 현재 생성한 노드를 루트로 지정 (계속 덮어씌워짐)
root = f;
// 5. 새로운 노드를 큐에 다시 추가
q.add(f);
}
}
// Huffman 코드 출력 (외부에서 호출할 수 있는 wrapper 함수)
public void printCode() {
printCode(root, "");
}
// 재귀적으로 트리를 순회하며 각 문자의 Huffman 코드를 출력
public void printCode(HuffmanNode root, String s) {
// 리프 노드에 도달하면 코드 출력
if (root.left == null && root.right == null && Character.isLetter(root.c)) {
System.out.println(root.c + " : " + s);
return;
}
// 왼쪽으로 가면 0, 오른쪽으로 가면 1 추가
printCode(root.left, s + "0");
printCode(root.right, s + "1");
}
}
Huffman tree 생성 및 min heap 생성하여 리프 노드를 해당 힙에 추가

Queue에 노드가 하나 남을 때까지 트리 구성 반복
