Data Streaming

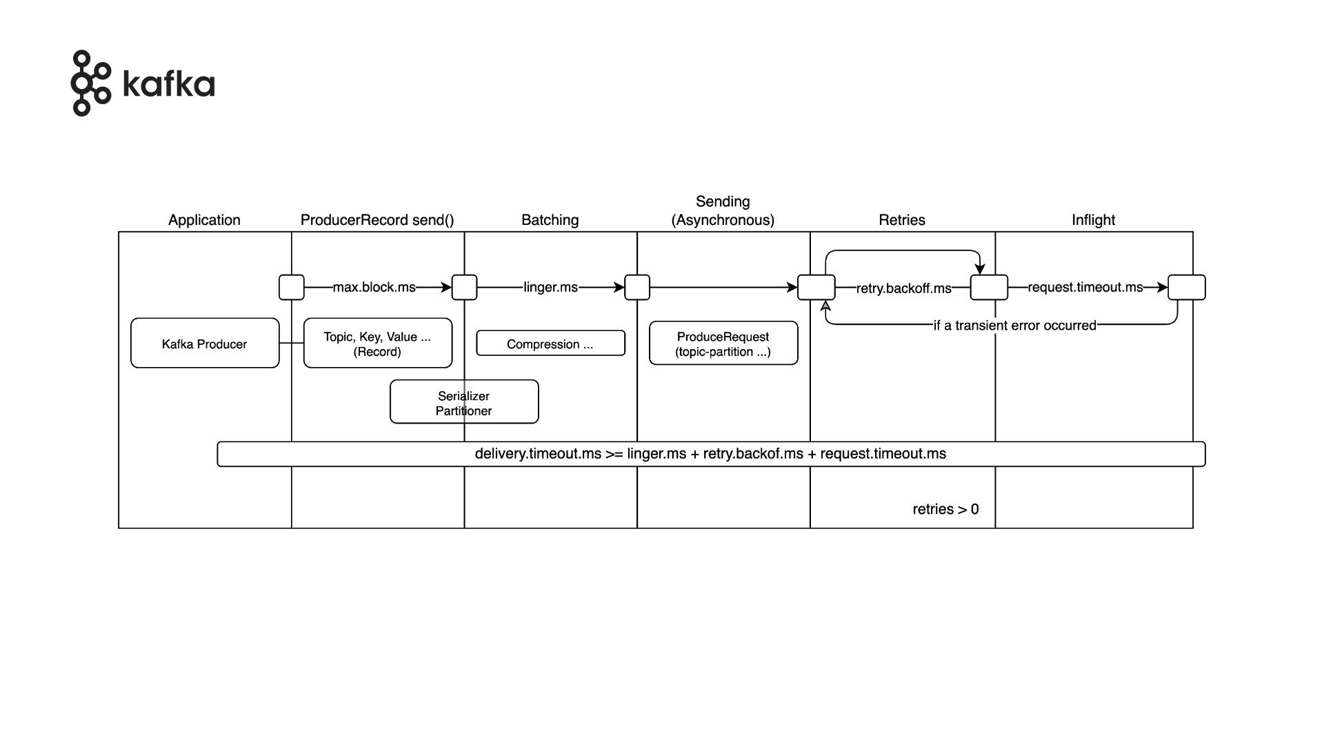
1.[Kafka Producer] About Producer's Message Delivery Time

post-thumbnail

2.[Flink] Late Event Handling with WatermarkStrategy and Allowed Lateness

post-thumbnail