✅ What I did today
- 헤드 퍼스트 디자인 패턴
- Prototyping :: P001 : Day 1
📖 헤드 퍼스트 디자인 패턴
Chapter 10, 11
상태 패턴
- 상태 전환 코드를 상태 클래스에 넣으면 상태 클래스들 사이에 의존성 생길 수 있으니 Context 객체에서 해결하는 방법 있다
- 상태를 공유할 땐 각 상태를 정적 인스턴스 변수에 할당한다
프록시 패턴 : 어떤 객체가 다른 객체의 접근 통제. stub(클라측 메서드) 호출할 땐 오류 예외를 꼭 달아줘라.
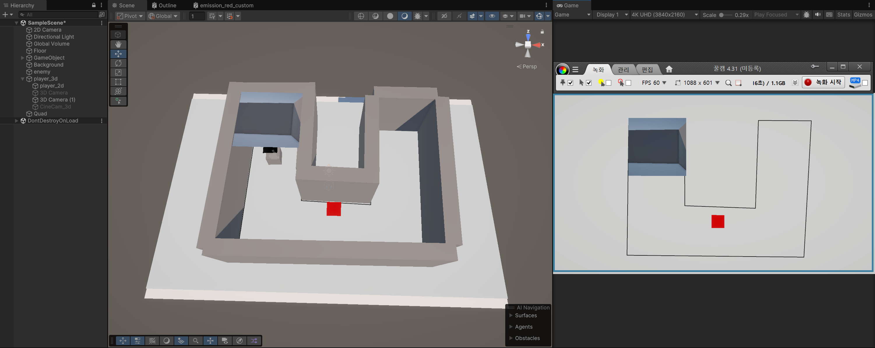
💡 Prototyping :: P001 : Day 1
Phase A : Implementing


2D는 보여주기만, 실제 로직 처리는 전부 3D에서 일어남
회전 처리 등 2D 정보가 필요할 땐 2D 카메라에서 raycast 쏘는 식으로 해결
setup
- package manager에서 2d package install
- Assets > Create > Rendering > URP Asset (with 2D Renderer)
- 기존 URP Renderer > Renderer List > 2D Renderer data 설정
- 카메라의 Renderer 변경
movement sync
- 2d 이미지를 바닥에 놓는다
- 그걸 기반으로 벽 등 오브젝트를 설치한다
- 3d 캐릭터를 움직이면 2d 캐릭터도 같은 좌표에 있다
cinemachine은 변칙적 다중 카메라 지원 안 해줘서 그냥 카메라와 rendertexture
2d 3d 카메라마다 culling mask 다르게 함


