
먼저 vSphere 서버의 IP나 DNS주소로 등록한 도메인 명으로 접속해준다.

vSphere에 로그인할 수 있게되는데 교육하기전 계정 정보를 부여 받아서 해당 계정으로 접속해준다.

그럼 해당 vSphere의 메인페이지 접속하여 여러가지 정보를 확인할 수 있게 된다.

해당 화면은 우측 상단의 메뉴들인데 왼쪽부터 물리서버, 템플릿, 저장소, 네트워크로 되어있다.

물리서버를 확인하면 총 5대의 ESXi 서버가 운영되고있다는 것을 확인할 수 있게된다.
그중 4번째 ESXi 서버를 사용하여 실습을 진행한다. 
지금 현재 실행되고 있는 IaC라는 VM을 선택해 접속해준다. 각 VM마다 이름을 지정하여 VM마다 담당하는 부분을 쉽게 확인할 수 있게 만들어 놓는다면 편하게 작업을 진행할 수 있다.

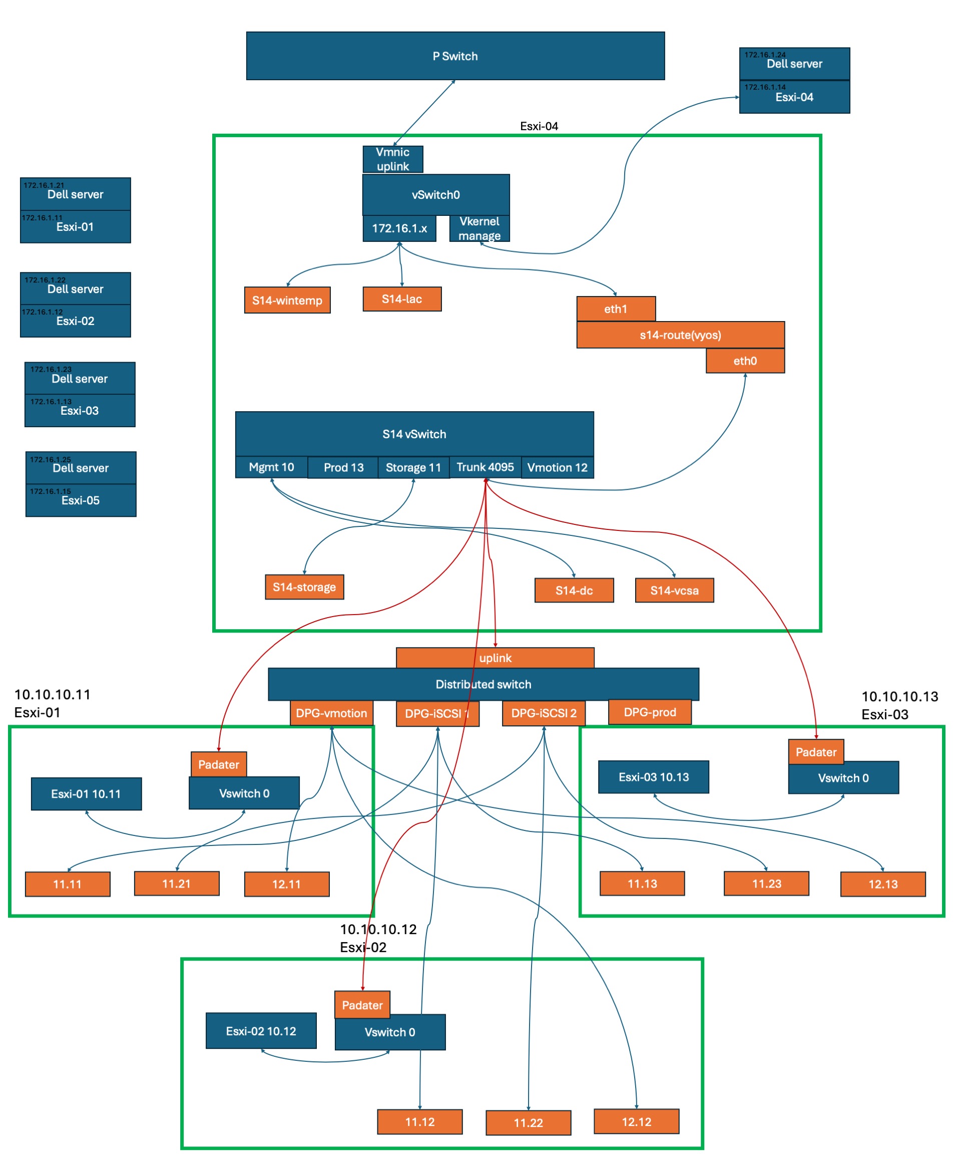
현재 내가 구성할려는 구성도를 ppt로 작성해보았다. 너무 지저분해서 차후에 다시 리메이크를 해야할 필요가 보인다. 현재 ESXi-4번 서버에서 진행하여 가상의 Switch 를 만들어 내부 인프라 DNS 서비스 Vyos 라우터, TrueNas Storage 등 내부인프라를 구축하고 이중 가상화를 통해 ESXi 서버를 총 3대를 만들어 보고 여러 기술스택을 공부한 내용과 온프레미스의 서버는 어떻게 구성되는지 공부하고 기록을 작성해보겠다.
먼저 가상의 스위치를 만들어볼건데 대부분의 작업은 Ansible로 환경을 자동화 하여 만들어 준다.
IaC 를 사용해 자동화를 하면 좋은 이점?
IT 계에서는 Human Error 라는 단어가 존재하는데 이는 사람이 직접 수동으로 개입하여 작업을 진행한다면 사람은 언제나 실수를 한다. 이 실수로 인해 시스템에 크리티컬한 문제가 생길수도있다. 그래서 모든 설정이나 인프라 구성을 코드화 시켜 Human error를 방지하고 코드를 재사용하여 좋은 이점을 가져갈 수 있다.
IaC VM은 윈도우 Server로 OS가 설치되어있으며 윈도우의 hypervisor hyper-v를 사용해 wsl2를 이용해 리눅스 커맨드를 사용할 수 있게된다. 이상태로 ansible을 사용할 예정이다.
ansible playbook을 실행시켜본다.
기다렸다가 실행이 끝났다면 vSphere에서 스위치를 확인해본다.

해당 물리서버를 클릭후 오른쪽 메뉴에서 Virtual switch 를 확인해보면 표준 스위치가 생성된 모습을 확인할 수 있다. 해당 스위치는 VLAN으로 구역을 나누었으며 관리 네트워크, 운영 네트워크, 스토리지 네트워크(iSCSi), 트렁크 포트, vMotion 네트워크 로 구성되어있다. 하지만 이 스위치에다가 VM을 연결한다고 해도 현재 네트워크를 사용할 수 없다. 스위치만 존재하지 외부인터넷을 사용하기 위한 라우터는 존재하지 않기 때문이다.
Router는 vyos를 사용한다.
VyOs 는 Debian Linux 기반의 오픈소스 네트워크 운영체제이다. 라우터에서 에서 지원하는 기능은 대부분 지원을 한다. BGP, OSPF, RIP, IPsec, VXLAN, DHCP, VRRP
vyos VM도 ansible을 통해 생성시켜주고 확인한다.

VM을 우클릭후에 Power 탭에서 전원을 켜준다.

웹콘솔이나 VMware Workstion 이나 맥 사용자 라면 VMware Remote Console 를 설치하면 접속이 가능하다.

접속하게 된다면 vyos 부팅과정을 확인할 수 있고 정상적으로 부팅이 완료 된다면 로그인 화면이 나오게된다.

기본 사용자는 vyos 에 패스워드는 vyos 로 치면 로그인이 가능하다.

현재 vyos는 VM의 스토리지에 설치되어있는 것이 아닌 설치 이미지를 통해 부팅을 한 상태이다. 이대로 사용한다면 한가지 문제점이 생기게 되는데 설정값이 저장이 되지 않는다. 이는 곧 시스템의 문제로 재부팅이 된다면 라우팅 테이블 및 설정값이 다 증발해버린다...🫠
이를 해결하기 위해 VM 의 스토리지에 설치할 수 있는 명령어가 존재한다.
install image
위의 명령어를 통해 해당 VM에 설치할 수 있다.

명령어를 치고 기다려주면 설치가 끝나게되고 reboot를 하면 성공적으로 진행할 수 있다.
이제 라우터 설정을 진행해본다.
configure
set interfaces ethernet eth0 description Outside
set interfaces ethernet eth0 address dhcp
set interfaces ethernet eth0 ipv6 address no-default-link-local
set interfaces ethernet eth1 ipv6 address no-default-link-local
set interfaces ethernet eth1 vif 10 description 'VLAN 10 - Management'
set interfaces ethernet eth1 vif 10 address 10.10.10.1/24
set interfaces ethernet eth1 vif 10 ipv6 address no-default-link-local
set interfaces ethernet eth1 vif 11 description 'VLAN 11 - Storage'
set interfaces ethernet eth1 vif 11 address 10.10.11.1/24
set interfaces ethernet eth1 vif 11 ipv6 address no-default-link-local
set interfaces ethernet eth1 vif 12 description 'VLAN 12 - vMotion'
set interfaces ethernet eth1 vif 12 address 10.10.12.1/24
set interfaces ethernet eth1 vif 12 ipv6 address no-default-link-local
set interfaces ethernet eth1 vif 13 description 'VLAN 13 - Production'
set interfaces ethernet eth1 vif 13 address 10.10.13.1/24
set interfaces ethernet eth1 vif 13 ipv6 address no-default-link-local
set protocols static route 0.0.0.0/0 next-hop 172.16.1.1
set nat source rule 10 outbound-interface eth0
set nat source rule 10 source address 10.10.10.0/24
set nat source rule 10 translation address masquerade
set nat source rule 13 outbound-interface eth0
set nat source rule 13 source address 10.10.13.0/24
set nat source rule 13 translation address masquerade
set system name-server 172.16.1.2
set service ntp server kr.pool.ntp.org
set service ssh port 22
commit
save
다음 명령어는 라우터 명령어랑 비슷한 형태로 사용할 수 있다. eth0은 외부 WAN으로 광역 인터넷이랑 이어지는 인터페이스이고 eth1은 내부 LAN으로 로컬 인터넷 으로 사용하게 된다. 내부에서 외부 인터넷으로 나갈때는 NAT 를 거쳐 외부인터넷으로 나가게 된다.

ping 명령어를 통해 외부 인터넷과 통신이 되는지 확인해본다.

show interface
위의 명령어를 통해 인터페이스 마다 설정값을 확인할 수 있다
현재 네트워크 인프라는 설정이 완료되었으니 다음은 각종 VM을 생성해 필요한 설정값을 넣어 보겠다.