비디오(그래픽) 카드는 3차원 그래픽 출력을 위하여 특성화된 하드웨어적 기능을 지원한다. ->GPU(Graphic Processing Unit), 비디오 메모(VRAM, Video Memory), DAC(Digtial to Analog Converter)가 포함됨. G
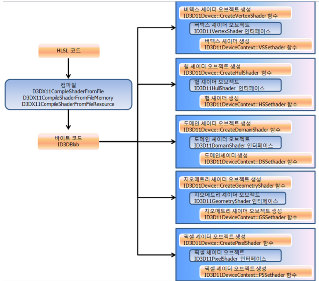
DirectX API 함수 형식으로 작성하였습니다.ID3D11DeviceContext::IASetVertexBuffers()ID3D11DeviceContext::IASetInderBuffer()ID3D11DeviceContext::IASetPrimitiveToplogy

DX11을 사용하기 위해 기본적으로 세 가지 오브젝트가 필요한데.Device, Immediate Context, Swap Chain이다.3D 그래픽 카드와 연결되는 기본 디바이스 객체이다.DX11에선 디바이스 객체에 직접적으로 접근하지 않고 , Context객체를 사용

pos에는 x,y,z 좌표값을 설정해주고 color에는 rgba값을 설정해준다.이때 정점의 순서를 잘 맞추는 것이 중요하다.만약 0,1,2순이 아니라 1,0,2순이면 출력했을 때 보이지 않을 수도 있다. 기본적으로 시계방향으로 할경우 z축이 화면 밖으로 나오는 방향 반

셰이더는 표면상으로 무한해 보이는 효과를 만들기 위해 영화 후처리, CGI, 비디오 게임에 널리 쓰인다. 단순한 광원 모델을 떠나, 더 복잡한 이용에는 영상의 색조, 채도, 밝기, 대비를 변경하는 일과 블러, 라이트 블룸, 입체 광원, 심도 효과를 위한 노멀 매핑, 보

폴리곤의 원래 뜻은 다각형이지만 컴퓨터 그래픽에선 주로 삼각형을 사용한다. 삼각형의 폴리곤 여러 개로 구성된 객체를 폴리곤 메쉬라고 한다.게임과 같이 실시간으로 처리되는 물체들은 대부분 폴리곤 모델링 기법을 활용한다.(GPU가 폴리곤 메쉬에 최적화 되어있기 때문이다.)
레스터라이져 설명Desc와 모드에 관한 더 상세한 설명output merger에 대한 설명(깊이,스텐실,블렌딩)Blend DescBlend Desc에 관한 상세한 설명Depth/Stencil DescDepth/Stencil Desc 상세 설명