lists a set of data in ascending or descending order
Sorting is essential whe searching data
Ex) What if words in the English dictionary are not sorted alphabetically?

No golden solution that workds for all cases perfectly
Sorting algorithm must be chosen by considering the following cases
| Best | Average | Worst | Stability | |
|---|---|---|---|---|
| Insert sort | O(n) | O(n²) | O(n²) | Yes |
| Selection sort | O(n²) | O(n²) | O(n²) | No |
| Bubble sort | O(n²) | O(n²) | O(n²) | Yes |
| Shell sort | O(n) | O(n^1.5) | O(n^1.5) | No |
| Quick sort | O(nlog₂n) | O(nlog₂n) | O(n²) | No |
| Heap sort | O(nlog₂n) | O(nlog₂n) | O(nlog₂n) | No |
| Merge sort | O(nlog₂n) | O(nlog₂n) | O(nlog₂n) | Yes |
| Count sort | O(n) | O(n) | O(n) | Yes |
| Radix sort | O(dn) | O(dn) | O(dn) | Yes |
Insert sort ~ Bubble sort : not using devide and conquer (=간단한 sorting 방법)
Quick sort ~ Merge sort : devide and conquer
Count sort, Radix sort : integer sorting
insert sort, selection sort, bubble sort
quick sort, heap sort, merge sort, radix sort
Sort a set of data that is stored in main memory
Sort a set of data, when most of the data is stored in the external storage device and only a part of the data is stored in the main memory
The relative position of records with the same key value does not change after sorting
Example of unstable sort

Iterate 1-3 until the right list is empty

selection_sort(A, n)
for i←0 to n-2 do
least ← an index of the smallest value among A[i], A[i+1],...,A[n-1];
Swap A[i] and A[least];
i++;
#define SWAP(x, y, t) ( (t)=(x), (x)=(y), (y)=(t) )
void selection_sort(int list[], int n){
int i, j, least, temp;
for(i=0; i<n-1; i++){
least = i;
for(j=i+1; j<n; j++){
if(list[j]<list[least])
least = j;
}
SWAP(list[i], list[least], temp);
}
}

Iteratively insert a new record in the right place the sorted part
insertion_sort(A, n)
1. for i←1 to n-1 do
2. key ← A[i];
3. j ← i-1;
4. while j>=0 and A[j]>key do
5. A[j+1]←A[j];
6. j←j-1;
7. A[j+1] ← key
void insertion_sort(int list[], int n){
int i, j, key;
for(i=1; i<n; i++){
key = list[i];
for(j=i-1; j>=0 && list[j]>key; j--)
list[j+1] = list[j];
list[j+1] = key;
}
}
BubbleSort(A, n)
for i←n-1 to 1 do
for j←0 to i-1 do
Swap if when j and j+1 elements are not in order
j++;
i--;
#define SWAP(x,y,t) ((t)=(x), (x)=(y), (y)=(t))
void bubble_sort(int list[], int n){
int i, j, temp;
for(i=n-1; i>0; i--){
for(j=0; j<i; j++)
if(list[j]>list[j+1])
SWAP(list[j], list[j+1], temp);
}
}
It is stable sort
Iterate 1-3 until the interval becomes 1


// Insert and sort elements apart by interval
//the range of sort is first to last
inc_insertion_sort(int list[], int first, int last, int gap){
int i, j, key;
for(i=first+gap; i<=last; i+=gap){
key = list[i];
for(j=i-gap; j>=first && key<list[j]; j-=gap){
list[j+gap] = list[j];
}
list[j+gap] = key;
}
}
//n= size
void sehll_sort(int list[], int n) {
int i, gap;
for(gap = n/2; gap>0; gap/=2){
if((gap%2)==0) gap++;
for(i=0; i<gap; i++){
inc_insertion_sort(list, i, n-1, gap);
}
}
}
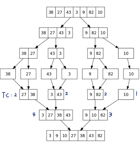
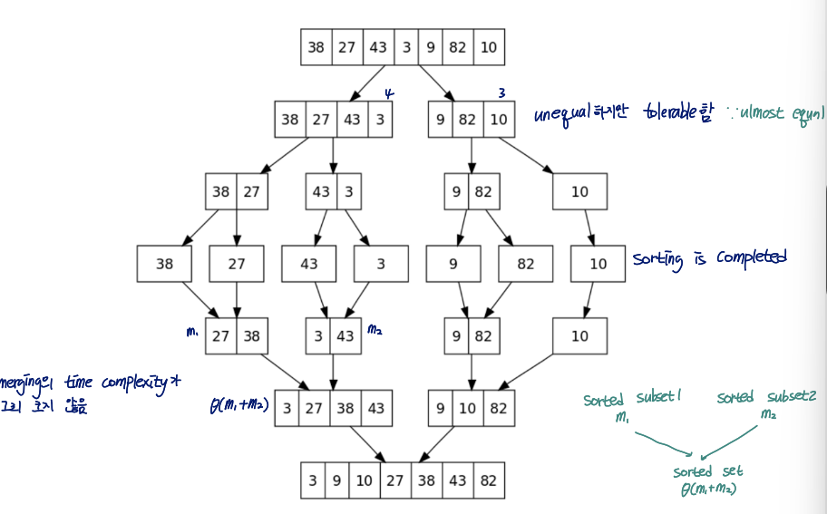
Using the divide and conquer method
Example
Input: (27 10 12 20 25 13 15 22)
1. Divide: divide it into (27 10 12 20) and (25 13 15 22)
2. Conquer: Sort the sub-arrays - (10 12 20 27) and (13 15 22 25)
3. Combine: Merge the sorted sub-arrays: (10 12 13 15 20 22 25 27)
merge_sort(list, left, right)
1. if left<righta
2. mid = (left+right)/2;
3. merge_sort(list, left, mid);
4. merge_sort(list, mid+1, right);
5. merge(list, left, mid, right);

merge(list, left, mid, right)
i←left;
j←mid+1;
k←left;
while(i<=mid && j<=right) do
if(list[i] <= list[j])
sorted[k]←list[i];
k++;
i++;
else
sorted[k] ← list[j]
k++;
j++;
copies the remaining elements to 'sorted';
copy 'sorted' to list;


int sorted[MAX_SIZE]
void merge(int list[], int left, int mid, int right){
int i, j, k, l;
i = left; j = mid+1; k = left;
//merge split-sorted arrays
while(i<=mid && j<=right){
if(list[i] <= list[j]){
sorted[k++] = list[i++];
}
else sorted[k++] = list[j++];
}
//right part에 복사 못한 데이터가 남아있는 경우
if(i>mid){
for(l=i; l<=right; l++){
sorted[k++] = list[l];
}
}
else{ //left part에 복사 못한 데이터 남아있는 경우
for(l=i; l<=mid; l++){
sorted[k++] = list[l];
}
}
// sorted를 list에 복사
for(l=left; l<=right; l++){
list[l] = sorted[l];
}
}
void merge_sort(int list[], int left, int right){
int mid;
if(left<right){
mid = (left+right)/2;
merge_sort(list, left, mid);
merge_sort(list, mid+1, right);
merge(list, left, mid, right);
}
}

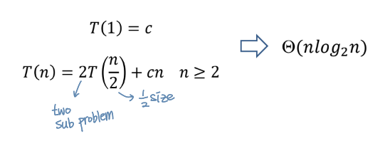
Totally, log₂n recursion
→ best and worst case : O(nlog₂n) and Ω(nlog₂n) => θ(nlog₂n)


void quick_sort(int list[], int left, int right){
if(left<right){
int q=partition(list, left, right);
quick_sort(list, left, q-1);
quick_sort(list, q+1, right);
}
}
int partition(int list[], int left, int right){
int pivot, temp;
int low, high;
low = left+1;
high = right;
pivot = list[left];
while(low<high){
while(low<right && list[low]<pivot){
low++;
}
while(high>left && list[high]>pivot){
high--;
}
if(low<high) SWAP(list[low], list[high], temp);
}
SWAP(list[left], list[high], temp);
return high;
}
int partition(int list[], int left, int right){
int temp;
int x = A[right]; //pivot
int i = left-1;
for(int j=left; j<right; j++){
if(A[j]<=x){
i++;
SWAP(A[i], A[j], temp);
}
}
SWAP(A[i+1], A[right], temp);
return i+1;
}

time complexity of this function: θ(n)
=> θ(nlog₂n)
=> θ(n²)
pivot을 랜덤하게 고르거나 중간값을 고르는 것이 솔루션이 될 수 있음!
.
.
.
+
pivot을 잘 고르면 merge보다 성능이 좋아서 더 많이 사용됨!
제한조건: 원소 type=integer, 원소 범위 알고 있어야 함
cumulated histogram(=cumulated destiny function=CDF) 사용

이게,,,어떻게 설명을 해야될지 모르겠네...그냥 코드 보면 이해 되니까 코드 보기로 하잡..
//A: input, B: output, k: possible range(원소 범위)
void counting_sort(A, B, k){
for(int i=0; i<k; i++){
C[i] = 0;
}
for(int j=0; j<n; j++){ //n: size of A
C[A[j]] += 1; //histogram(=PDF)
}
for(int i=1; i<k; i++){
C[i] += C[i-1]; //cumulated histogram(CDF)
}
for(int j=n-1; j>=0; j++){
B[C[A[j]]-1] = A[j];
C[A[j]] -= 1;
}
}
for문 중 i를 사용하는 것들:takes O(k) time
for문 중 j를 사용하는 것들:takes O(n) time
Total time: O(n+k)
k가 n보다 much smaller한 경우(ex.n=10000, k=500)에 counting sort에서 advantage를 얻을 수 있음
→ n=3, k=0~20101인 경우는 memory wasting이 심해서 meaningless
this algorithm is stable
numbers with the same value appear in the output array in the same order as in the input array
k가 큰 경우, counting sort에서의 benefit을 챙기며 sort하고 싶을 때를 위한 아이디어
sort the number for each digit
counting sort가 stable sort라서 이것도 statble sort

오른쪽일수록 less significant → 맨오른쪽부터 sort
sort 1 milion 64-bit numbers
→ O(4(n+2^16))
typical comparison-based sort보다 훨씬 빠름

#define BUCKETS 10
#define DIGITS 4
void radix_sort(int list[], int n){
int i, b, d, factor = 1;
QueueType queues[BUCKETS];
for(b=0; b<BUCKETS; b++) init(&queues[b]);
for(d=0; d<DIGITS; d++){
for(i=0; i<n; i++){
enqueue(&queues[(list[i]/factor) % BUCKETS], list[i]);
}
for(b=i=0; b<BUCKETS; b++){
while(!is_empty(&queues[b])){
list[i++] = dequeue(&queues[b]);
}
}
factor*=BUCKETS;
}
}
근데 queue보다 histogram 사용이 메모리를 적게 사용해서 histogram 사용해서 radix sort를 하는 것이 더 좋음
| Runtime(sec) | |
|---|---|
| Insert sort | 7.438 |
| Selection sort | 10.842 |
| Bubble sort | 22.894 |
| Shell sort | 0.056 |
| Quick sort | 0.014 |
| Heap sort | 0.034 |
| Merge sort | 0.026 |
생각보다 runtime 차이가 엄청나다!
따라서 sort 사용할 때 time complexity 유의하면서 방법 선택하는 게 좋음!