
I'm planning to make a website for uploading a to-do list.
First, let's make a wireframe!
https://www.figma.com/file/wvaXdUGsfk8lGSV7MLOG8X/To-Do-List?type=design&node-id=0%3A1&t=z8Le64HKECnTLdZw-1

Actually, it's my first time making web site. So I'm a little bit confused. I'm not sure about this process...
I made a Database ERD.
It's very simple project, so it looks shabby...

Then, I export wireframe made with fimga to zeplin.
I have never used those tools before so I had a problem with this process.
But finally, I Succeeded!
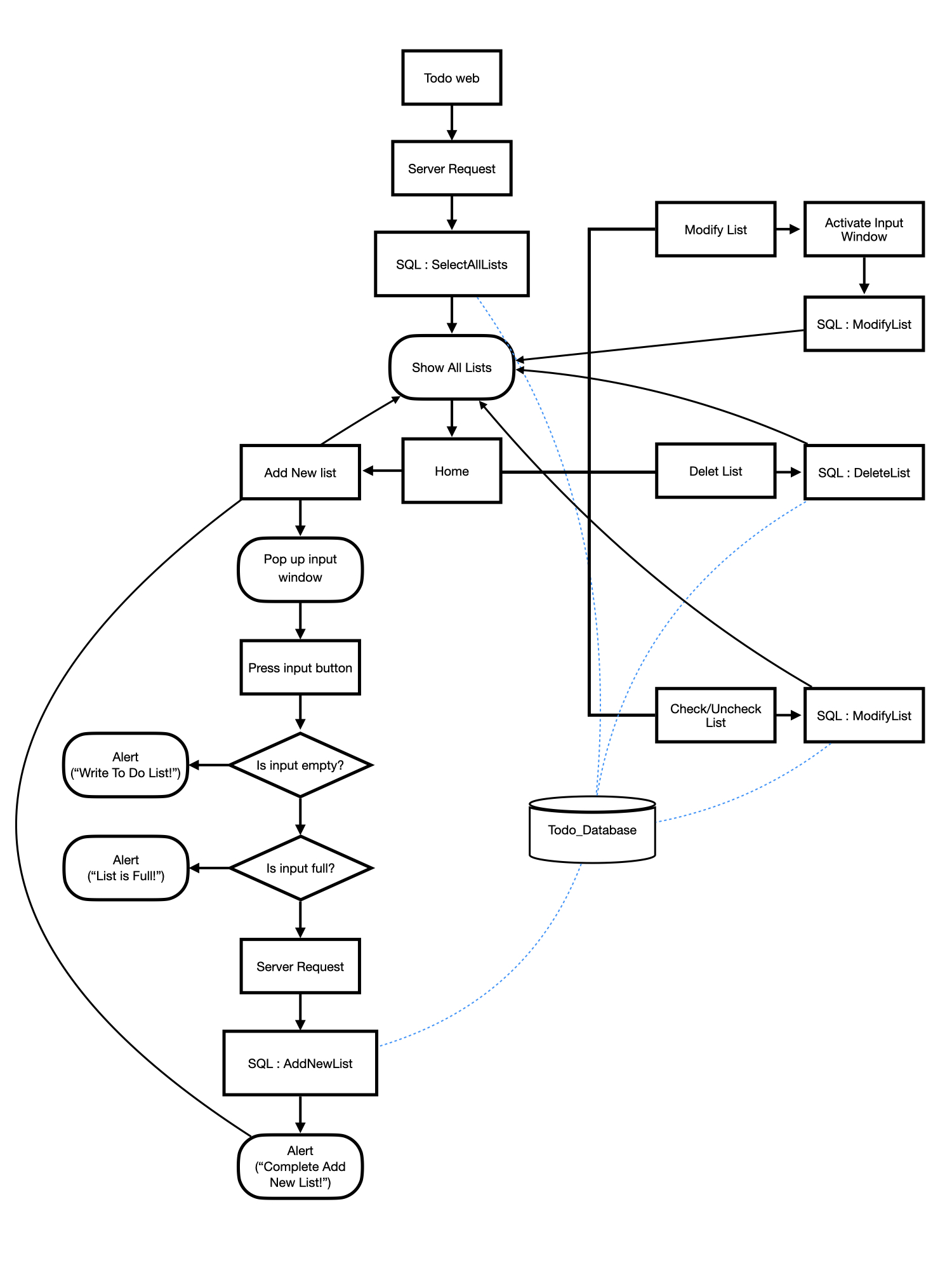
Here is flow chart of this page.
(Refer to the link : https://github.com/Si-Hyeak-KANG/JSP.TodoWeb_211021#%ED%94%84%EB%A1%9C%EC%A0%9D%ED%8A%B8-%EA%B8%B0%ED%9A%8D)

Let's move on to the implementation stage!