출처 : kubernetes patterns ‘2nd 발췌
애플리케이션 튜닝: 개발자가 코드를 변경해 애플리케이션 자체를 튜닝
Vertical Pod Autoscaler: Pod를 scale up 하는 방법
Horizontal Pod Autoscaler: Pod를 scale out 하는 방법
Cluster Autoscaler: Pod가 아닌 Node를 추가 하는 방법

출처 : AEWS 3기 스터디
keda-operator가 Deployment를 이벤트 발생 여부에 따라 0까지 스케일 조정keda-operator-metrics-apiserver가 HPA에 이벤트 메트릭 제공keda-admission-webhooks가 설정 검증 및 오류 방지| 오토스케일링 유형 | 대상 | 특징 | 단점 |
|---|---|---|---|
| HPA | Pod 개수 | CPU, Memory 기반 스케일링 | Pod 리소스 크기 변경 불가 |
| VPA | Pod 리소스 | CPU, Memory 설정 변경 | Pod 재기시작 필요 |
| CAS | 클러스터 너도 | 필요시 노드 추가/제거 | 클라우드에 종속적 |
| KEDA | 이벤트 기반 | Kafka, RabbitMQ 등과의 연동 | 설정이 복잡함 |
Kubernetes 클러스터의 노드 프로비저닝을 자동화하는 오픈소스 자동 확장 도구로, 효율성 향상과 비용 최적화를 목표로 한다.
출처 : https://aws.amazon.com/ko/blogs/korea/introducing-karpenter-an-open-source-high-performance-kubernetes-cluster-autoscaler/
# YAML 파일 다운로드
curl -O https://s3.ap-northeast-2.amazonaws.com/cloudformation.cloudneta.net/K8S/myeks-5week.yaml
# 변수 지정
CLUSTER_NAME=myeks
SSHKEYNAME=bocopile-key
MYACCESSKEY=<IAM Uesr 액세스 키>
MYSECRETKEY=<IAM Uesr 시크릿 키>
# CloudFormation 스택 배포
aws cloudformation deploy --template-file myeks-5week.yaml --stack-name $CLUSTER_NAME --parameter-overrides KeyName=$SSHKEYNAME SgIngressSshCidr=$(curl -s ipinfo.io/ip)/32 MyIamUserAccessKeyID=$MYACCESSKEY MyIamUserSecretAccessKey=$MYSECRETKEY ClusterBaseName=$CLUSTER_NAME --region ap-northeast-2
# CloudFormation 스택 배포 완료 후 작업용 EC2 IP 출력
aws cloudformation describe-stacks --stack-name myeks --query 'Stacks[*].Outputs[0].OutputValue' --output text
# AWS LoadBalancerController
helm repo add eks https://aws.github.io/eks-charts
helm install aws-load-balancer-controller eks/aws-load-balancer-controller -n kube-system --set clusterName=$CLUSTER_NAME \
--set serviceAccount.create=false --set serviceAccount.name=aws-load-balancer-controller

# ExternalDNS
echo $MyDomain
curl -s https://raw.githubusercontent.com/gasida/PKOS/main/aews/externaldns.yaml | MyDomain=$MyDomain MyDnzHostedZoneId=$MyDnzHostedZoneId envsubst | kubectl apply -f -
# gp3 스토리지 클래스 생성
cat <<EOF | kubectl apply -f -
kind: StorageClass
apiVersion: storage.k8s.io/v1
metadata:
name: gp3
annotations:
storageclass.kubernetes.io/is-default-class: "true"
allowVolumeExpansion: true
provisioner: ebs.csi.aws.com
volumeBindingMode: WaitForFirstConsumer
parameters:
type: gp3
allowAutoIOPSPerGBIncrease: 'true'
encrypted: 'true'
fsType: xfs # 기본값이 ext4
EOF
kubectl get sc

# kube-ops-view
helm repo add geek-cookbook https://geek-cookbook.github.io/charts/
helm install kube-ops-view geek-cookbook/kube-ops-view --version 1.2.2 --set service.main.type=ClusterIP --set env.TZ="Asia/Seoul" --namespace kube-system
# kubeopsview 용 Ingress 설정 : group 설정으로 1대의 ALB를 여러개의 ingress 에서 공용 사용
echo $CERT_ARN
cat <<EOF | kubectl apply -f -
apiVersion: networking.k8s.io/v1
kind: Ingress
metadata:
annotations:
alb.ingress.kubernetes.io/certificate-arn: $CERT_ARN
alb.ingress.kubernetes.io/group.name: study
alb.ingress.kubernetes.io/listen-ports: '[{"HTTPS":443}, {"HTTP":80}]'
alb.ingress.kubernetes.io/load-balancer-name: e-ingress-alb
alb.ingress.kubernetes.io/scheme: internet-facing
alb.ingress.kubernetes.io/ssl-redirect: "443"
alb.ingress.kubernetes.io/success-codes: 200-399
alb.ingress.kubernetes.io/target-type: ip
labels:
app.kubernetes.io/name: kubeopsview
name: kubeopsview
namespace: kube-system
spec:
ingressClassName: alb
rules:
- host: kubeopsview.e
http:
paths:
- backend:
service:
name: kube-ops-view
port:
number: 8080 # name: http
path: /
pathType: Prefix
EOF
# 설치된 파드 정보 확인
kubectl get pods -n kube-system
# service, ep, ingress 확인
kubectl get ingress,svc,ep -n kube-system
# Kube Ops View 접속 정보 확인 : 조금 오래 기다리면 접속됨...
echo -e "Kube Ops View URL = https://kubeopsview.$MyDomain/#scale=1.5"

open "https://kubeopsview.$MyDomain" # macOS

# repo 추가
helm repo add prometheus-community https://prometheus-community.github.io/helm-charts
# 파라미터 파일 생성 : PV/PVC(AWS EBS) 삭제에 불편하니, 4주차 실습과 다르게 PV/PVC 미사용
cat <<EOT > monitor-values.yaml
prometheus:
prometheusSpec:
scrapeInterval: "15s"
evaluationInterval: "15s"
podMonitorSelectorNilUsesHelmValues: false
serviceMonitorSelectorNilUsesHelmValues: false
retention: 5d
retentionSize: "10GiB"
# Enable vertical pod autoscaler support for prometheus-operator
verticalPodAutoscaler:
enabled: true
ingress:
enabled: true
ingressClassName: alb
hosts:
- prometheus.$MyDomain
paths:
- /*
annotations:
alb.ingress.kubernetes.io/scheme: internet-facing
alb.ingress.kubernetes.io/target-type: ip
alb.ingress.kubernetes.io/listen-ports: '[{"HTTPS":443}, {"HTTP":80}]'
alb.ingress.kubernetes.io/certificate-arn: $CERT_ARN
alb.ingress.kubernetes.io/success-codes: 200-399
alb.ingress.kubernetes.io/load-balancer-name: myeks-ingress-alb
alb.ingress.kubernetes.io/group.name: study
alb.ingress.kubernetes.io/ssl-redirect: '443'
grafana:
defaultDashboardsTimezone: Asia/Seoul
adminPassword: prom-operator
defaultDashboardsEnabled: false
ingress:
enabled: true
ingressClassName: alb
hosts:
- grafana.$MyDomain
paths:
- /*
annotations:
alb.ingress.kubernetes.io/scheme: internet-facing
alb.ingress.kubernetes.io/target-type: ip
alb.ingress.kubernetes.io/listen-ports: '[{"HTTPS":443}, {"HTTP":80}]'
alb.ingress.kubernetes.io/certificate-arn: $CERT_ARN
alb.ingress.kubernetes.io/success-codes: 200-399
alb.ingress.kubernetes.io/load-balancer-name: myeks-ingress-alb
alb.ingress.kubernetes.io/group.name: study
alb.ingress.kubernetes.io/ssl-redirect: '443'
kube-state-metrics:
rbac:
extraRules:
- apiGroups: ["autoscaling.k8s.io"]
resources: ["verticalpodautoscalers"]
verbs: ["list", "watch"]
customResourceState:
enabled: true
config:
kind: CustomResourceStateMetrics
spec:
resources:
- groupVersionKind:
group: autoscaling.k8s.io
kind: "VerticalPodAutoscaler"
version: "v1"
labelsFromPath:
verticalpodautoscaler: [metadata, name]
namespace: [metadata, namespace]
target_api_version: [apiVersion]
target_kind: [spec, targetRef, kind]
target_name: [spec, targetRef, name]
metrics:
- name: "vpa_containerrecommendations_target"
help: "VPA container recommendations for memory."
each:
type: Gauge
gauge:
path: [status, recommendation, containerRecommendations]
valueFrom: [target, memory]
labelsFromPath:
container: [containerName]
commonLabels:
resource: "memory"
unit: "byte"
- name: "vpa_containerrecommendations_target"
help: "VPA container recommendations for cpu."
each:
type: Gauge
gauge:
path: [status, recommendation, containerRecommendations]
valueFrom: [target, cpu]
labelsFromPath:
container: [containerName]
commonLabels:
resource: "cpu"
unit: "core"
selfMonitor:
enabled: true
alertmanager:
enabled: false
defaultRules:
create: false
kubeControllerManager:
enabled: false
kubeEtcd:
enabled: false
kubeScheduler:
enabled: false
prometheus-windows-exporter:
prometheus:
monitor:
enabled: false
EOT
cat monitor-values.yaml
# helm 배포
helm install kube-prometheus-stack prometheus-community/kube-prometheus-stack --version 69.3.1 \
-f monitor-values.yaml --create-namespace --namespace monitoring
# helm 확인
helm get values -n monitoring kube-prometheus-stack
kubectl get pv,pvc -A
kubectl df-pv

# 프로메테우스 웹 접속
open "https://prometheus.$MyDomain" # macOS
# 그라파나 웹 접속 : admin / prom-operator
open "https://grafana.$MyDomain" # macOS


# macOS 설치
brew tap aws/tap
brew install eks-node-viewer
eks-node-viewer

eks-node-viewer --resources cpu,memory --extra-labels eks-node-viewer/node-age

eks-node-viewer --extra-labels topology.kubernetes.io/zone
eks-node-viewer --extra-labels kubernetes.io/arch


eks-node-viewer --node-sort=eks-node-viewer/node-cpu-usage=dsc

karpenter Node만 조회 (현재 Karpenter가 미설치 되어 조회 되지 않음)
# Karenter nodes only
eks-node-viewer --node-selector "karpenter.sh/provisioner-name"

# Run and expose php-apache server
cat << EOF > php-apache.yaml
apiVersion: apps/v1
kind: Deployment
metadata:
name: php-apache
spec:
selector:
matchLabels:
run: php-apache
template:
metadata:
labels:
run: php-apache
spec:
containers:
- name: php-apache
image: registry.k8s.io/hpa-example
ports:
- containerPort: 80
resources:
limits:
cpu: 500m
requests:
cpu: 200m
---
apiVersion: v1
kind: Service
metadata:
name: php-apache
labels:
run: php-apache
spec:
ports:
- port: 80
selector:
run: php-apache
EOF
kubectl apply -f php-apache.yaml
kubectl exec -it deploy/php-apache -- cat /var/www/html/index.php

# 방법 1
cat <<EOF | kubectl apply -f -
apiVersion: autoscaling/v2
kind: HorizontalPodAutoscaler
metadata:
name: *hp-apache
spec:
scaleTargetRef:
apiVersion: apps/v1
kind: Deployment
name: php-apache
minReplicas: 1
maxReplicas: 10
metrics:
- type: Resource
resource:
name: cpu
target:
averageUtilization: 50
type: Utilization
EOF
# 방법 2
kubectl autoscale deployment php-apache --cpu-percent=50 --min=1 --max=10
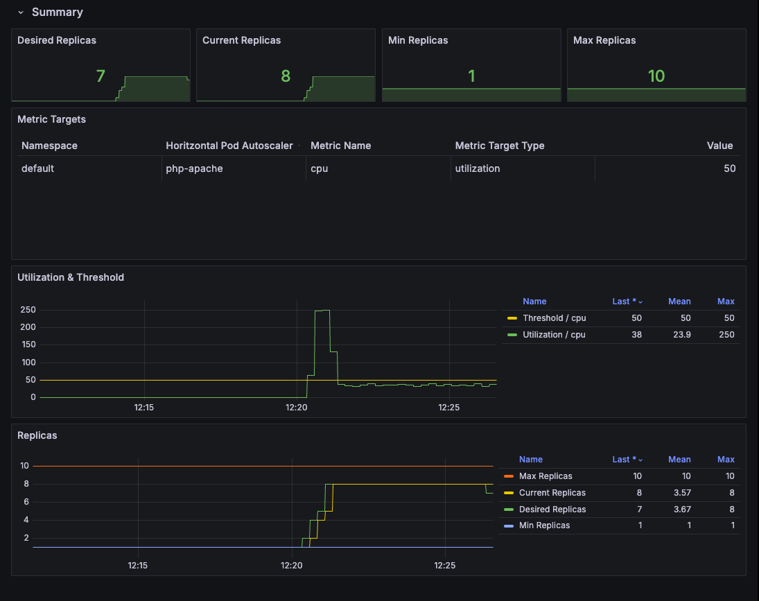
kubectl describe hpa

kubectl get hpa php-apache -o yaml | kubectl neat

# 반복 접속 1 (파드1 IP로 접속) >> 증가 확인 후 중지
while true;do curl -s $PODIP; sleep 0.5; done
# 반복 접속 2 (서비스명 도메인으로 파드들 분산*접속) >> 증가 확인(몇개까지 증가되는가? 그 이유는?) 후 중지
kubectl run -i --tty load-generator --rm --image=busybox:1.28 --restart=Never -- /bin/sh -c "while sleep 0.01; do wget -q -O- http://php-apache; done"

kubectl describe hpa



kubectl delete deploy,svc,hpa,pod --all


kubectl get --raw "/apis/metrics.k8s.io" -v=6 | jq
kubectl get --raw "/apis/metrics.k8s.io" | jq

cat <<EOT > keda-values.yaml
metricsServer*
useHostNetwork: true
prometheus:
metricServer:
enabled: true
port: 9022
portName: metrics
path: /metrics
serviceMonitor:
# Enables ServiceMonitor creation for the Prometheus Operator
enabled: true
podMonitor:
# Enables PodMonitor creation for the Prometheus Operator
enabled: true
operator:
enabled: true
port: 8080
serviceMonitor:
# Enables ServiceMonitor creation for the Prometheus Operator
enabled: true
podMonitor:
# Enables PodMonitor creation for the Prometheus Operator
enabled: true
webhooks:
enabled: true
port: 8020
serviceMonitor:
# Enables ServiceMonitor creation for the Prometheus webhooks
enabled: true
EOT
helm repo add kedacore https://kedacore.github.io/charts
helm repo update
helm install keda kedacore/keda --version 2.16.0 --namespace keda --create-namespace -f keda-values.yaml
kubectl get crd | grep keda
kubectl get all -n keda
kubectl get validatingwebhookconfigurations keda-admission -o yaml
kubectl get podmonitor,servicemonitors -n keda
kubectl get apiservice v1beta1.external.metrics.k8s.io -o yaml



kubectl get pod -n keda -l app=keda-operator-metrics-apiserver
kubectl get --raw "/apis/external.metrics.k8s.io/v1beta1" | jq

kubectl apply -f php-apache.yaml -n keda
kubectl get pod -n keda

cat <<EOT > keda-cron.yaml
apiVersion: keda.sh/v1alpha1
kind: ScaledObject
metadata:
name: php-apache-cron-scaled
spec:
minReplicaCount: 0
maxReplicaCount: 2 # Specifies the maximum number of replicas to scale up to (defaults to 100).
pollingInterval: 30 # Specifies how often KEDA should check for scaling events
cooldownPeriod: 300 # Specifies the cool-down period in seconds after a scaling event
scaleTargetRef: # Identifies the Kubernetes deployment or other resource that should be scaled.
apiVersion: apps/v1
kind: Deployment
name: php-apache
triggers: # Defines the specific configuration for your chosen scaler, including any required parameters or settings
- type: cron
metadata:
timezone: Asia/Seoul
start: 00,15,30,45 * * * *
end: 05,20,35,50 * * * *
desiredReplicas: "1"
EOT
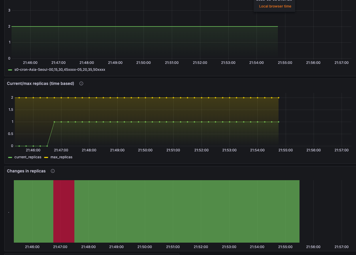
kubectl apply -f keda-cron.yaml -n keda
kubectl get ScaledObject,hpa,pod -n keda
kubectl get hpa -o jsonpath="{.items[0].spec}" -n keda | jq

watch -d 'kubectl get ScaledObject,hpa,pod -n keda'
kubectl get ScaledObject -w
kubectl get ScaledObject,hpa,pod -n keda
kubectl get hpa -o jsonpath="{.items[0].spec}" -n keda | jq



kubectl delete ScaledObject -n keda php-apache-cron-scaled && kubectl delete deploy php-apache -n keda && helm uninstall keda -n keda
kubectl delete namespace keda
pod자원을 최적값으로 수정하기 위해 pod를 재실행

최적값을 찾는 방식 : 기준값(파드가 동작하는데 필요한 최소한의 값)’ 결정


cd ~/autoscaler/vertical-pod-autoscaler/
tree hack

openssl version
# 확인 결과
OpenSSL 1.0.2k-fips 26 Jan 2017
# 1.0 제거
yum remove openssl -y
# openssl 1.1.1 이상 버전 확인
yum install openssl11 -y
openssl11 version
# 확인 결과
OpenSSL 1.1.1zb 11 Feb 2025
sed -i 's/openssl/openssl11/g' ~/autoscaler/vertical-pod-autoscaler/pkg/admission-controller/gencerts.sh
git status
git config --global user.email "you@example.com"
git config --global user.name "Your Name"
git add .
git commit -m "openssl version modify"
./hack/vpa-up.sh

sed -i 's/openssl/openssl11/g' ~/autoscaler/vertical-pod-autoscaler/pkg/admission-controller/gencerts.sh
./hack/vpa-up.sh

kubectl get crd | grep autoscaling
kubectl get mutatingwebhookconfigurations vpa-webhook-config
kubectl get mutatingwebhookconfigurations vpa-webhook-config -o json | jq


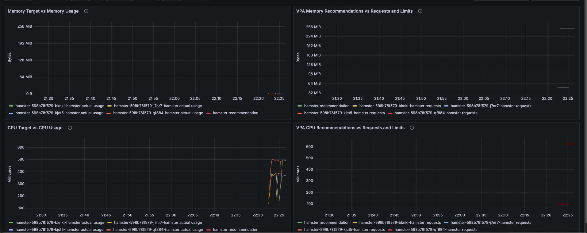
watch -d "kubectl top pod;echo "----------------------";kubectl describe pod | grep Requests: -A2"

cat examples/hamster.yaml
kubectl apply -f examples/hamster.yaml && kubectl get vpa -w
# 파드 리소스 Requestes 확인
kubectl describe pod | grep Requests: -A2

VPA에 의해 기존 파드 삭제 되고 신규 파드가 생성됨
kubectl get events --sort-by=".metadata.creationTimestamp" | grep VPA

- 변경

CPU Recommendation과 Requests and Limits 지표는 그라파나에서도 확인이 가능함

kubectl delete -f examples/hamster.yaml && cd ~/autoscaler/vertical-pod-autoscaler/ && ./hack/vpa-down.sh
Kubernetes 클러스터의 크기를 자동으로 조정하여 모든 파드가 실행될 수 있도록 하고 불필요한 노드가 없도록 관리
출처 : https://catalog.us-east-1.prod.workshops.aws/workshops/9c0aa9ab-90a9-44a6-abe1-8dff360ae428/ko-KR/100-scaling/200-cluster-scaling
aws ec2 describe-instances --filters Name=tag:Name,Values=$CLUSTER_NAME-ng1-Node --query "Reservations[*].Instances[*].Tags[*]" --output json | jq


해당 tags는 AWS Console에서도 확인이 가능

aws autoscaling describe-auto-scaling-groups \
--query "AutoScalingGroups[? Tags[? (Key=='eks:cluster-name') && Value=='myeks']].[AutoScalingGroupName, MinSize, MaxSize,DesiredCapacity]" \
--output table

export ASG_NAME=$(aws autoscaling describe-auto-scaling-groups --query "AutoScalingGroups[? Tags[? (Key=='eks:cluster-name') && Value=='myeks']].AutoScalingGroupName" --output text)
aws autoscaling update-auto-scaling-group --auto-scaling-group-name ${ASG_NAME} --min-size 3 --desired-capacity 3 --max-size 6
aws autoscaling describe-auto-scaling-groups \
--query "AutoScalingGroups[? Tags[? (Key=='eks:cluster-name') && Value=='myeks']].[AutoScalingGroupName, MinSize, MaxSize,DesiredCapacity]" \
--output table

curl -s -O https://raw.githubusercontent.com/kubernetes/autoscaler/master/cluster-autoscaler/cloudprovider/aws/examples/cluster-autoscaler-autodiscover.yaml
yaml 파일을 분석하다 보면 ‘’ 가 존재함을 확인
```bash
cat cluster-autoscaler-autodiscover.yaml
```

sed -i -e "s|<YOUR CLUSTER NAME>|$CLUSTER_NAME|g" cluster-autoscaler-autodiscover.yaml
kubectl apply -f cluster-autoscaler-autodiscover.yaml

kubectl get pod -n kube-system | grep cluster-autoscaler
kubectl describe deployments.apps -n kube-system cluster-autoscaler
kubectl describe deployments.apps -n kube-system cluster-autoscaler | grep node-group-auto-discovery


while true; do kubectl get node; echo "------------------------------" ; date ; sleep 1; done
while true; do aws ec2 describe-instances --query "Reservations[*].Instances[*].{PrivateIPAdd:PrivateIpAddress,InstanceName:Tags[?Key=='Name']|[0].Value,Status:State.Name}" --filters Name=instance-state-name,Values=running --output text ; echo "------------------------------"; date; sleep 1; done

cat << EOF > nginx.yaml
apiVersion: apps/v1
kind: Deployment
metadata:
name: nginx-to-scaleout
spec:
replicas: 1
selector:
matchLabels:
app: nginx
template:
metadata:
labels:
service: nginx
app: nginx
spec:
containers:
- image: nginx
name: nginx-to-scaleout
resources:
limits:
cpu: 500m
memory: 512Mi
requests:
cpu: 500m
memory: 512Mi
EOF
kubectl apply -f nginx.yaml
kubectl get deployment/nginx-to-scaleout

kubectl scale --replicas=15 deployment/nginx-to-scaleout && date

kubectl get pods -l app=nginx -o wide --watch
kubectl -n kube-system logs -f deployment/cluster-autoscaler

eks-node-viewer --resources cpu,memory

kubectl delete -f nginx.yaml && date
Node 자동으로 생성된것은 CloudTrail에서도 확인이 가능

kubectl delete -f nginx.yaml
aws autoscaling update-auto-scaling-group --auto-scaling-group-name ${ASG_NAME} --min-size 3 --desired-capacity 3 --max-size 3
aws autoscaling describe-auto-scaling-groups --query "AutoScalingGroups[? Tags[? (Key=='eks:cluster-name') && Value=='myeks']].[AutoScalingGroupName, MinSize, MaxSize,DesiredCapacity]" --output table

삭제 까지 약 10분 정도 소요됨
삭제 진행중

- 삭제 완료

kubectl delete -f cluster-autoscaler-autodiscover.yaml
노드수 증가에 비례하여 성능 처리가 필요한 애플리케이션 (파드)를 수평으로 자동확장하는 기능

helm repo add cluster-proportional-autoscaler https://kubernetes-sigs.github.io/cluster-proportional-autoscaler
# CPA규칙을 설정하고 helm차트를 릴리즈 필요
helm upgrade --install cluster-proportional-autoscaler cluster-proportional-autoscaler/cluster-proportional-autoscaler
cat <<EOT > cpa-nginx.yaml
apiVersion: apps/v1
kind: Deployment
metadata:
name: nginx-deployment
spec:
replicas: 1
selector:
matchLabels:
app: nginx
template:
metadata:
labels:
app: nginx
spec:
containers:
- name: nginx
image: nginx:latest
resources:
limits:
cpu: "100m"
memory: "64Mi"
requests:
cpu: "100m"
memory: "64Mi"
ports:
- containerPort: 80
EOT
kubectl apply -f cpa-nginx.yaml
cat <<EOF > cpa-values.yam
config:
ladder:
nodesToReplicas:
- [1, 1]
- [2, 2]
- [3, 3]
- [4, 3]
- [5, 5]
options:
namespace: default
target: "deployment/nginx-deployment"
EOF
kubectl describe cm cluster-proportional-autoscaler

watch -d kubectl get pod

helm upgrade --install cluster-proportional-autoscaler -f cpa-values.yaml cluster-proportional-autoscaler/cluster-proportional-autoscaler

모니터링 결과CPA 및 Nginx pod 2개 추가 된것을 확인 할수 있다.

export ASG_NAME=$(aws autoscaling describe-auto-scaling-groups --query "AutoScalingGroups[? Tags[? (Key=='eks:cluster-name') && Value=='myeks']].AutoScalingGroupName" --output text)
aws autoscaling update-auto-scaling-group --auto-scaling-group-name ${ASG_NAME} --min-size 5 --desired-capacity 5 --max-size 5
aws autoscaling describe-auto-scaling-groups --query "AutoScalingGroups[? Tags[? (Key=='eks:cluster-name') && Value=='myeks']].[AutoScalingGroupName, MinSize, MaxSize,DesiredCapacity]" --output table

Node가 증가 됨에 따라 Nginx pod도 5개로 변경 된것을 확인

aws autoscaling update-auto-scaling-group --auto-scaling-group-name ${ASG_NAME} --min-size 4 --desired-capacity 4 --max-size 4
aws autoscaling describe-auto-scaling-groups --query "AutoScalingGroups[? Tags[? (Key=='eks:cluster-name') && Value=='myeks']].[AutoScalingGroupName, MinSize, MaxSize,DesiredCapacity]" --output table

Node개 4개로 축소 됨에 따라 Nginx Pod도 4개로 변경 된것을 확인

helm uninstall cluster-proportional-autoscaler && kubectl delete -f cpa-nginx.yaml
kubernetes 클러스터에서 노드를 자동으로 프로비저닝하고 관리하기 위한 오픈 소스 도구.



# 변수 설정
export KARPENTER_NAMESPACE="kube-system"
export KARPENTER_VERSION="1.2.1"
export K8S_VERSION="1.32"
export AWS_PARTITION="aws" # if you are not using standard partitions, you may need to configure to aws-cn / aws-us-gov
export CLUSTER_NAME="bocopile-karpenter-demo" # ${USER}-karpenter-demo
export AWS_DEFAULT_REGION="ap-northeast-2"
export AWS_ACCOUNT_ID="$(aws sts get-caller-identity --query Account --output text)"
export TEMPOUT="$(mktemp)"
export ALIAS_VERSION="$(aws ssm get-parameter --name "/aws/service/eks/optimized-ami/${K8S_VERSION}/amazon-linux-2023/x86_64/standard/recommended/image_id" --query Parameter.Value | xargs aws ec2 describe-images --query 'Images[0].Name' --image-ids | sed -r 's/^.*(v[[:digit:]]+).*$/\1/')"
# 확인
echo "${KARPENTER_NAMESPACE}" "${KARPENTER_VERSION}" "${K8S_VERSION}" "${CLUSTER_NAME}" "${AWS_DEFAULT_REGION}" "${AWS_ACCOUNT_ID}" "${TEMPOUT}" "${ALIAS_VERSION}"
## IAM Policy : KarpenterControllerPolicy-gasida-karpenter-demo
## IAM Role : KarpenterNodeRole-gasida-karpenter-demo
curl -fsSL https://raw.githubusercontent.com/aws/karpenter-provider-aws/v"${KARPENTER_VERSION}"/website/content/en/preview/getting-started/getting-started-with-karpenter/cloudformation.yaml > "${TEMPOUT}" \
&& aws cloudformation deploy \
--stack-name "Karpenter-${CLUSTER_NAME}" \
--template-file "${TEMPOUT}" \
--capabilities CAPABILITY_NAMED_IAM \
--parameter-overrides "ClusterName=${CLUSTER_NAME}"
eksctl create cluster -f - <<EOF
---
apiVersion: eksctl.io/v1alpha5
kind: ClusterConfig
metadata:
name: ${CLUSTER_NAME}
region: ${AWS_DEFAULT_REGION}
version: "${K8S_VERSION}"
tags:
karpenter.sh/discovery: ${CLUSTER_NAME}
iam:
withOIDC: true
podIdentityAssociations:
- namespace: "${KARPENTER_NAMESPACE}"
serviceAccountName: karpenter
roleName: ${CLUSTER_NAME}-karpenter
permissionPolicyARNs:
- arn:${AWS_PARTITION}:iam::${AWS_ACCOUNT_ID}:policy/KarpenterControllerPolicy-${CLUSTER_NAME}
iamIdentityMappings:
- arn: "arn:${AWS_PARTITION}:iam::${AWS_ACCOUNT_ID}:role/KarpenterNodeRole-${CLUSTER_NAME}"
username: system:node:{{EC2PrivateDNSName}}
groups:
- system:bootstrappers
- system:nodes
## If you intend to run Windows workloads, the kube-proxy group should be specified.
# For more information, see https://github.com/aws/karpenter/issues/5099.
# - eks:kube-proxy-windows
managedNodeGroups:
- instanceType: m5.large
amiFamily: AmazonLinux2023
name: ${CLUSTER_NAME}-ng
desiredCapacity: 2
minSize: 1
maxSize: 10
iam:
withAddonPolicies:
externalDNS: true
addons:
- name: eks-pod-identity-agent
EOF
eksctl get cluster
eksctl get nodegroup --cluster $CLUSTER_NAME
eksctl get iamidentitymapping --cluster $CLUSTER_NAME
eksctl get iamserviceaccount --cluster $CLUSTER_NAME
eksctl get addon --cluster $CLUSTER_NAME

kubectl ctx
kubectl config rename-context "<각자 자신의 IAM User>@<자신의 Nickname>-karpenter-demo.ap-northeast-2.eksctl.io" "karpenter-demo"
kubectl config rename-context "bocopile@bocopile-karpenter-demo.ap-northeast-2.eksctl.io" "karpenter-demo"

kubectl ns default
kubectl cluster-info
kubectl get node --label-columns=node.kubernetes.io/instance-type,eks.amazonaws.com/capacityType,topology.kubernetes.io/zone
kubectl get pod -n kube-system -owide
kubectl get pdb -A
kubectl describe cm -n kube-system aws-auth


생성되지 않음을 확인
aws iam create-service-linked-role --aws-service-name spot.amazonaws.com || true

helm registry logout public.ecr.awsexport CLUSTER_ENDPOINT="$(aws eks describe-cluster --name "${CLUSTER_NAME}" --query "cluster.endpoint" --output text)"
export KARPENTER_IAM_ROLE_ARN="arn:${AWS_PARTITION}:iam::${AWS_ACCOUNT_ID}:role/${CLUSTER_NAME}-karpenter"
echo "${CLUSTER_ENDPOINT} ${KARPENTER_IAM_ROLE_ARN}" 
helm upgrade --install karpenter oci://public.ecr.aws/karpenter/karpenter --version "${KARPENTER_VERSION}" --namespace "${KARPENTER_NAMESPACE}" --create-namespace \
--set "settings.clusterName=${CLUSTER_NAME}" \
--set "settings.interruptionQueue=${CLUSTER_NAME}" \
--set controller.resources.requests.cpu=1 \
--set controller.resources.requests.memory=1Gi \
--set controller.resources.limits.cpu=1 \
--set controller.resources.limits.memory=1Gi \
--waithelm list -n kube-system
kubectl get-all -n $KARPENTER_NAMESPACE
kubectl get all -n $KARPENTER_NAMESPACE
kubectl get crd | grep karpenter 
사전 작업
helm repo add grafana-charts https://grafana.github.io/helm-charts
helm repo add prometheus-community https://prometheus-community.github.io/helm-charts
helm repo update
kubectl create namespace monitoring
프로메테우스 설치
curl -fsSL https://raw.githubusercontent.com/aws/karpenter-provider-aws/v"${KARPENTER_VERSION}"/website/content/en/preview/getting-started/getting-started-with-karpenter/prometheus-values.yaml | envsubst | tee prometheus-values.yaml
helm install --namespace monitoring prometheus prometheus-community/prometheus --values prometheus-values.yaml
알럿 매니저 삭제 (사용하지 않음)
kubectl delete sts -n monitoring prometheus-alertmanager
프로메테우스 접속 설정
export POD_NAME=$(kubectl get pods --namespace monitoring -l "app.kubernetes.io/name=prometheus,app.kubernetes.io/instance=prometheus" -o jsonpath="{.items[0].metadata.name}")
kubectl --namespace monitoring port-forward $POD_NAME 9090 &
open http://127.0.0.1:9090

그라파나 설치
curl -fsSL https://raw.githubusercontent.com/aws/karpenter-provider-aws/v"${KARPENTER_VERSION}"/website/content/en/preview/getting-started/getting-started-with-karpenter/grafana-values.yaml | tee grafana-values.yaml
helm install --namespace monitoring grafana grafana-charts/grafana --values grafana-values.yaml
admin 암호 확인
kubectl get secret --namespace monitoring grafana -o jsonpath="{.data.admin-password}" | base64 --decode ; echo
그라파나 접속
kubectl port-forward --namespace monitoring svc/grafana 3000:80 &
open http://127.0.0.1:3000


securityGroupSelector 및 subnetSelector를 사용해 리소스를 검색함.consolidationPolicy): 미사용 노드를 제거하여 비용을 절감하되, 데몬셋은 제외됨. consolidateAfter=Never로 설정하면 통합 비활성화 가능.securityGroupSelectorTerms 및 subnetSelectorTerms를 사용해 노드 시작 시 필요한 리소스를 검색함. 리소스 공유 방식에 따라 태그 지정 방식이 달라질 수 있음.echo $ALIAS_VERSION

cat <<EOF | envsubst | kubectl apply -f -
apiVersion: karpenter.sh/v1
kind: NodePool
metadata:
name: default
spec:
template:
spec:
requirements:
- key: kubernetes.io/arch
operator: In
values: ["amd64"]
- key: kubernetes.io/os
operator: In
values: ["linux"]
- key: karpenter.sh/capacity-type
operator: In
values: ["on-demand"]
- key: karpenter.k8s.aws/instance-category
operator: In
values: ["c", "m", "r"]
- key: karpenter.k8s.aws/instance-generation
operator: Gt
values: ["2"]
nodeClassRef:
group: karpenter.k8s.aws
kind: EC2NodeClass
name: default
expireAfter: 720h # 30 * 24h = 720h
limits:
cpu: 1000
disruption:
consolidationPolicy: WhenEmptyOrUnderutilized
consolidateAfter: 1m
---
apiVersion: karpenter.k8s.aws/v1
kind: EC2NodeClass
metadata:
name: default
spec:
role: "KarpenterNodeRole-${CLUSTER_NAME}" # replace with your cluster name
amiSelectorTerms:
- alias: "al2023@${ALIAS_VERSION}" # ex) al2023@latest
subnetSelectorTerms:
- tags:
karpenter.sh/discovery: "${CLUSTER_NAME}" # replace with your cluster name
securityGroupSelectorTerms:
- tags:
karpenter.sh/discovery: "${CLUSTER_NAME}" # replace with your cluster name
EOF
kubectl get nodepool,ec2nodeclass,nodeclaims

deployment 배포
# pause 파드 1개에 CPU 1개 최소 보장 할당할 수 있게 디플로이먼트 배포
cat <<EOF | kubectl apply -f -
apiVersion: apps/v1
kind: Deployment
metadata:
name: inflate
spec:
replicas: 0
selector:
matchLabels:
app: inflate
template:
metadata:
labels:
app: inflate
spec:
terminationGracePeriodSeconds: 0
securityContext:
runAsUser: 1000
runAsGroup: 3000
fsGroup: 2000
containers:
- name: inflate
image: public.ecr.aws/eks-distro/kubernetes/pause:3.7
resources:
requests:
cpu: 1
securityContext:
allowPrivilegeEscalation: false
EOF
eks 모니터링
eks-node-viewer --resources cpu,memory
scale up
kubectl scale deployment inflate --replicas 5

출력 로그 분석
kubectl logs -f -n "${KARPENTER_NAMESPACE}" -l app.kubernetes.io/name=karpenter -c controller
kubectl logs -f -n "${KARPENTER_NAMESPACE}" -l app.kubernetes.io/name=karpenter -c controller | jq '.'
kubectl logs -n "${KARPENTER_NAMESPACE}" -l app.kubernetes.io/name=karpenter -c controller | grep 'launched nodeclaim' | jq '.'

NodeClaim 확인
kubectl get nodeclaims
kubectl describe nodeclaims
kubectl get node -l karpenter.sh/registered=true -o jsonpath="{.items[0].metadata.labels}" | jq '.'


위의 스팩 중에서 현재 상태에서 최적인 스팩을 선정한다.

deployment 삭제
# Now, delete the deployment. After a short amount of time, Karpenter should terminate the empty nodes due to consolidation.
kubectl delete deployment inflate && date
출력 로그 확인 => 삭제 된 것을 확인
# 출력 로그 분석해보자!
kubectl logs -f -n "${KARPENTER_NAMESPACE}" -l app.kubernetes.io/name=karpenter -c controller | jq '.'


spot-to-Spot Consolidation
기존 NodePool 제거
kubectl delete nodepool,ec2nodeclass default
모니터링
kubectl logs -f -n "${KARPENTER_NAMESPACE}" -l app.kubernetes.io/name=karpenter -c controller | jq '.'
eks-node-viewer --resources cpu,memory --node-selector "karpenter.sh/registered=true" --extra-labels eks-node-viewer/node-age
watch -d "kubectl get nodes -L karpenter.sh/nodepool -L node.kubernetes.io/instance-type -L karpenter.sh/capacity-type"
Karpenter Node Pool 및 EC2 Node Class 생성
cat <<EOF | envsubst | kubectl apply -f -
apiVersion: karpenter.sh/v1
kind: NodePool
metadata:
name: default
spec:
template:
spec:
nodeClassRef:
group: karpenter.k8s.aws
kind: EC2NodeClass
name: default
requirements:
- key: kubernetes.io/os
operator: In
values: ["linux"]
- key: karpenter.sh/capacity-type
operator: In
values: ["on-demand"]
- key: karpenter.k8s.aws/instance-category
operator: In
values: ["c", "m", "r"]
- key: karpenter.k8s.aws/instance-size
operator: NotIn
values: ["nano","micro","small","medium"]
- key: karpenter.k8s.aws/instance-hypervisor
operator: In
values: ["nitro"]
expireAfter: 1h # nodes are terminated automatically after 1 hour
limits:
cpu: "1000"
memory: 1000Gi
disruption:
consolidationPolicy: WhenEmptyOrUnderutilized # policy enables Karpenter to replace nodes when they are either empty or underutilized
consolidateAfter: 1m
---
apiVersion: karpenter.k8s.aws/v1
kind: EC2NodeClass
metadata:
name: default
spec:
role: "KarpenterNodeRole-${CLUSTER_NAME}" # replace with your cluster name
amiSelectorTerms:
- alias: "al2023@latest"
subnetSelectorTerms:
- tags:
karpenter.sh/discovery: "${CLUSTER_NAME}" # replace with your cluster name
securityGroupSelectorTerms:
- tags:
karpenter.sh/discovery: "${CLUSTER_NAME}" # replace with your cluster name
EOF
확인
kubectl get nodepool,ec2nodeclass

샘플 워크로드 배포
cat <<EOF | kubectl apply -f -
apiVersion: apps/v1
kind: Deployment
metadata:
name: inflate
spec:
replicas: 5
selector:
matchLabels:
app: inflate
template:
metadata:
labels:
app: inflate
spec:
terminationGracePeriodSeconds: 0
securityContext:
runAsUser: 1000
runAsGroup: 3000
fsGroup: 2000
containers:
- name: inflate
image: public.ecr.aws/eks-distro/kubernetes/pause:3.7
resources:
requests:
cpu: 1
memory: 1.5Gi
securityContext:
allowPrivilegeEscalation: false
EOF
확인
kubectl get nodes -L karpenter.sh/nodepool -L node.kubernetes.io/instance-type -L karpenter.sh/capacity-type
kubectl get nodeclaims
kubectl describe nodeclai
kubectl logs -f -n "${KARPENTER_NAMESPACE}" -l app.kubernetes.io/name=karpenter -c controller | jq '.'
kubectl logs -n "${KARPENTER_NAMESPACE}" -l app.kubernetes.io/name=karpenter -c controller | grep 'launched nodeclaim' | jq '.'


scale 12 로 변경 및 확인
kubectl scale deployment/inflate --replicas 12
kubectl get nodeclaims

scale 5로 변경 및 확인
바로 변경되지 않음 (일정 시간이 소요)
kubectl scale deployment/inflate --replicas 5
kubectl get nodeclaims
변경 직후

일정 시간 경과 후

로그 확인
kubectl logs -f -n "${KARPENTER_NAMESPACE}" -l app.kubernetes.io/name=karpenter -c controller | jq '.'

g)
삭제
kubectl delete deployment inflate
kubectl delete nodepool,ec2nodeclass default
# Karpenter helm 삭제
helm uninstall karpenter --namespace "${KARPENTER_NAMESPACE}"
# Karpenter IAM Role 등 생성한 CloudFormation 삭제
aws cloudformation delete-stack --stack-name "Karpenter-${CLUSTER_NAME}"
# EC2 Launch Template 삭제
aws ec2 describe-launch-templates --filters "Name=tag:karpenter.k8s.aws/cluster,Values=${CLUSTER_NAME}" |
jq -r ".LaunchTemplates[].LaunchTemplateName" |
xargs -I{} aws ec2 delete-launch-template --launch-template-name {}
# 클러스터 삭제
eksctl delete cluster --name "${CLUSTER_NAME}"