Look-alike Modeling and Serving (Naver / 2021)

gorany·2024년 12월 31일

AdTech : Industry Case

목록 보기
1/3

1 배경

  • 광고주
    • 자기의 광고에 관심이 있고, 그 광고에 반응한 사용자에게만 자기의 광고가 나가기를 바람. 그렇게 되어야 광고주는 헛돈을 쓰지 않고 광고를 집행할 수 있다.
  • 사용자
    • 관심없는 광고가 노출되지 않아서 좋고 만족도가 올라감
  • 플랫폼
    • 쓸모없는 광고를 줄이고, 이 유저에게 맞는 광고만 보낼 수 있어서 많은 기회를 얻게 된다.

2 Look-alike 란?

  • Look-alike (유사타겟) : 특정한 유저 그룹(seed)이 주어졌을 때, 해당 그룹과 비슷한 유저그룹을 찾아내는 모델
  • Look-alike 요구 사항 : 광고 효율이 좋을 것 ( CVR이 높아야 함 )
    • 더 욕심을 부리자면 CTR 과 노출량 까지 높기를 원함
  • 하지만 문제사항은 다음과 같음
    • 유사 targeting 을 하기 위해서는 Seed 는 "광고주가 소유" 하고 있음. 이러한 정답셋은 우리(Naver)에게 없다는것이 문제
      • 그래서 네이버 플랫폼은 seed (광고주가 소유한 유저 정보)가 없기 때문에 임의로 seed를 만들어서 평가함.
      • 2가지 seed set (스마트스토어 방문자, 상품페이지 조회자)를 사용하여 오프라인 테스트 진행.
  • 오프라인 테스트 시 Metric 은 아래와 같음
    • CVR(conversion rate, 전환수/클릭수)
    • CTR(click through rate, 클릭수/노출수)
    • CTCVR(CTR * CVR)
  • 처리량에서 고려해야 할 부분 : 1억 이상의 유저(브라우저별 익명화된 유저, 쿠키)에 대해 유사도 계산을 10분 이내로 진행 요망

3 Model Architecture

  • Real-time Attention Based Look-alike Model for Recommender System(링크) 의 아이디어를 차용함

  • Offline : 사용자 행태 학습 후 embedding을 만들고 이를 저장함
    • Internal Data warehouse : 네이버의 각종 서비스의 사용자 행태 log 데이터
    • Data manipluation Batch service : 네이버의 여러 log 데이터를 Feature로서 store에 저장
    • 해당 Feature Store 를 이용하여 User Embedding Model 을 학습 후, 그 결과물을 다시 Embedding 한 뒤 이를 다시 저장함.
    • 정확도가 목표이며 오프라인에서 진행되는 것이므로, 긴 기간의 데이터를 이용하여 충분한 데이터를 통해 정확한 embedding값을 계산해서 적재하고 있음
  • Online : 저장된 embedding을 이용하여 실시간 요청에 따른 Look-alike learning을 진행함
    • 광고주는 몇명을 늘리고, 어떤 seed 를 가지고 늘릴지를 정한 뒤 prioirty queue 에 보냄
    • 광고주에게 받은 Request Seed는 priority queue에서 우선순위를 설정하여 PU learning이 진행됨.
    • learning 및 inference가 끝난 결과물은 priority queue를 통해 광고주에게 전달됨.
    • 이 과정 전체가 일정 시간(최대 10분) 내로 진행되어야 하기 때문에 request가 쌓이지 않도록 빠르게 처리하는 것 또한 중요함.

4 Offline Part (Embedding)

  • User embedding vector 를 잘 생성하는것이 목표
  • 목표(CTR, CVR, 노출, ROAS 등)에 따라 추출되는 특징이 달라짐. 이때 네이버에서는 광고주의 목표가 CVR이었기 때문에, 전환을 기준으로 임베딩을 생성함

4.1 User Embedding Model

  • Multi-class classification task 에 따른 학습을 하고 있음.
    • Input X : 쿠키별 사용자의 행동 데이터
    • Label Y : 상품 카테고리 구매 여부
      • 여러 실험 결과를 통해서 전환행태에는 상품 카테고리 구매 여부를 label로 두는 것이 가장 적절하다고 판단
      • 카테고리 약 600개 (IAB audience taxonomy - purchase intent 참고)

4.2 Dataset 생성

  • Input : 쿠키별 사용자의 행동 데이터
  • Label : 유저가 구매한 목록의 카테고리를 one-hot으로 labeling 함.
    • 유저가 여러가지 카테고리를 가져 너무 많이 구매하면 max 를 20개로 제한.
    • 만약 이를 제한하지 않으면 모델에 너무 같은 유저에 대한 데이터가 중복해서 들어가 Bias 가 생길 수 있기 때문이다.

  • Sampling : Negative Sampling 과정을 통해서, 학습량을 줄임
    • 1:10 negative sampling 을 진행함. 즉 positive 1개당 10개의 nagative 를 학습
      • sampling distribution : 카테고리가 자주 등장할수록 많이 sampling 되도록 수정함. ( log - uniform distribution )

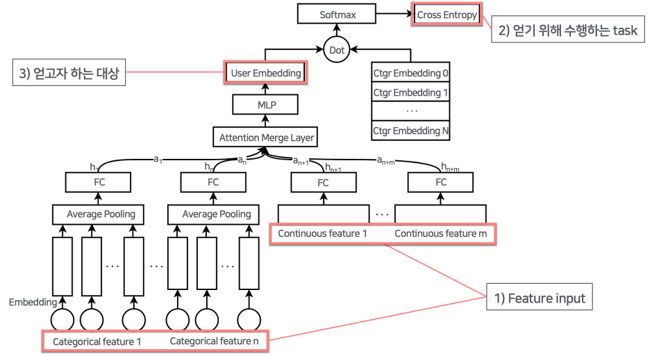
4.3 Model

Feature Input

  • 카테고리 Feature
    • Categorical Feature 의 경우 ont - hot vector 로 이루어져 있어, embedding 을 통하여 continuous vector 로 바꾸어줌.
      • 각 feature 들은 Average pooling 을 통하여 FC 로 합쳐줌
    • embedding 을 통해 continuous feature 로 바꿔줌
  • 연속형 Feature : 스케일링 (min max ....)
  • FC layer를 통해 차원 맞춰주기
  • 차원을 맞춘 이유는 Attention Merge Layer로 feature vector 들을 합쳐주기 위함 attention score를 이용하여 weighted sum을 진행.
    • attention score matrix 어떤 input이 들어오느냐에 따라 feature의 중요도를 연산하여 학습. 최종 weight 를 계산

  • MLP (Multi Layer Perceptron)를 지나 최종적으로 User Embedding Vector가 만들어짐
  • Negative sampling을 진행했던 카테고리의 embedding matrix와 dot product 를 통해 각 카테고리별 logit을 만들어냄
  • Softmax, Cross Entropy로 loss 계산

4.4 User Embedding 시각화

  • 두 브랜드의 유저가 다른공간에 잘 나타나고 있는것을 볼 수 있음

5 Online Part : Look-alike Learning

  • 목표 : Seed와 user embedding을 사용하여 가까운 사용자 set 반환
    • Seed : 1,000 ~3M 사용자 셋 (1만~10만 권장)
    • User Embedding : Offline part에서 생성
    • 처리 속도 : 10분 이내 ASAP 완료

5.1 PU Learning

  • 원래의 supervised learning에서는 positive와 negative example이 모두 존재하지만, 현재의 데이터는 positive와 unlabeled만 존재함. PU learning은 U를 positive와 negative로 분리하는 classifier를 만드는 것이 목표
    • Positive example(P) : {Seed}
    • Unlabeled example(U) : {전체 유저 - Seed}

  • 2-stage learning
    • stage 1.
      1. P 와 U1U^1 (U 전체에서 샘플링한 데이터) 을 이용해 모델을 Training
      2. Classifier 1 에 대해서 UU1U-U^1 을 구분하도록 모델링 함
      3. 구분된 결과 중 positive를 UpU^p, negative를 UnU^n으로 표현한다.
    • stage 2.
      • UnU^n을 다시 샘플링하여 U2U^2를 만든다.
      • P와 U2U^2 (negative)를 학습하여 classifier 2를 만든다.

  • classifier2을 이용하여 UU에서 positive한 user를 찾는다. positive한 확률로 sorting하여 topK를 구함 (classifier2로 추천 유저 선별)

5.2 Ex : PU Learning

  1. 모든 Unlabeld dataset을 negative로 취급하여 P vs N 를 분류하는 clf 모델 학습

  2. 1에서 학습한 clf를 이용하여 Unlabed(unknown class) dataset를 scoring하고, reliable negatives(RN) set 을 만듦(비교적 Negotive에 가까운 점수를 가진 애들을 분리)

  1. P vs RN을 분류하는 clf 모델을 학습시킴. 그리고 남아 있던 Unlabeled dataset(즉, 2에서 Negative에 가깝다고 나오지 않은)을 scoring매기고, 추가적으로 RN에 가까운지 먼지를 측정하여 분류

  1. 3 의 과정을 계속적으로 수렴할때까지 반복(iterative)

6 Service Part

6.1 서비스 시스템

  • Hadoop / Hive / Spark /Airflow 사용
  • feature - manipulation : 유저 행동 데이터를 조합하여 피쳐로 생성
  • offline learning : 임베딩 만드는 작업

6.2 최적화 (학습, 추론 속도 향상)

  • Offline
    • TF graph 최적화 : CPU 병목 제거, GPU Utilization 향상. non-TF python 코드 최소화 (CPU 를 사용하게 되므로 이를 제거), TF primitives 사용하여 자동으로 Tensor Flow 가 GPU 최적화를 하도록 함
    • Data I/O 최적화 : tf.data api 사용으로 대용량 데이터 hdfs를 통해 학습 및 추론
    • 결과 : 최적화 전 대비 학습 속도 600% 향상
  • Online
    • Spark Physical Plan 분석을 사용하여 속도는 빠를 수 있도록 최적화 ( partition 최적화, persist 등일 듯.)
    • 결과 : 최적화 전 대비 학습+추론 200% 향상

7 Expreiments & Results

7.1 Offline test

  • 모델이 잘 만들어지고, 괜찮은 임베딩이 만들어 지고 있는지의 피드백을 받기 위해서 오프라인 테스트를 계속 진행
  • 과거 배너광고(Display Ad) data를 활용함
  • 실험 그룹
    • 대조군 1 : non-target ( 랜덤한 유저 )
    • 대조군 2 : 2018년 look-alike 모델 ( 유저 행동 vector 와 seed vector 사이의 거리를 계산함. )
    • 실험군 : 현재의 look-alike 모델
  • 평가 지표 : CTCVR, CVR, CTR (중요도 순)
  • 대상 광고 : 다양한 카테고리 별 광고 (중앙값 사용)
  • 시드 규모 : 1M, 3M, 5M

  • Nontarget 대비 증가율을 나타냄. (100% 는 기존 대비 2배의 성능이 나오는 것)
  • CTCVR 결과
    • seed를 1M, 3M, 5M으로 확대할수록 cold-user까지 실험군에 포함되게 되어 성능이 떨어짐을 알 수 있음
    • 상품 상세페이지 조회자 seed보다, 스토어 방문자 seed가 더 성능이 좋음. 그만큼 seed의 선정이 중요함을 의미함.

  • CTR 은 살짝 낮아졌지만, CVR 이 매우 증가하여서 CTCVR 이 높아진것을 확인 가능

7.2 Online test

  • 신 모델을 런칭한 후에 어떻게 변화했는지 살펴봄 ( 2개 광고 회사로 실험한 것이므로 일반화할 수 없다. )
  • 결과적으로 약간의 ctr 손해가 있었으나, CTCVR과 CVR에서 500% 이상 상승

7.3 성능 개선 실험

CTR 개선 실험

  • CTR 은 구 모델이 더 좋은게 많아서, CTR 도 높이고 싶었음.
  • 실험: User embedding learning task의 target (Y)(\mathrm{Y})
  • 실험군: 상품 구매 + 검색광고 클릭
    • 대조군: 상품 구매
    • 결과: CTR, CVR 소폭 하락
  • 하락 이유 분석
    • 상품 구매가 검색광고 클릭보다 CTR, CVR에 좋은 데이터일 수 있음
    • 성질이 다른 두 target을 함께 학습해서 학습 난이도 상승, fitting이 잘 안됨
      • 다른 소스에 있는 데이터를 같이 결합하면 안좋을 것 같다는 생각

노출 수 개선 실험

  • 타게팅 기능을 사용하기 위해, 일정 광고 노출량 확보 필요
  • 실험: 유저 filtering
    • 네이버 서비스 활동성 지표 생성
    • 지표가 낮은 유저는 추천 후보에서 제거
  • 확대 규모: 3 M
  • 두 모델에 비해서 노출수가 정상적으로 확보된것을 볼 수 있음

8 결론

profile
3년차 데이터 분석가

0개의 댓글