빨랐죠 GitHub
https://github.com/gyehyun-bak/ppalatjyo
Spring+React로 만든 채팅 서비스
https://github.com/gyehyun-bak/spring-react-chat-app현재 개발 중인 <빨랐죠>의 핵심 기능 중 하나가 채팅이라 채팅 부분 개발을 하나의 오픈소스로 정리해보았습니다. 가능한 한 Spring 공식 문서를 참고하여 구현해두었습니다. Spring + React 스택으로 웹소켓 기반 채팅 서비스 개발하고 싶은 분들이 참고하기 좋도록 계속 관리할 예정입니다. 추가 이슈나 질문 등은 해당 프로젝트 리포지토리에 남겨주세요!
이번 글에서는 제가 프로젝트를 위해 웹소켓을 이용한 채팅을 구현하면서 이해한 Spring WebSocket의 동작 과정을 정리해보려고 합니다.

https://docs.spring.io/spring-framework/reference/web/websocket.html
Spring Framework에서 제공하는 WebSocket 패키지는 서블릿 기반 서버에서 SockJS와 STOMP를 활용한 웹소켓 애플리케이션을 만들 수 있도록 구현되어 있다고 나와있습니다.
하지만 동작 방식이 명확한 서블릿과 달리 웹소켓은 정확한 동작 방식을 이해하지 못해, 문제를 만났을 때 원인을 파악하고 해결책을 떠올리는 데 많은 어려움을 겪었습니다.
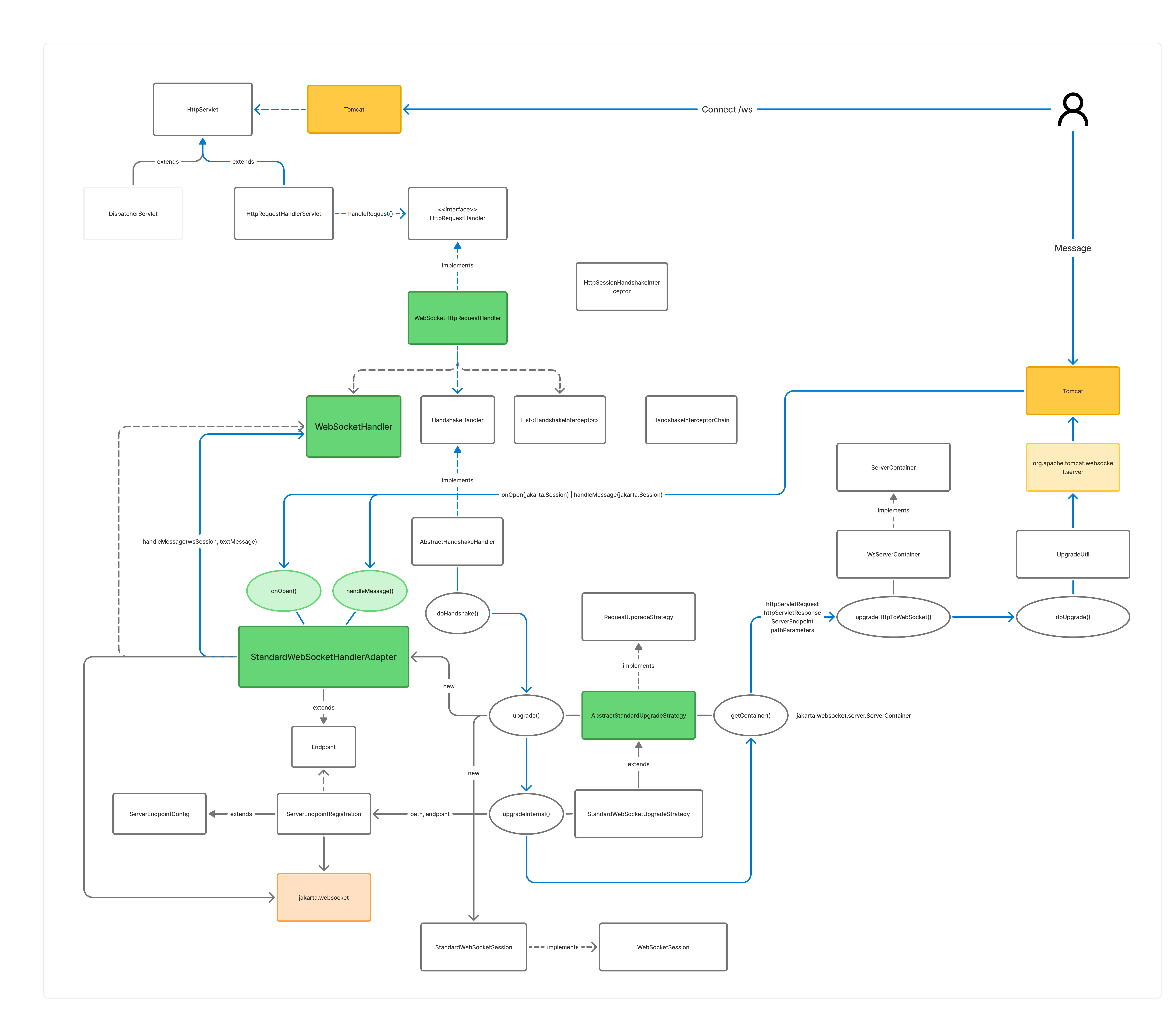
그런데 내부 아키텍처에 대해서 자세하게 설명하는 공식/비공식 문서/자료가 별로 없어서, 이 기회에 직접 패키지 내 코드를 뒤져가며 동작을 이해해보려고 했습니다.

위와 같은 방식으로 동작을 하는 것(?) 같습니다.
WebSocket에 대한 스펙은 spring-websocket 종속성을 추가하지 않더라도, Jakarta에 기본적으로 정의된 스펙이 있고, 톰캣이 이를 구현하고 있으며 API를 제공하고 있기 때문에 직접할 수도 있습니다. WebSocketHandler를 구현하여 이를 Endpoint(웹소켓 연결을 다루는, Servlet 역할에 해당하는 클래스입니다)로 등록해주면 됩니다.
바로 위 그림에서의 초록 부분인데 이를 포함한 전체 동작을 간단히 정리하면 아래와 같습니다.
(혹여 잘못된 정보가 있으면 알려주시면 정말 감사하겠습니다🥲)
즉, 스프링 웹소켓은 웹소켓 처리를 위한 엔드포인트 등록부터, 연결 업그레이드, 웹소켓세션 관리 및 브로커와의 상호작용 부분을 추상화하여 제공합니다. SockJS와 STOMP에 대한 지원이 이 안에 녹아있습니다(업그레이드와 브로커, 메시지 처리 부분).
아래는 정리되지 않은, 제가 직접 따라가본 코드 구조에 대한 그림입니다. 오른쪽 위 클라이언트에서부터 왼쪽으로 따라가시면 됩니다.

스프링 Web MVC와 다르게 정확한 아키텍처와 동작 과정에 대한 자료가 많지 않아서 웹소켓 개발을 할 때 많은 어려움이 있었습니다. 같은 기술을 사용하시는 분들이 이해하는 데에 조금이라도 도움이 되었기를 바랍니다ㅎㅎ.
좋은 자료 공유 감사합니다 나중에 채팅 구현할 일 있을 때 무조건 참고할 것 같아요 👍