
💻OpenStack
OpenStack(오픈스택)은 클라우드 인프라 설계에 필요한 서버, 스토리지, 네트워크, 가상화 등을 종합적으로 지원하는 대표적인 프라이빗 클라우드 시스템이다.
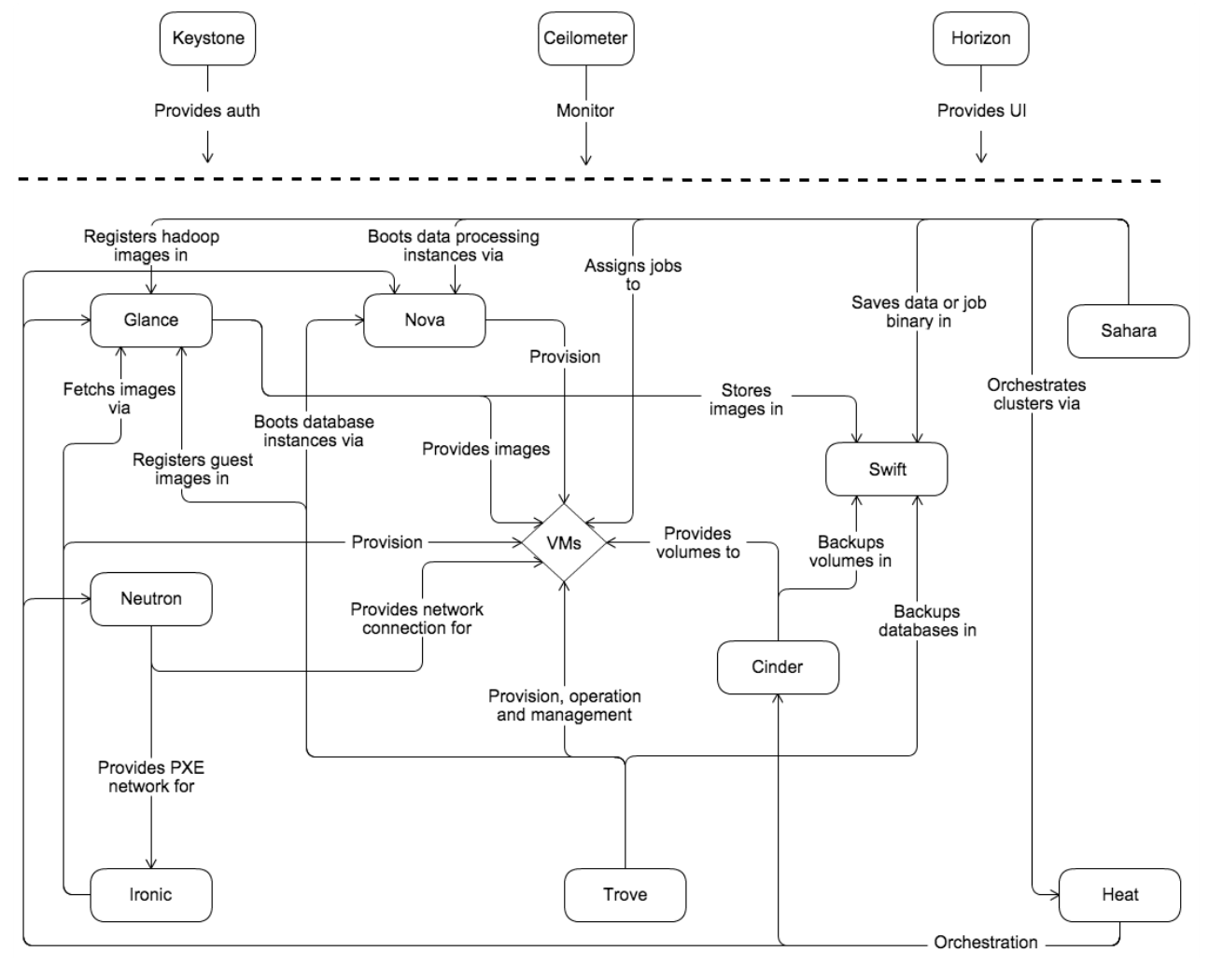
OpenStack 구조

✅ OpenStack 장점
- 오픈소스 소프트웨어이므로 시스템 사용에 대한 비용이 들지 않는다.
- 오픈소스이기 때문에 많은 전세게 개발자들이 끊임없이 개발하고 유지보수하므로 시스템이 안정화되어있고 버전 릴리즈가 빠르다.
✅ OpenStack 단점
- 구축의 어려움
- 시스템 내부의 수많은 소프트웨어가 서로 유기적으로 동작하기 때문에 기존 설계에서 벗어나 응용하는 다소 쉽지 않은 부분이 있다.
✅ 오픈스택을 사용하는 이유?
- 오픈소스 기반 시스템이기 기존 온-프레미스 물리 장비 혹은 퍼블릭 클라우드 사용 대비 비용 절감의 효과, 그리고 기존 온-프레미스 인프라 시스템과 연계하여 유연하게 구축할 수 있다는 점이 가장 크다고 할 수 있다.
- 또한 리눅스 시스템을 기반으로 동작하고 내부 소프트웨어가 대부분 공개되어있기 떄문에 유지보수 측면에서도 많은 이점이 있다.
OpenStack 구성 프로젝트
Heat
-
OpenStack 오케스트레이션 Heat 서비스는 heat orchestration template(hot)을 사용하여 클라우드 자원을 생성하고 관리한다.
-
사용자는 Heat를 통해 일련의 과정(인스턴스 생성, 네트워크 설정 등)을자동화
✅ 오케스트레이션 : 컴퓨터 시스템과 애플리케이션, 서비스의 자동화된 설정, 관리, 조정을 의미
Nova
- 오픈스택 Nova는 컴퓨트 서비스의 핵심이며 하이퍼바이저, 메시지 Queue, 인스턴스 접속을 하는 콘솔 등 다양한 기능이 유기적으로 연결되어 가상 서버를 생성할 수 있는 시스템을 구성한다.
Swift
-
Openstack Swift는 Object Storage 중 하나이며 오픈소스 프로젝트이다.
분산 구조의 Object 데이터의 저장 스토리지 체계로서 가장 많이 사용되는 Open Source Project가 바로 Openstack Swift이다.
-
OpenStack Swift는 동영상, 이미지, 디스크 이미지 등의 대용량, 비정형 데이터를 저장하기에 적합한 스토리지로, 데이터를 파일과 메타데이터로 저장하며 각각의 파일을 복제 방식을 이용해 분산 관리하고 계정마다 저장공간을 분리하지 않고 하나로 사용하여 공간을 최대한으로 활용하는 분산형 Object Storage이다.
Glance
- 운영체제 이미지 관리
- 한 하이퍼바이저에서 사용할 수 있는 가상머신 이미지를 관리하고, 가상머신에 설치된 운영체제를 보관 및 관리하는 것이 Glance
Keystone
- 서비스들의 사용자 인증서비스 제공
- keystone은 오픈스택 내의 자원을 아무나 사용하는 것이 아닌 오픈스택 구성원만 사용할 수 있게 사용자 인증을 통해 물리 서버내의 자원을 사용할 수 있도록 관리
Neutron
- 네트워크 관리, 사용자는 가상 네트워크를 생성하며 트래픽 및 VM간 연결을 제어할 수 있다.
- Neutron은 네트워크의 생성/변경/삭제에 대한 API만 제공할 뿐 실제로는 Plug-in을 통해서 네트워크가 구성됨
Cinder
- 블록 스토리지 관리
- Nova에서 생성된 인스턴스에 확장하여 사용할 수 있는 저장 공간을 생성 및 삭제하고 인스턴스에 연결할 수 있는 기능을 제공
Horizon
- 오픈스택 대시보드 서비스인 Horizon은 사용자가 웹 UI를 통하여 인스턴스 생성, 삭제 및 관리 등을 쉽고 빠르게 처리할 수 있도록 해주는 웹 서비스