http://cislmu.org 와 학교 수업을 토대로 정리합니다.
Information retrieval(정보검색, IR)은 문서 등 다양한 형태의 데이터 (비정형 데이터) 저장소로부터 사용자가 원하는 데이터를 찾아내는 것을 의미한다.
정형 데이터를 많이 다뤘던 옛날(90년대)과 달리 최근에는 비정형 데이터를 점차 많이 쓰는 추세이다.
과정
1. 질의 처리: 사용자가 입력한 검색어를 시스템이 이해할 수 있는 형태로 변환 (2에서 나오는 tokenization)
2. 문서 처리: 저장된 데이터를 인덱싱하여 검색이 용이하도록 구조화 (2에서 나오는 inverted index construction)
3. 검색 및 순위 매김: 사용자의 질의와 관련성이 높은 문서를 검색하고 가장 관련성 높은 문서부터 순서대로 나열
비정형 데이터 vs 정형 데이터
- 정형 데이터: 미리 정해진 데이터 모델에 따라 엄격하게 조직된 데이터. 데이터베이스로 SQL 사용
- 비정형 데이터: 텍스트 파일, 이미지 등 다양한 형태의 데이터. 데이터베이스로 NoSQL 사용
🔔 NoSQL이 비정형 데이터를 다루는 용도로 사용된다는데, 그러면 사진같은 것도 저장하는가?
-> 그건 아니다. 사진, 비디오 등의 BLOB 데이터는 S3 Storage 등의 외부 스토리지에 따로 저장하는 게 보통이고, 비정형 데이터라고 해도 소셜 미디어 글 정도의 용량이 그렇게 크지 않은 데이터들을 저장한다.
구글은 진보된 형태의 Boolean model을 사용한다. (옛날 자료를 보고 공부 중이라 아직도 적용되는 건지는 모르겠다..)
단순히 검색 결과를 나열하는 것이 아니라, 관련성 등을 측정해서 그걸 기준으로 랭킹을 매겨 사용자에게 전달한다.
사용자가 w1 w2라고 입력했을 때 => w1 AND w2 라고 해석
만약 wi를 포함한 문서가 단 하나도 없다면?
그 wi는 아래와 같은 특성이 있을 수 있다.
셰익스피어의 희곡 중 Brutus, Caesar은 들어있지만 Calpurnia는 들어있지 않은 것을 어떻게 찾을 수 있을까? (BRUTUS AND CAESAR AND NOT CALPURNIA)
-> Brutus, Caesar 같이 들어있는 거 찾은 후 Calpurnia 있는 거 제거
그러나 이러한 grep 방식에는 단점이 있다.

예를 들어 Hamlet에는 ANTHONY가 존재하지 않고, Macbeth에는 ANTHONY가 존재한다. (행은 찾을 단어, 열은 문서이다.)
위 행렬상에서 벡터는 0과 1이다.
만약 BRUTUS AND CAESAR AND NOT CALPURNIA를 수행하려면?
상세 과정
BRUTUS => 110100
CAESAR => 110111
CALPURNIA => 010000
NOT CALPURNIA => 101111
AND 연산 => 100100 => 답
위 행렬에서 Anthony and Cleopatra, Hamlet이 답을 가지고 있다는 것을 알았으니 사용자에게 보여줄 응답은 아래와 같다.

grep에 비해서는 위처럼 행렬 적어서 벡터 계산하는 게 훨씬 편하고 빨라보인다. 그렇지만 여전히 문제가 있다.
-> 만약 10^6개의 문서가 있고, 각 문서가 1000개의 token을 가지고 있다고 하자.
=> 그럼 어떻게 해결하는가?
-> 1만 기록한다.
챗지피티의 보충 설명
해석:
1. 문서 집합의 크기:
N = 10^6 (1,000,000) 문서가 있으며, 각 문서에는 대략 1,000개의 토큰(단어나 구두점 등)이 있다고 합니다.
이는 전체 문서 집합에서 대략 10^9 (1,000,000,000)개의 토큰이 있다는 것을 의미합니다.
2. 문서 집합의 저장 크기:
각 토큰은 평균 6바이트의 공간을 차지합니다(공백과 구두점 포함).
따라서 문서 컬렉션의 총 크기는 약 6 10^9 바이트, 즉 6GB가 됩니다.
3. 용어의 수:
M = 500,000 (500,000)개의 고유 용어가 있다고 가정합니다. 용어와 토큰의 구분이 있음을 주의해야 합니다. 용어는 컬렉션에 있는 고유한 단어들을 나타내고, 토큰은 실제 문서에 나타나는 각 인스턴스를 말합니다.
4. 행렬의 크기:
M N 즉, 500,000개의 용어와 1,000,000개의 문서를 가진 행렬을 만들면, 500,000 1,000,000 = 5 10^11개의 셀이 필요합니다. 이는 반조(半兆, half a trillion) 개의 0과 1로 이루어진 매트릭스를 생성하게 됩니다.
5. 행렬의 희소성 (Sparsity):
이 행렬은 대부분의 셀이 0으로 채워지게 됩니다. 실제로 '1'인 셀은 10^9개 이하입니다. 왜냐하면 문서 집합에 있는 총 토큰 수가 10^9개이고, 각 토큰은 해당하는 용어에 대해 문서 하나에만 '1'로 표시될 수 있기 때문입니다.
문제점:
이와 같은 희소 행렬은 대부분의 값이 '0'이므로 매우 비효율적인 저장 공간 사용을 초래합니다. 이러한 행렬을 전체적으로 저장하는 것은 메모리 낭비가 크기 때문에, 실제 시스템에서는 다른 방법을 찾아야 합니다.
해결 방안:
희소 행렬의 표현: 행렬에서 '1'로 표시되는 셀만 저장하는 방식을 사용합니다. 이는 '역 인덱싱'이라고 불리며, 각 용어에 대해 해당 용어가 나타나는 문서의 목록만을 기록합니다.

사진 자료처럼 각 용어에 대해서 그 용어를 포함하고 있는 문서들의 리스트를 저장한다.


오름차순 정렬 후 정리한다.

postings list를 만들고 document frequency를 결정한다. (사진상에서는 ambitious는 1번 나왔으니까 1, brutus는 2번 나왔으니까 2다.)

최종본

2에서 inverted index를 만들었으면 이제 쿼리를 처리할 줄 알아야 한다.
간단한 접속사 쿼리 생각해보기

dictionary에서 Brutus 찾기
postings file에서 해당 게시글 목록 검색
dictionary에서 Calpurnia 찾기
postings file에서 해당 게시글 목록 검색

두 게시글 목록 교차(intersecting)
겹치는 부분(intersection)을 사용자에게 반환
※ 쿼리 처리 시간은 postings list의 길이에 linear하게 비례한다.
※ postings list가 정렬된 경우에만 사용 가능하다.

Intersect(p1, p2): 두 개의 postings lists p1과 p2를 인터섹션(교차)하기 위한 함수를 시작합니다.
answer ← []: 공통으로 포함된 문서 ID를 저장할 새 리스트 answer를 초기화합니다.
while p1 != nil and p2 != nil: p1과 p2 두 리스트 모두 끝에 도달할 때까지 반복합니다.
do if docID(p1) = docID(p2): 현재 p1과 p2가 가리키는 문서 ID가 같다면,
Add(answer, docID(p1)): 같은 문서 ID를 answer 리스트에 추가합니다.
6-7. p1 ← next(p1): p1 리스트의 다음 문서 ID로 이동합니다.
p2 ← next(p2): p2 리스트의 다음 문서 ID로 이동합니다.
else if docID(p1) < docID(p2): 만약 p1의 문서 ID가 p2의 문서 ID보다 작다면,
p1 ← next(p1): p1만 다음 문서 ID로 이동하고, p2는 현재 위치를 유지합니다.
else: 그렇지 않고 p1의 문서 ID가 p2보다 크다면,
p2 ← next(p2): p2만 다음 문서 ID로 이동하고, p1은 현재 위치를 유지합니다.
return answer: 모든 일치하는 문서 ID를 찾은 후, answer 리스트를 반환합니다.

문제 풀어보기
예시1
예시2
예시3
위 예시 부가 설명
n 개의 term을 AND로 이은 쿼리가 있다고 하자 (n>2).
각 term에 대해 그것들의 postings list를 가지고 오고, 그것들을 AND 한다.
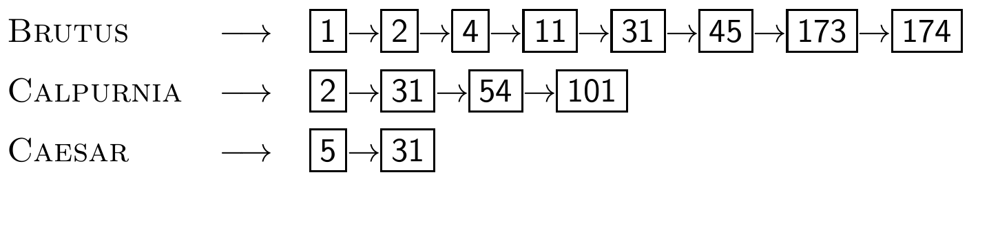
예: Brutus AND Calpurnia AND Caesar
질문: 이 쿼리를 processing하는 가장 좋은 순서는 무엇일까?
가장 간단한 해결: 빈도가 증가하는 순서대로 처리한다. 아래 사진같으면 CAESAR->CALPURNIA->BRUTUS 순서이다. 가장 짧은 것부터 시작해서 필요없는 것들을 컷하는 식이다.


terms ←SortByIncreasingFrequency(t1,...,tn): 검색어들을 그 빈도수가 적은 순서대로 정렬합니다. 빈도가 낮은 검색어부터 처리하면 초기 단계에서 결과 집합의 크기를 줄일 수 있어 전체적인 처리 시간을 최적화할 수 있습니다.
result ← postings(first(terms)): 정렬된 리스트에서 가장 빈도수가 낮은 검색어의 postings list를 가져와서 결과 변수에 저장합니다. Postings list는 해당 검색어가 나타나는 모든 문서의 ID를 포함하고 있습니다.
terms ←rest(terms): 이미 처리한 첫 번째 검색어를 제외하고 나머지 검색어들의 리스트를 업데이트합니다.
while terms = nil and result = nil: 남은 검색어 리스트가 비어있지 않고, 현재 결과가 비어있지 않은 동안 반복합니다. 이 조건은 남은 모든 검색어를 처리하고 결과가 존재할 때까지 계속합니다.
do result ← Intersect(result, postings(first(terms))): 현재 결과와 다음 검색어의 postings list와의 교집합을 찾습니다. 이 과정은 결과 집합을 점점 더 좁혀나가며, 최종적으로 모든 검색어를 포함하는 문서만 남기게 됩니다.
terms ← rest(terms): 처리한 검색어를 제외하고 검색어 리스트를 다시 업데이트합니다.
return result: 최종 결과로 남은 문서 ID의 집합을 반환합니다. 이 집합은 쿼리에 포함된 모든 검색어를 포함하는 문서들의 ID입니다.
예시 쿼리: (MADDING OR CROWD) AND (IGNOBLE OR STRIFE)
1. 모든 term의 빈도 수집



여기서부턴 시간이 나면 해보고 싶은 것들이다.,