Velog equation sucks here...
B here stands for Bias. The bigger it is, the easier the equation() results 1.
Following is the figure of perceptron with specified Bias.
그럼 [식3.1]을 더 간결한 형태로 다시 작성해보죠. 이를 위해서 조건 분기의 동작(0을 넘으면 1을 출력하고 그렇지 않으면 0응ㄹ 출력)을 하나의 함수로 나타냅니다. 이 합수를 h(x)라 하면 식 [3.1]을 다음과 같이 표현할 수 있습니다.
It is the function decides whether to activate the perceptron or not. The function h(x) above is the one.
Let's take a look at the following equation.
This can be seperate into two parts.
The single big circle on the right is a node, which is also called neuron.
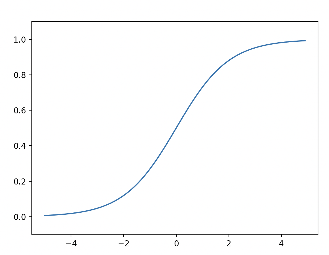
Following equation is, of course, the sigmoid function. This can be used for activation function.
Step function can be easily materialized like this.
import numpy as np
def step_function(x):
y = x > 0
return y.astype(int)
print(step_function(np.array([-1.0, 1.0, 2.0])))
Now let's see the graph of the step function.
x = np.arange(-5.0, 5.0, 0.1) # generates a numpy array range from -5.0 <= elem < 5.0 by the step of 0.1
y = step_function(x)
plt.plot(x, y)
plt.ylim(-0.1, 1.1) # set the range of axis y
plt.show()

def sigmoid(x):
return 1 / (x+np.exp(-x))

| Step | Sigmoid | |
|---|---|---|
| Graph | ![]() | ![]() |
| y | 0 or 1 | float-point numbers |
| commons | Both results the smaller value if the input value becomes less. | ''' |