
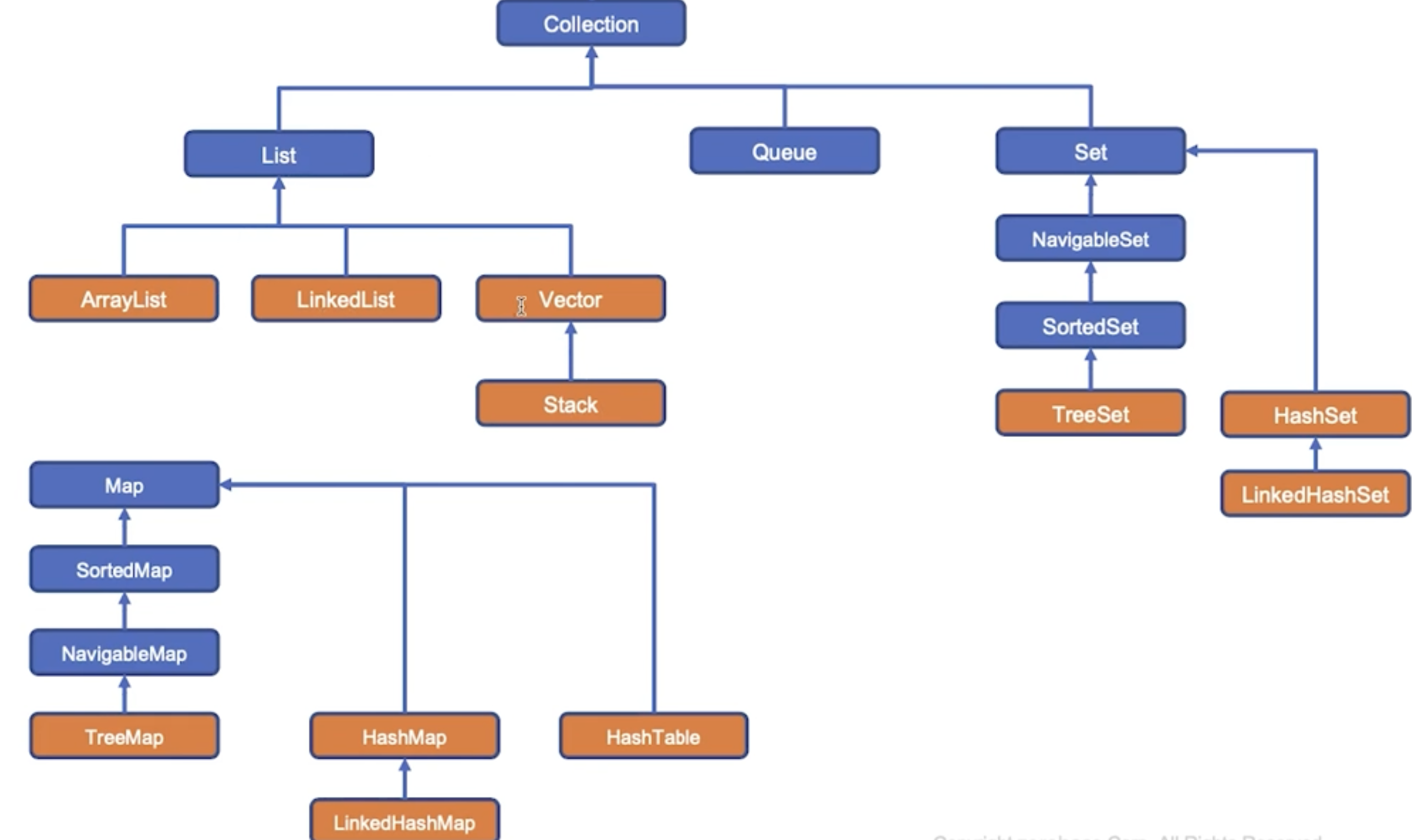
특징: 순서가 유지되며 중복된 요소를 허용한다.
주요 구현 클래스
import java.util.*;
public class ListExample {
public static void main(String[] args) {
// ArrayList 사용
List<String> arrayList = new ArrayList<>();
arrayList.add("Apple");
arrayList.add("Banana");
arrayList.add("Cherry");
System.out.println("ArrayList: " + arrayList);
// LinkedList 사용
List<String> linkedList = new LinkedList<>();
linkedList.add("Dog");
linkedList.add("Elephant");
linkedList.add("Frog");
System.out.println("LinkedList: " + linkedList);
// Vector 사용
List<String> vector = new Vector<>();
vector.add("Giraffe");
vector.add("Hippo");
System.out.println("Vector: " + vector);
// Stack 사용
Stack<String> stack = new Stack<>();
stack.push("India");
stack.push("Japan");
stack.push("Korea");
System.out.println("Stack: " + stack);
// Stack 요소 제거
System.out.println("Popped element: " + stack.pop());
System.out.println("Stack after pop: " + stack);
}
}
import java.util.*;
public class SetExample {
public static void main(String[] args) {
// HashSet 사용
Set<String> hashSet = new HashSet<>();
hashSet.add("Apple");
hashSet.add("Banana");
hashSet.add("Apple"); // 중복된 요소는 추가되지 않음
System.out.println("HashSet: " + hashSet);
// LinkedHashSet 사용
Set<String> linkedHashSet = new LinkedHashSet<>();
linkedHashSet.add("Dog");
linkedHashSet.add("Elephant");
linkedHashSet.add("Dog"); // 중복된 요소는 추가되지 않음
System.out.println("LinkedHashSet: " + linkedHashSet);
// TreeSet 사용
Set<String> treeSet = new TreeSet<>();
treeSet.add("Cherry");
treeSet.add("Banana");
treeSet.add("Apple");
System.out.println("TreeSet: " + treeSet); // 정렬된 순서로 출력
}
}
특징: 키-값 쌍으로 데이터를 저장. 키는 중복될 수 없으나 값은 중복 가능.
주요 구현 클래스
import java.util.*;
public class MapExample {
public static void main(String[] args) {
// HashMap 사용
Map<Integer, String> hashMap = new HashMap<>();
hashMap.put(1, "One");
hashMap.put(2, "Two");
hashMap.put(3, "Three");
System.out.println("HashMap: " + hashMap);
// LinkedHashMap 사용
Map<Integer, String> linkedHashMap = new LinkedHashMap<>();
linkedHashMap.put(1, "One");
linkedHashMap.put(2, "Two");
linkedHashMap.put(3, "Three");
System.out.println("LinkedHashMap: " + linkedHashMap);
// TreeMap 사용
Map<Integer, String> treeMap = new TreeMap<>();
treeMap.put(3, "Three");
treeMap.put(1, "One");
treeMap.put(2, "Two");
System.out.println("TreeMap: " + treeMap); // 키의 정렬 순서로 출력
// Hashtable 사용
Map<Integer, String> hashtable = new Hashtable<>();
hashtable.put(1, "One");
hashtable.put(2, "Two");
hashtable.put(3, "Three");
System.out.println("Hashtable: " + hashtable);
}
}