



버텍스의 수를 늘리지 않고 입체감을 표현하는 기법 RGB가 각각 XYZ축을 담당하여 평면 도형에 입체감을 입히는 방법이다.
실제론 평면이기때문에 옆에서 보면 튀어나온것같지 않아 자세히 보면 이질감이 든다. 정밀표현에 적합하다.
장점:버텍스 수가 획기적으로 줄어든다.
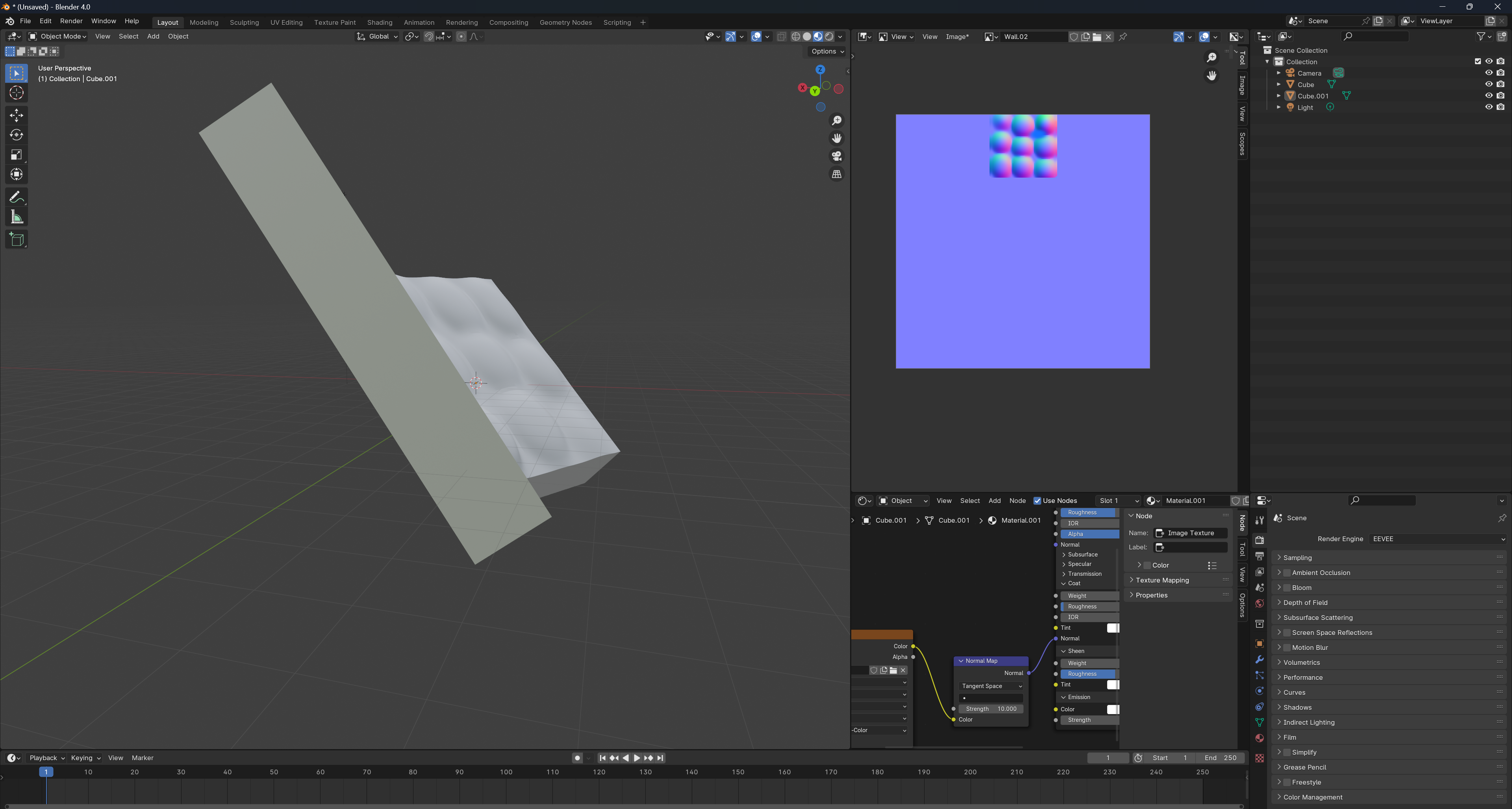
블렌더 노말맵 사용법
1.하이폴리곤, 로우폴리곤 준비->쉐이드에디터->쉬프트A눌러서 Normal Map, Image Texture 블럭 꺼내기->Normal은 Normal끼리 Color은 Color끼리 연결->로우폴리곤 물체 선택 후 Scene으로 들어가서 렌더 엔진을 EEVEE에서 Cycles로 변경->Bake->Bake Type을 Normal으로->Selected to Active->Extrusion을 세부조정(어느정도의 입체감까지를 표현할것인지? 인듯함)->Bake(이때 사물이 겹쳐 있어야 그려준다. 아마 겹쳐있는 물체중 튀어나온부분을 그려주는 방식인듯함)