| 구분 | Fast-forward Merge | 3-way Merge |
|---|---|---|
| 개념 | 두 브랜치가 같은 base 커밋을 가지고 있으며, 한 브랜치가 다른 브랜치보다 앞서 있음. | 두 브랜치가 같은 base 커밋에서 분기되었지만, 서로 다른 커밋을 쌓아 독립적으로 발전됨. |
| 새로운 병합 커밋 | ❌ 생성되지 않음 | ✅ 새로운 병합 커밋이 생성됨 |
| 작동 방식 | 뒤에 있는 브랜치(master)의 참조를 앞선 브랜치(dev1)로 단순 이동. | 공통 조상(base)과 두 브랜치의 변경 사항을 비교하여 새로운 병합 커밋을 생성. |
| 히스토리 형태 | 커밋이 한 줄로 깔끔하게 정리됨. | 브랜치가 분기되었다가 병합된 기록이 남음. |
| 충돌 발생 가능성 | 🚫 없음 (단순 참조 이동) | ⚠ 가능 (같은 파일이 양쪽에서 수정되면 충돌 발생) |
| 사용 조건 | - 한 브랜치가 다른 브랜치보다 직접적인 후속(commit) 상태여야 함. | - 두 브랜치가 각각 독립적으로 commit을 쌓아온 경우. |
| 예제 명령어 | bash git merge dev1 | bash git merge feature |
| 장점 | - 병합 커밋이 생성되지 않아 히스토리가 깨끗함. | - 분기와 병합 이력이 명확하여 협업 시 작업 흐름을 쉽게 파악 가능. |
| 단점 | - 분기 흔적이 남지 않아 히스토리 분석이 어려울 수 있음. | - 불필요한 병합 커밋이 많아지면 히스토리가 복잡해질 수 있음. |
📌 정리
merge 종류 설명 <- 여기서 자세하게 알아갈 수 있습니다.
다른 브랜치의 원하는 커밋을 가져오는 방법입니다.
git cherry-pick (체리의 해시)
#ex)
git cherry-pick cadfd026adb861cef437c612fe4f3ef519bf256f
git cherry-pick (다른 브랜치의 특정 커밋 가져오기)특정 브랜치에서 원하는 커밋만 선택하여 현재 브랜치에 적용하는 방법.
git cherry-pick (커밋 해시)
예제
git cherry-pick cadfd026adb861cef437c612fe4f3ef519bf256f
해당 커밋(cadfd026adb861cef437c612fe4f3ef519bf256f)의 변경 사항을 현재 브랜치에 반영.
특정 브랜치의 일부 커밋만 다른 브랜치로 이동할 때 사용합니다.
일반적으로 사용할 일이 많지는 않지만, 특정 분기(branch)의 일부만 가져올 때 유용합니다.
git rebase --onto (도착 브랜치) (출발 브랜치) (이동할 브랜치)
예제
git rebase --onto main fruit citrus
fruit 브랜치에서 citrus 브랜치 이후의 커밋을 main 브랜치로 이동.
다른 브랜치의 여러 커밋을 하나의 커밋으로 합쳐서 가져오는 방법.
개별 커밋을 유지하지 않고 하나의 단일 커밋으로 적용.
git merge --squash (대상 브랜치)
예제
git merge --squash feature-branch
feature-branch 브랜치의 모든 변경 사항을 하나의 커밋으로 압축(squash)한 상태로 현재 브랜치에 적용.
이후 git commit을 실행하여 한 개의 커밋으로 저장.
| 구분 | git merge | git merge --squash |
|---|---|---|
| 작동 방식 | 두 브랜치를 병합하여 커밋 히스토리를 유지 | 병합 브랜치의 커밋을 하나로 합쳐서 적용 |
| 커밋 내역 | 원본 브랜치의 개별 커밋들이 그대로 유지됨 | 한 개의 커밋으로 압축됨 |
| 사용 목적 | 브랜치를 유지하면서 정식 병합할 때 | 여러 개의 작은 커밋을 하나로 정리할 때 |
| 병합 커밋 생성 여부 | ✅ 생성됨 | ❌ 생성되지 않음 (staged 상태) |
| 병합 후 브랜치 상태 | 기존 브랜치가 유지됨 | 병합 후 기존 브랜치는 삭제해야 함 |
Git을 사용하는 주된 이유는 충돌 없이 효율적으로 협업하기 위해서입니다.
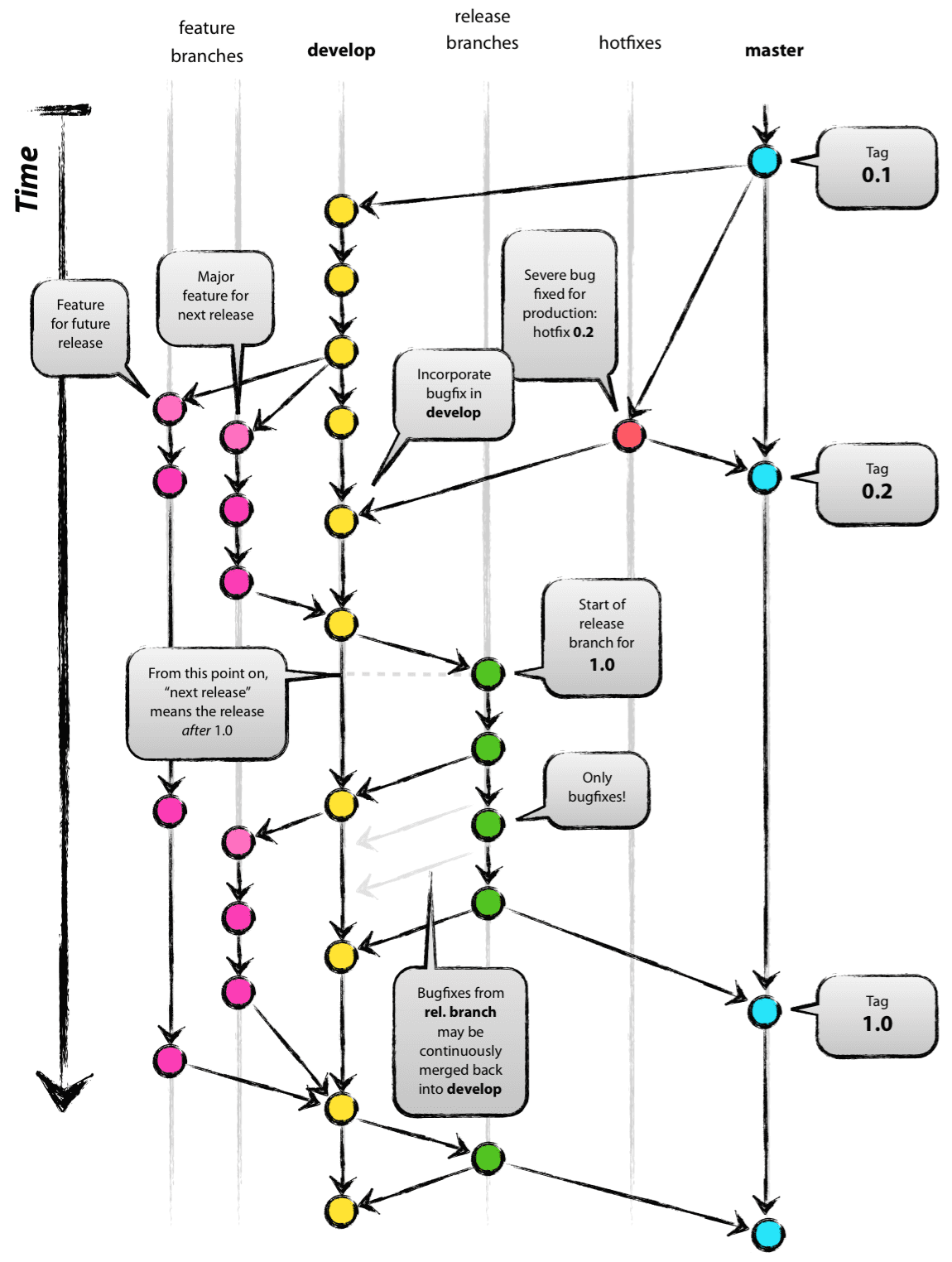
이러한 협업 방식을 체계적으로 정리한 Git Flow 모델이 있습니다.
📌 Git Flow 공식 문서
Git Flow는 여러 개의 브랜치를 사용하여 개발 및 배포 프로세스를 관리하는 전략입니다.
| 브랜치 | 역할 |
|---|---|
master | 최종 배포된 코드 (프로덕션) |
develop | 실제 개발이 진행되는 브랜치 |
feature | 새로운 기능을 개발하는 브랜치 (develop에서 분기) |
release | 배포 전 테스트를 진행하는 브랜치 |
hotfix | 프로덕션(배포된) 코드에서 긴급 수정이 필요한 경우 사용 |

develop) develop 브랜치에서 이루어짐.feature 브랜치를 생성하여 개발 진행.git checkout develop
git checkout -b feature/awesome-feature
기능 개발 완료 후 다시 develop에 병합.
release)개발이 완료되면 release 브랜치에서 테스트 진행.
git checkout develop
git checkout -b release/1.0.0
버그가 발견되면 수정 후 develop 브랜치에 반영.
master)git checkout master
git merge release/1.0.0
git tag -a v1.0.0 -m "Release version 1.0.0"
hotfix)git checkout master
git checkout -b hotfix/critical-bugfix
수정 후 master와 develop에 병합하여 동일한 문제가 다시 발생하지 않도록 방지.