
\*\*\*\*\*\*\*\*\*\*\*\*\*\*\*\*\*\*\*\*\*\*\*\*\*\*\*\*\*\*\*\*\*\*\*\*

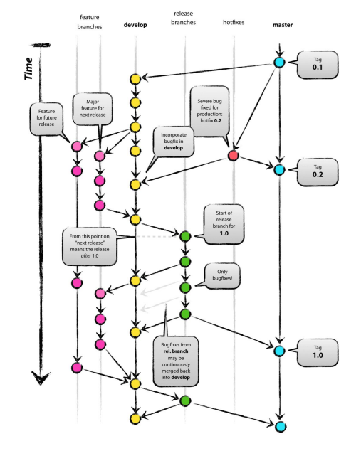
Git 을 사용하면서 Branch를 어떤식으로 사용할지에 대한 전략Git FlowLocal 중심주로 로컬 저장소에서 브랜치를 중심으로 한 개발 흐름중심Github FlowRemote중심주로 리모트 저장소에서의 작업 흐름 중심배포의 기준이 되는 브랜치이면서 Release

Commit Convention이란, commit을 남기는 규칙convention을 사용하는 이유는, 이러한 규칙으로 서로 커뮤니케이션을 수월히 하고 일관된 log를 남기기 위함Header, Body, Footer 로 구성되며 이중 Body와 Footer는 생략 가능함

Issue란 ,개발 작업의 단위로, 작업의 History 를 관리하기 위해 함.Feat /Bug/Refactor -> convention과 비슷하게 앞에 type붙여줌먼저 작업해야 할 사항이 있다면 Issue로 내용을 등록하고,각 Issue 에 맞는 feature 브랜

① 유저이름,이메일 설정새로운 브랜치 생성 후 해당 브랜치로 전환Remote repo 에도 생성한 브랜치를 반영할려면ex)브랜치 목록확인브랜치 목록과 각 브랜치의 최근 커밋 확인브랜치 삭제브랜치 병합main브랜치로 dev브랜치가 병합할때)\-> merge 하기 위해서는

① Settings - Feature - Set up templates② Add_template -> 아무거나 클릭③ template 에 Type에 맞는 거 적어야함.ex) Feature 특성이다 그러면이런 식으로 적어두셈.④ 다 하면 Propose change 클릭

Pull Request란, 다른 브랜치로 Merge 작업을 진행하기 전 팀원에게 코드 리뷰를 받는 단계 (허락받는 단계라고 보면 됨) (코드를 수정했는데 당신도 코드를 수정했다면 제 수정한 내용도 적용시켜주세요~)위 사진에서 보면 서로 다른 repo 로 push 를 하

코드 변경을 Commit 할 때 code formating 을 자동화하는 툴.Issue -> Feature Request 에서 Issue 생성헤서 팀원들에게 오늘 뭐 할건지 알려주기.① 먼저 main 브랜치로 가서 -> git pull명령어를 통해 새로운 업데이트 사

Tag는 특정 커밋에 대한 표시특정 시점에서 코드가 안정화 or 특별한 이벤트 발생했을 때, 특정 커- 밋에 태그를 지정하여 해당시점을 기록함.Lightweight Tag : 버전만을 기록Annotated Tag : 태그를 생성한 유저, 이메일, 태그 생성날짜 등을 함

Github Action이란, Github에서 제공하는 소프트웨어 개발 워크플로우.\->Github repo에서 빌드, 테스트,배포와 같은 다양한 작업을 YAML 파일로 정의 할 수 있다.Workflow사용자가 정의한 작업의 흐름, 특정 작업을 수행하기 위한 Job과

깃 repo 처음 만들면이렇게 하라고 뜸. 하면 됨⚠️ 참고로 아무것도 없는데 그냥 push 하면이런 식으로 error: failed\~~뜰거임. 아무것도 없는데 push 해서 그럼.그래서 echo해서 README.md 파일 하나 만드셈.① Setting -> Feat

1. 문제상황. 팀원이 main branch 에다가 본인의 코드를 merge했을때, 기존 main 브랜치에서 어떤것이 변한지 알고 싶을때가 있을 것이다. 이를 자세히 보기 위한 방법을 알아보자. 2. 해결방안.
Git 을 하다보면 다른 팀원이 본인에게 PR(Pull Request)를 요청하는 상황이 생길 것이다. 그럴 때 팀원의 branch를 본인 local 에 가져와서 코드를 돌려보고 싶을때가 있을 것인데, 그때 어떻게 하면 좋을지 살펴보자!팀원 브랜치네임 : \`feat/

팀원이랑 같이 프로젝트를 하다 보면, 언젠가 한번은 코드가 꼬일 수 밖에 없다. 이건 팀원 잘못도 아니고 자연스러운 현상이므로 이를 git 으로 해결하는 방법을 숙지해야 한다.하지만 아직 git revert 나 git rebase 같은 것에 익숙하지 않다면, git m

git 에서 팀플을 할려면 git issue -> git pull origin main -> git checkout -b feat/근데 깜빡하고 feat/이렇게 뭔가 overwritten 된게 있을거야\~~ 하면서 너 이거 어떻게 할꺼야? 라고 물어본다. 가장 간단한

팀플레이를 하다보면 file changed를 한게 생각보다 많아져서 commit을 나누어서 해주어야 하는 상황이 발생한다.이때, 깜빡하고 git add .을 하게 되면 staging 영역에 모두 들어가게 되어서 commit을 여러번 하지 못하게 된다.(왜냐하면 깃은

PR을 날릴때, 본인이 무엇을 했는지 적어야 하는데 이떄 내가 commit한 메세지를 살펴보면 자세히 알 수 있다.git log하지만 이는 author, Date, commit number 등을 보여주므로 commit 메세지만 보고 싶을 때는 적절하지 않다.git lo
서버를 폭파시키고 , 다시 만들면 git을 쓸려고 하면 git global 어쩌구저쩌구 에러 안다.git global 등록
만약에 streamlit.py파일에 여러개의 기능을 추가해서 commit 을 여러번 해야 할 경우에는 한번에 stage하면 commit 이 어지럽게 된다.이를 어떻게 하면 될까?git diff 후에 어떻게 변했는지 확인해보고git add -p streamlit.py 쳐
Git 사용 중 모르는 부분이 있을 때 도움을 받을 수 있는 명령어들입니다.git help기본적인 명령어 목록과 설명을 확인할 수 있습니다. 하지만 모든 명령어가 다 나오지는 않습니다.git help -aGit의 모든 명령어 목록을 자세하게 볼 수 있습니다. 하지만
전역(global) 설정: --global 옵션 사용 로컬(프로젝트별) 설정: --global 옵션 생략 모든 설정값 보기: Vim 에디터에서 설정 수정: VS Code에서 설정 수정: code: VS Code 실행 \--wait: 창을 닫을 때까지 Git이
git 은 commit 할때 -m 을 붙여서 다양하게 적을 수 있습니다.그런데 이를 하기 위해서는 팀원들끼리 convention을 정해야 합니다. 그래야지 정확하게 팀원들끼리 각 팀원이 어떤것을 했는지 명확하게 파악할 수 있기 때문입니다.길게 하면 이렇습니다.이후 메시
git clean은 추적하지 않은 파일들을 삭제하는 기능입니다.보통은 폴더가 같이 나오지 않기 때문에 git clean -dn 으로 같이 나오게 합니다. 그리고 좀더 자세하게 살펴보기 위해서 git clean -dni하면 모든 폴더와 파일들에 대해서 추적되지 않는 것들
메시지 입력 예시\-a 옵션: Annotated Tag로 태그 생성\-m 옵션: 메시지 입력예시먼저 커밋 해시를 확인:원하는 커밋의 해시를 이용해 태그 달기:특정 태그 원격에 올리기GitHub에서 확인특정 태그 원격에서 삭제로컬의 모든 태그 원격에 올리기GitHub에서

📌 정리 Fast-forward Merge는 브랜치가 직선 관계에 있을 때 사용되며, 새로운 커밋 없이 브랜치 포인터만 이동. 3-way Merge는 서로 다른 커밋을 포함한 두 개의 브랜치를 병합할 때 사용되며, 새로운 병합 커밋을 생성.merge 종류 설명 &

git log를 통해서 뭘 commit 했고 commit 해쉬, 내용, 날짜, 사용자까지 모두 볼 수 있다.(물론 커스텀 마이징해야한다.)내가 자주 사용하는 옵션 ㅎㅎ\--pretty=oneline, --abbrev-commit 옵션 활용 가능.\--all : 모든 브

Node.js 다운로드 링크 Node.js를 설치하면 npm(Node Package Manager)도 함께 설치됨.npm: Node.js 패키지 관리자i: install (설치)\-g: global(전역) 설치실행 후 git commit할 때 자동으로 이모지를 선택할
GitHub에서는 README.md 파일을 활용하여 프로젝트를 소개합니다. .md 파일은 Markdown 문법을 사용하므로 이를 숙지하는 것이 중요합니다.Markdown Cheat SheetGithub_formatting syntaxMarkdown은 GitHub의 RE
1️⃣ SSH 키 생성터미널에서 SSH 폴더로 이동 SSH 키 생성id_ed25519 (개인키)와 id_ed25519.pub (공개키) 두 개의 파일이 생성됨.공개키 확인 및 복사출력된 공개키를 복사한 후, GitHub에 등록.GitHub에 SSH 키 등록GitHub

GitHub Pages는 무료로 웹사이트를 호스팅할 수 있고, 원하는 디자인을 자유롭게 커스터마이징할 수 있다는 점에서 강력한 장점이 있습니다.저의 경우,Velog에는 내가 공부한 내용의 날것을 중심으로 기록하고,GitHub 블로그에는 공부 + 경험한 콘텐츠를 정리해

GitHub README.md를 보면 다음과 같이 Star 그래프를 추가할 수 있습니다:https://star-history.com/자신의 GitHub 레포지토리 URL을 입력합니다.사이트에서 자동으로 그래프와 코드가 생성됩니다.생성된 코드를 복사해서 READ
로컬에서 GitHub 원격 저장소로 git push를 실행했을 때 Permission denied (publickey) 오류가 발생하면 SSH 키가 제대로 설정되지 않았거나 GitHub에 등록되지 않은 경우가 많습니다.. 아래 과정을 따라 문제를 해결하고 성공적으로 원