이 회고록은 GDG Campus Korea - Whatever you make 행사를 참여하면서 보고 듣고 느낀 점을 기록합니다.
학교 개강하고 계획적이고 규칙적인 일상을 보내고 있습니다. 다만, 학교 근로부터 강의와 총학생회 활동(체전 예선전 관리 및 도움)에 작품 활동에 GDG 프로젝트까지 하다보니 잠 잘 시간이 줄어들고... 에어컨 바람 덕분인지 감기 몸살이 왔습니다. 컨디션 조절 실패..!
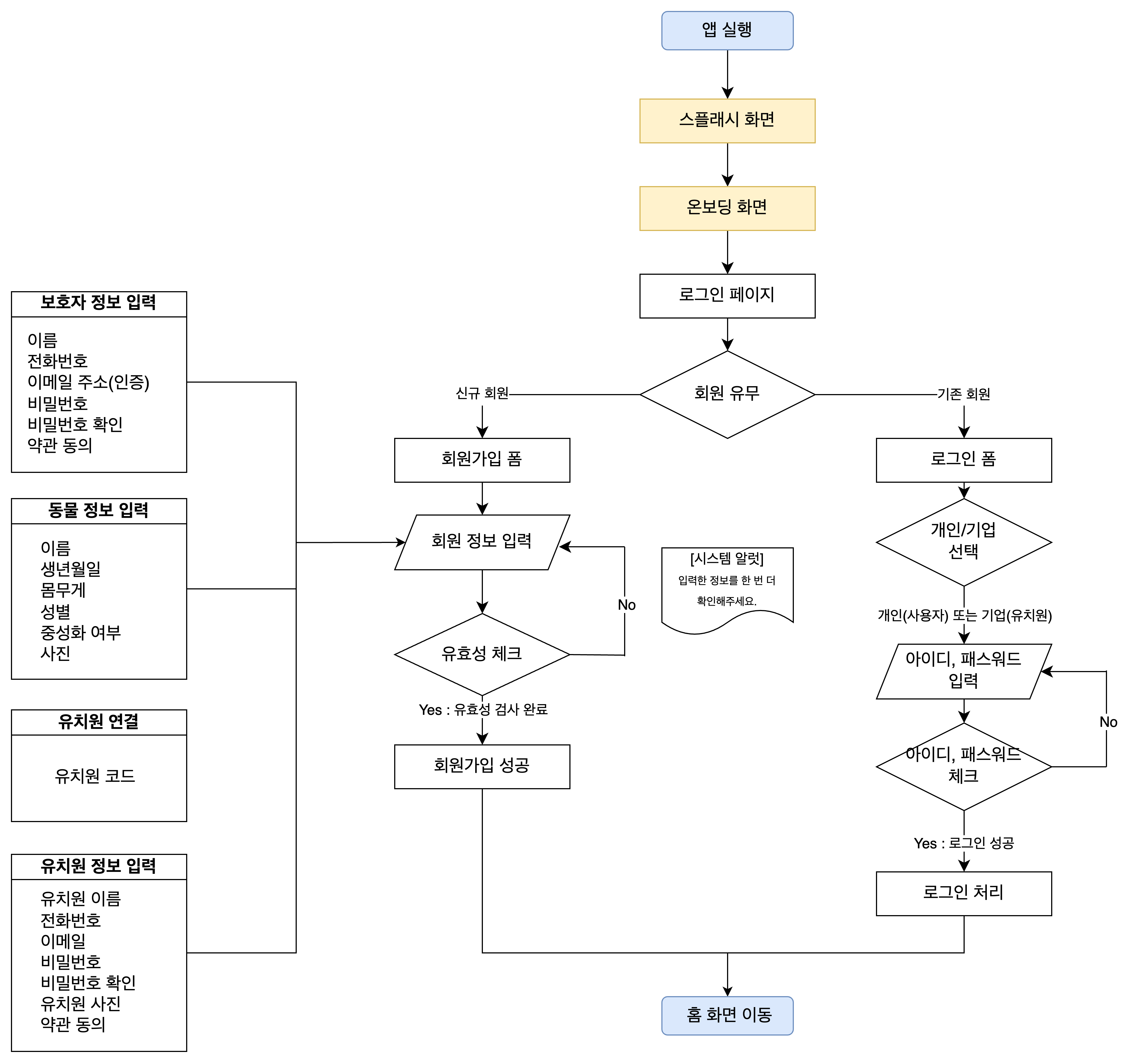
이번 주는 아이디어에 대한 확정과 세부적인 수립을 진행했습니다.
이를 기반으로 플로우차트를 구성하고 있습니다.


남은 화면에 대한 플로우차트는 추후 구성 예정입니다.
만들어진 일부 UI를 기반으로 iOS팀에서 역할을 분담했습니다. 일기 화면 중 일기 목록 조회 화면 구성을 진행했습니다.
일기 목록 조회 화면에서 UIImageView의 모서리 부분을 둥글게 만드는 코드가 실행되지 않아 고민입니다. 또한 각 UITableViewCell마다 cornerRadius를 적용하고 싶은데 코드에 주입했을 때 실행이 되지 않았습니다.
SwiftUI가 나랑 더 잘 맞는 것 같기도...