
대학생연합 IT 벤처 창업 동아리 SOPT 31기 IN SOPT iOS YB 회원으로 활동 중 최종 행사인 5주간의 앱잼에서 시작된 프로젝트이다.반려동물을 가족과 공유하며 가족간의 소통을 독려하는 서비스이다.23년 7월 즈음에 배포했다.아직 오류가 많지만, 차차 버전

Why? ZOOC 프로젝트 중 서버 개발자 둔더라는 친구가 테스트 와 배포를 위한 서버를 분리시켜야 한다는 제안을 했다. 분리를 하지 않았을 때의 문제점 새로운 기능을 개발하기로 기획했다. 서버가 새로운 API를 만든다. (새로운 AP에 오류가 있다고 가정하자.) 클

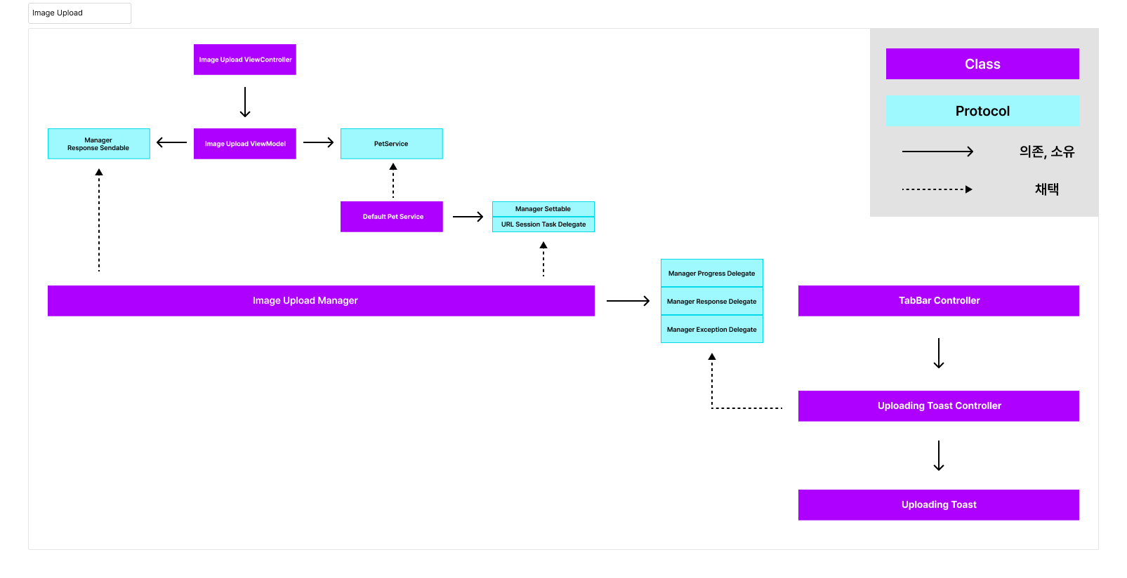
URLSession async await을 활용한 Multipart 이미지 업로드 통신을 구현하고, URLSessionTaskDelegate를 활용하여 HTTP 통신 진행도를 실시간으로 progress View에 반영합니다.

URLSessionConfiguration.background를 통해 이미지 업로드를 background 환경에서 작동하도록 구현하고, background세션 사용 시 제한되는 기능을 멀티프로세싱 관점에서 이해해봅니다.

RxSwift를 통해 앱 생명주기를 관찰하여, 유저가 이미지 업로드 중에 앱을 나갈 때, 해당 통신은 background로 변환하여 작업을 수행합니다.

UIWindow, TabBarController, ViewModel, Service까지 다양한 객체와 협력하는 ImageUploadManager를 POP에 맞게 구축합니다.

Fitapat iOS팀에서는 클린 아키텍처를 도입해 사용하고 있고, 계층 간 관심사 분리를 통해 많은 이점을 체감하고 있습니다. 그중에서도 Presentation 계층의 ViewModel을 Fitapat iOS팀 내에서 해석한 방식으로 사용하면서 느꼈던 부분들을 소개해